Definition Type: ComplexType
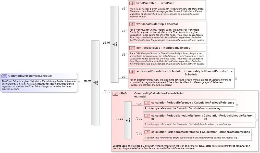
Name: CommodityFixedPriceSchedule
Namespace: http://www.fpml.org/FpML-5/confirmation
Containing Schema: fpml-com-5-10.xsd
Abstract
Documentation:
The Fixed Price for a given Calculation Period during the life of the trade. There must be a Fixed Price step specified for each Calculation Period, regardless of whether the Fixed Price changes or remains the same between periods.
Collapse XSD Schema Diagram:
Drilldown into calculationPeriodsDatesReference in schema fpml-com-5-10_xsd Drilldown into calculationPeriodsScheduleReference in schema fpml-com-5-10_xsd Drilldown into calculationPeriodsReference in schema fpml-com-5-10_xsd Drilldown into CommodityCalculationPeriodsPointer.model in schema fpml-com-5-10_xsd Drilldown into settlementPeriodsPriceSchedule in schema fpml-com-5-10_xsd Drilldown into contractRateStep in schema fpml-com-5-10_xsd Drilldown into worldscaleRateStep in schema fpml-com-5-10_xsd Drilldown into fixedPriceStep in schema fpml-com-5-10_xsdXSD Diagram of CommodityFixedPriceSchedule in schema fpml-com-5-10_xsd (Financial products Markup Language (FpML®))
Collapse XSD Schema Code:
<xsd:complexType name="CommodityFixedPriceSchedule">
    <xsd:annotation>
        <xsd:documentation xml:lang="en">The Fixed Price for a given Calculation Period during the life of the trade. There must be a Fixed Price step specified for each Calculation Period, regardless of whether the Fixed Price changes or remains the same between periods.</xsd:documentation>
    </xsd:annotation>
    <xsd:sequence>
        <xsd:choice>
            <xsd:element name="fixedPriceStep" type="FixedPrice" maxOccurs="unbounded">
                <xsd:annotation>
                    <xsd:documentation xml:lang="en">The Fixed Price for a given Calculation Period during the life of the trade. There must be a Fixed Price step specified for each Calculation Period, regardless of whether the Fixed Price changes or remains the same between periods.</xsd:documentation>
                </xsd:annotation>
            </xsd:element>
            <xsd:element name="worldscaleRateStep" type="xsd:decimal" maxOccurs="unbounded">
                <xsd:annotation>
                    <xsd:documentation xml:lang="en">For a Wet Voyager Charter Freight Swap, the number of Worldscale Points for purposes of the calculation of a Fixed Amount for a given Calculation Period during the life of the trade. There must be Worldscale Rate Step specified for each Calculation Period, regardless of whether the Worldscale Rate Step changes or remains the same between periods.</xsd:documentation>
                </xsd:annotation>
            </xsd:element>
            <xsd:element name="contractRateStep" type="NonNegativeMoney" maxOccurs="unbounded">
                <xsd:annotation>
                    <xsd:documentation xml:lang="en">For a DRY Voyage Charter or Time Charter Freight Swap, the price per relevant unit for pruposes of the calculation of a Fixed Amount for a given Calculation Period during the life of the trade. There must be Worldscale Rate Step specified for each Calculation Period, regardless of whether the Worldscale Rate Step changes or remains the same between periods.</xsd:documentation>
                </xsd:annotation>
            </xsd:element>
            <xsd:element name="settlementPeriodsPriceSchedule" type="CommoditySettlementPeriodsPriceSchedule" maxOccurs="unbounded">
                <xsd:annotation>
                    <xsd:documentation xml:lang="en">For an electricity transaction, the fixed price schedule for one or more groups of Settlement Periods on which fixed payments are based. if the schedule differs for different groups of Settlement Periods, this element should be repeated.</xsd:documentation>
                </xsd:annotation>
            </xsd:element>
        </xsd:choice>
        <xsd:group ref="CommodityCalculationPeriodsPointer.model">
            <xsd:annotation>
                <xsd:documentation xml:lang="en">Enables users to reference a Calculation Periods schedule in the form of a series of actual dates in a calculationPeriods container or in the form of a parameterised schedule in a calculationPeriodsSchedule container.</xsd:documentation>
            </xsd:annotation>
        </xsd:group>
    </xsd:sequence>
</xsd:complexType>
Collapse Child Elements:
Name Type Min Occurs Max Occurs
fixedPriceStep nsA:fixedPriceStep (1) unbounded
worldscaleRateStep nsA:worldscaleRateStep (1) unbounded
contractRateStep nsA:contractRateStep (1) unbounded
settlementPeriodsPriceSchedule nsA:settlementPeriodsPriceSchedule (1) unbounded
calculationPeriodsReference nsA:calculationPeriodsReference (1) (1)
calculationPeriodsScheduleReference nsA:calculationPeriodsScheduleReference (1) (1)
calculationPeriodsDatesReference nsA:calculationPeriodsDatesReference (1) (1)
<xs:group> nsA:CommodityCalculationPeriodsPointer.model (1) (1)
Collapse Derivation Tree:
Collapse References:
nsA:fixedPriceSchedule