Definition Type: Group
Name: CommoditySwapDetails.model
Namespace: http://www.fpml.org/FpML-5/confirmation
Containing Schema: fpml-com-5-10.xsd
Collapse XSD Schema Diagram:
Drilldown into rounding in schema fpml-com-5-10_xsd Drilldown into settlementDisruption in schema fpml-com-5-10_xsd Drilldown into marketDisruption in schema fpml-com-5-10_xsd Drilldown into commonPricing in schema fpml-com-5-10_xsd Drilldown into CommodityContent.model in schema fpml-com-5-10_xsd Drilldown into weatherLeg in schema fpml-com-5-10_xsd Drilldown into commoditySwapLeg in schema fpml-com-5-10_xsd Drilldown into settlementCurrency in schema fpml-com-5-10_xsd Drilldown into terminationDate in schema fpml-com-5-10_xsd Drilldown into effectiveDate in schema fpml-com-5-10_xsdXSD Diagram of CommoditySwapDetails.model in schema fpml-com-5-10_xsd (Financial products Markup Language (FpML®))
Collapse XSD Schema Code:
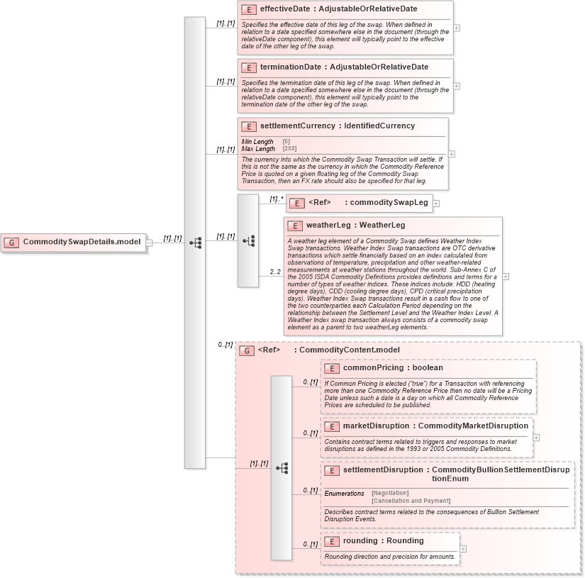
<xsd:group name="CommoditySwapDetails.model">
    <xsd:sequence>
        <xsd:element name="effectiveDate" type="AdjustableOrRelativeDate">
            <xsd:annotation>
                <xsd:documentation xml:lang="en">Specifies the effective date of this leg of the swap. When defined in relation to a date specified somewhere else in the document (through the relativeDate component), this element will typically point to the effective date of the other leg of the swap.</xsd:documentation>
            </xsd:annotation>
        </xsd:element>
        <xsd:element name="terminationDate" type="AdjustableOrRelativeDate">
            <xsd:annotation>
                <xsd:documentation xml:lang="en">Specifies the termination date of this leg of the swap. When defined in relation to a date specified somewhere else in the document (through the relativeDate component), this element will typically point to the termination date of the other leg of the swap.</xsd:documentation>
            </xsd:annotation>
        </xsd:element>
        <xsd:element name="settlementCurrency" type="IdentifiedCurrency">
            <xsd:annotation>
                <xsd:documentation xml:lang="en">The currency into which the Commodity Swap Transaction will settle. If this is not the same as the currency in which the Commodity Reference Price is quoted on a given floating leg of the Commodity Swap Transaction, then an FX rate should also be specified for that leg.</xsd:documentation>
            </xsd:annotation>
        </xsd:element>
        <xsd:choice>
            <xsd:element ref="commoditySwapLeg" maxOccurs="unbounded" />
            <xsd:element name="weatherLeg" type="WeatherLeg" minOccurs="2" maxOccurs="2">
                <xsd:annotation>
                    <xsd:documentation xml:lang="en">A weather leg element of a Commodity Swap defines Weather Index Swap transactions. Weather Index Swap transactions are OTC derivative transactions which settle financially based on an index calculated from observations of temperature, precipitation and other weather-related measurements at weather stations throughout the world. Sub-Annex C of the 2005 ISDA Commodity Definitions provides definitions and terms for a number of types of weather indices. These indices include: HDD (heating degree days), CDD (cooling degree days), CPD (critical precipitation days). Weather Index Swap transactions result in a cash flow to one of the two counterparties each Calculation Period depending on the relationship between the Settlement Level and the Weather Index Level. A Weather Index swap transaction always consists of a commodity swap element as a parent to two weatherLeg elements.</xsd:documentation>
                </xsd:annotation>
            </xsd:element>
        </xsd:choice>
        <xsd:group ref="CommodityContent.model" minOccurs="0">
        </xsd:group>
    </xsd:sequence>
</xsd:group>
Collapse Child Elements:
Name Type Min Occurs Max Occurs
effectiveDate nsA:effectiveDate (1) (1)
terminationDate nsA:terminationDate (1) (1)
settlementCurrency nsA:settlementCurrency (1) (1)
commoditySwapLeg nsA:commoditySwapLeg (1) unbounded
weatherLeg nsA:weatherLeg 2 2
commonPricing nsA:commonPricing 0 (1)
marketDisruption nsA:marketDisruption 0 (1)
settlementDisruption nsA:settlementDisruption 0 (1)
rounding nsA:rounding 0 (1)
<xs:group> nsA:CommodityContent.model 0 (1)