Definition Type: Element
Name: dealStatement
Namespace: http://www.fpml.org/FpML-5/confirmation
Type: nsA:DealStatement
Containing Schema: fpml-loan-5-10.xsd
Abstract
Collapse XSD Schema Diagram:
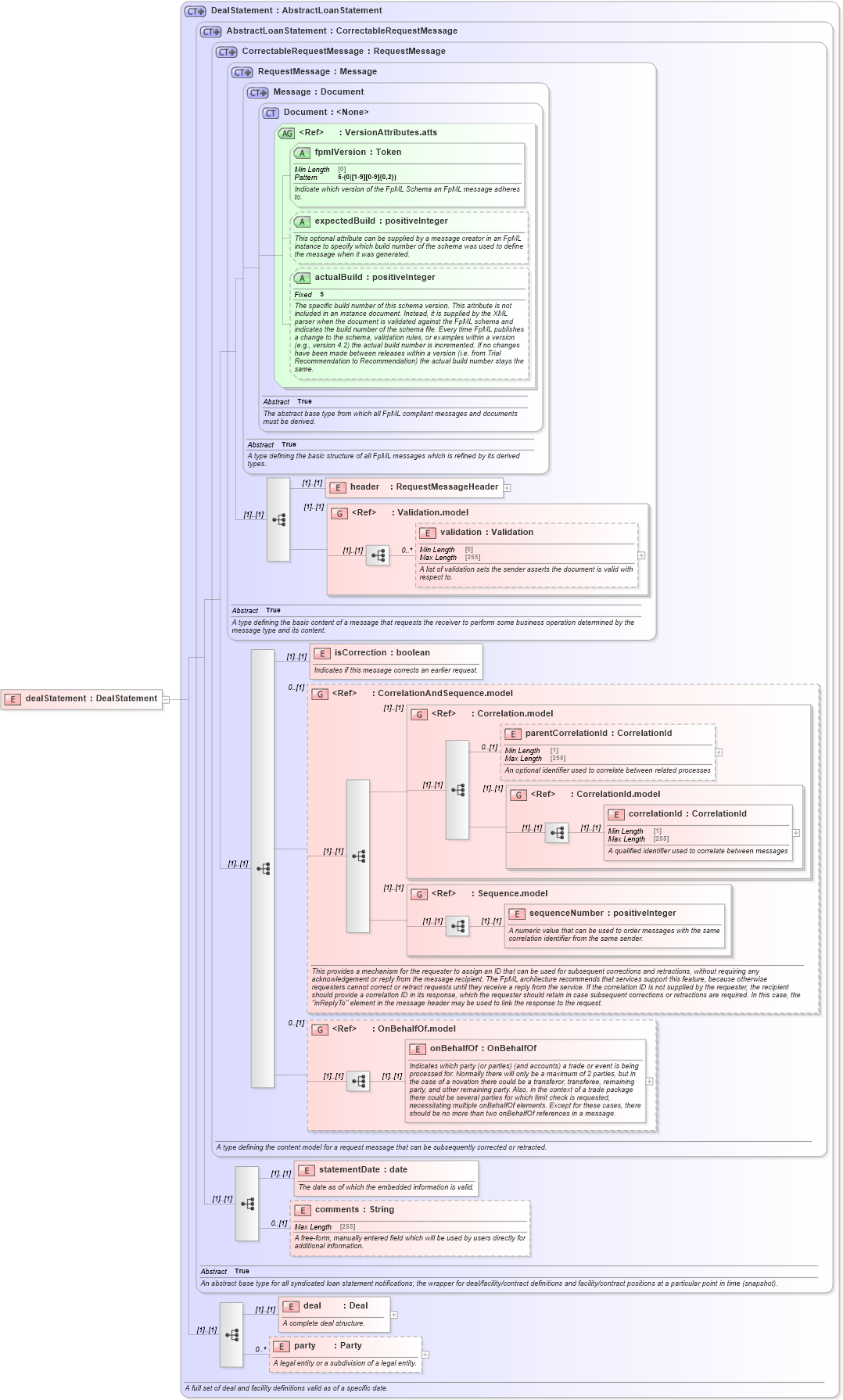
Drilldown into party in schema fpml-loan-5-10_xsd Drilldown into deal in schema fpml-loan-5-10_xsd Drilldown into comments in schema fpml-loan-5-10_xsd Drilldown into statementDate in schema fpml-loan-5-10_xsd Drilldown into onBehalfOf in schema fpml-shared-5-10_xsd Drilldown into OnBehalfOf.model in schema fpml-shared-5-10_xsd Drilldown into sequenceNumber in schema fpml-msg-5-10_xsd Drilldown into Sequence.model in schema fpml-msg-5-10_xsd Drilldown into correlationId in schema fpml-msg-5-10_xsd Drilldown into CorrelationId.model in schema fpml-msg-5-10_xsd Drilldown into parentCorrelationId in schema fpml-msg-5-10_xsd Drilldown into Correlation.model in schema fpml-msg-5-10_xsd Drilldown into CorrelationAndSequence.model in schema fpml-msg-5-10_xsd Drilldown into isCorrection in schema fpml-msg-5-10_xsd Drilldown into validation in schema fpml-doc-5-10_xsd Drilldown into Validation.model in schema fpml-doc-5-10_xsd Drilldown into header in schema fpml-msg-5-10_xsd Drilldown into actualBuild in schema fpml-doc-5-10_xsd Drilldown into expectedBuild in schema fpml-doc-5-10_xsd Drilldown into fpmlVersion in schema fpml-doc-5-10_xsd Drilldown into VersionAttributes.atts in schema fpml-doc-5-10_xsd Drilldown into Document in schema fpml-doc-5-10_xsd Drilldown into Message in schema fpml-msg-5-10_xsd Drilldown into RequestMessage in schema fpml-msg-5-10_xsd Drilldown into CorrectableRequestMessage in schema fpml-msg-5-10_xsd Drilldown into AbstractLoanStatement in schema fpml-loan-5-10_xsd Drilldown into DealStatement in schema fpml-loan-5-10_xsdXSD Diagram of dealStatement in schema fpml-loan-5-10_xsd (Financial products Markup Language (FpML®))
Collapse XSD Schema Code:
<xsd:element name="dealStatement" type="DealStatement" />
Collapse Child Elements:
Name Type Min Occurs Max Occurs
header nsA:header (1) (1)
validation nsA:validation 0 unbounded
isCorrection nsA:isCorrection (1) (1)
parentCorrelationId nsA:parentCorrelationId 0 (1)
correlationId nsA:correlationId (1) (1)
sequenceNumber nsA:sequenceNumber (1) (1)
onBehalfOf nsA:onBehalfOf (1) (1)
statementDate nsA:statementDate (1) (1)
comments nsA:comments 0 (1)
deal nsA:deal (1) (1)
party nsA:party 0 unbounded
<xs:group> nsA:Validation.model (1) (1)
<xs:group> nsA:CorrelationAndSequence.model 0 (1)
<xs:group> nsA:Correlation.model (1) (1)
<xs:group> nsA:CorrelationId.model (1) (1)
<xs:group> nsA:Sequence.model (1) (1)
<xs:group> nsA:OnBehalfOf.model 0 (1)
Collapse Child Attributes:
Name Type Default Value Use
fpmlVersion nsA:fpmlVersion Required
expectedBuild nsA:expectedBuild (Optional)
actualBuild nsA:actualBuild (Optional)
Collapse Derivation Tree: