Definition Type: Element
Name: exposureReportException
Namespace: http://www.fpml.org/FpML-5/reporting
Type: nsE:Exception
Containing Schema: fpml-reporting-5-10.xsd
Abstract
Collapse XSD Schema Diagram:
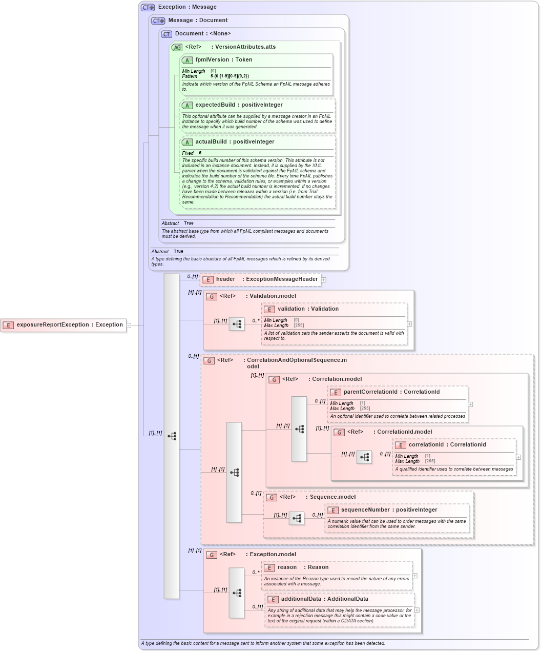
Drilldown into additionalData in schema fpml-msg-5-10_xsd3 Drilldown into reason in schema fpml-msg-5-10_xsd3 Drilldown into Exception.model in schema fpml-msg-5-10_xsd3 Drilldown into sequenceNumber in schema fpml-msg-5-10_xsd3 Drilldown into Sequence.model in schema fpml-msg-5-10_xsd3 Drilldown into correlationId in schema fpml-msg-5-10_xsd3 Drilldown into CorrelationId.model in schema fpml-msg-5-10_xsd3 Drilldown into parentCorrelationId in schema fpml-msg-5-10_xsd3 Drilldown into Correlation.model in schema fpml-msg-5-10_xsd3 Drilldown into CorrelationAndOptionalSequence.model in schema fpml-msg-5-10_xsd3 Drilldown into validation in schema fpml-doc-5-10_xsd4 Drilldown into Validation.model in schema fpml-doc-5-10_xsd4 Drilldown into header in schema fpml-msg-5-10_xsd3 Drilldown into actualBuild in schema fpml-doc-5-10_xsd4 Drilldown into expectedBuild in schema fpml-doc-5-10_xsd4 Drilldown into fpmlVersion in schema fpml-doc-5-10_xsd4 Drilldown into VersionAttributes.atts in schema fpml-doc-5-10_xsd4 Drilldown into Document in schema fpml-doc-5-10_xsd4 Drilldown into Message in schema fpml-msg-5-10_xsd3 Drilldown into Exception in schema fpml-msg-5-10_xsd3XSD Diagram of exposureReportException in schema fpml-reporting-5-10_xsd (Financial products Markup Language (FpML®))
Collapse XSD Schema Code:
<xsd:element name="exposureReportException" type="Exception" />
Collapse Child Elements:
Name Type Min Occurs Max Occurs
header nsE:header 0 (1)
validation nsE:validation 0 unbounded
parentCorrelationId nsE:parentCorrelationId 0 (1)
correlationId nsE:correlationId 0 (1)
sequenceNumber nsE:sequenceNumber 0 (1)
reason nsE:reason 0 unbounded
additionalData nsE:additionalData 0 (1)
<xs:group> nsE:Validation.model (1) (1)
<xs:group> nsE:CorrelationAndOptionalSequence.model 0 (1)
<xs:group> nsE:Correlation.model (1) (1)
<xs:group> nsE:CorrelationId.model (1) (1)
<xs:group> nsE:Sequence.model 0 (1)
<xs:group> nsE:Exception.model (1) (1)
Collapse Child Attributes:
Name Type Default Value Use
fpmlVersion nsE:fpmlVersion Required
expectedBuild nsE:expectedBuild (Optional)
actualBuild nsE:actualBuild (Optional)
Collapse Derivation Tree: