Definition Type: Group
Name: Product.model
Namespace: http://www.fpml.org/FpML-5/reporting
Containing Schema: fpml-shared-5-10.xsd
Collapse XSD Schema Diagram:
Drilldown into embeddedOptionType in schema fpml-shared-5-10_xsd4 Drilldown into assetClass in schema fpml-shared-5-10_xsd4 Drilldown into productId in schema fpml-shared-5-10_xsd4 Drilldown into productType in schema fpml-shared-5-10_xsd4 Drilldown into secondaryAssetClass in schema fpml-shared-5-10_xsd4 Drilldown into primaryAssetClass in schema fpml-shared-5-10_xsd4XSD Diagram of Product.model in schema fpml-shared-5-10_xsd4 (Financial products Markup Language (FpML®))
Collapse XSD Schema Code:
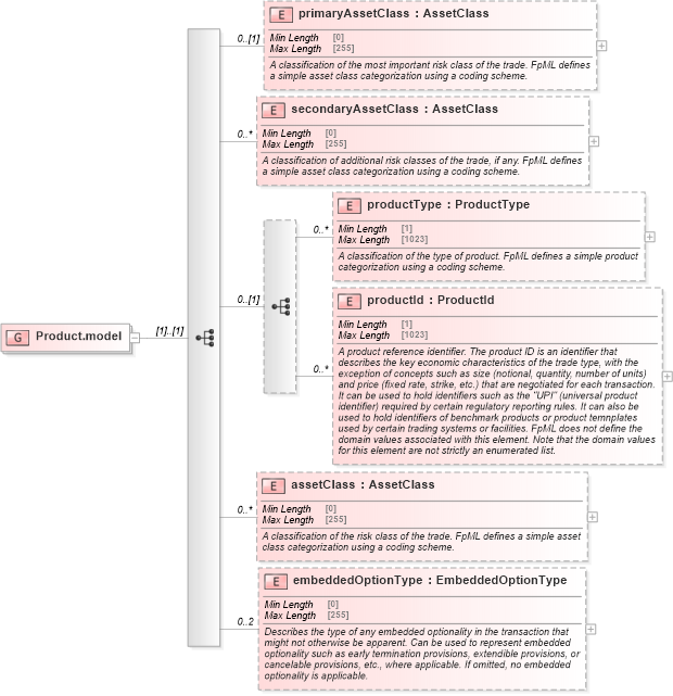
<xsd:group name="Product.model">
    <xsd:sequence>
        <xsd:element name="primaryAssetClass" type="AssetClass" minOccurs="0">
            <xsd:annotation>
                <xsd:documentation xml:lang="en">A classification of the most important risk class of the trade. FpML defines a simple asset class categorization using a coding scheme.</xsd:documentation>
            </xsd:annotation>
        </xsd:element>
        <xsd:element name="secondaryAssetClass" type="AssetClass" minOccurs="0" maxOccurs="unbounded">
            <xsd:annotation>
                <xsd:documentation xml:lang="en">A classification of additional risk classes of the trade, if any. FpML defines a simple asset class categorization using a coding scheme.</xsd:documentation>
            </xsd:annotation>
        </xsd:element>
        <xsd:sequence minOccurs="0">
            <xsd:element name="productType" type="ProductType" minOccurs="0" maxOccurs="unbounded">
                <xsd:annotation>
                    <xsd:documentation xml:lang="en">A classification of the type of product. FpML defines a simple product categorization using a coding scheme.</xsd:documentation>
                </xsd:annotation>
            </xsd:element>
            <xsd:element name="productId" type="ProductId" minOccurs="0" maxOccurs="unbounded">
                <xsd:annotation>
                    <xsd:documentation xml:lang="en">A product reference identifier. The product ID is an identifier that describes the key economic characteristics of the trade type, with the exception of concepts such as size (notional, quantity, number of units) and price (fixed rate, strike, etc.) that are negotiated for each transaction. It can be used to hold identifiers such as the "UPI" (universal product identifier) required by certain regulatory reporting rules. It can also be used to hold identifiers of benchmark products or product temnplates used by certain trading systems or facilities. FpML does not define the domain values associated with this element. Note that the domain values for this element are not strictly an enumerated list.</xsd:documentation>
                </xsd:annotation>
            </xsd:element>
        </xsd:sequence>
        <xsd:element name="assetClass" type="AssetClass" minOccurs="0" maxOccurs="unbounded" fpml-annotation:deprecated="true" fpml-annotation:deprecatedReason="This element has been moved to before productType" xmlns:fpml-annotation="http://www.fpml.org/annotation">
            <xsd:annotation>
                <xsd:documentation xml:lang="en">A classification of the risk class of the trade. FpML defines a simple asset class categorization using a coding scheme.</xsd:documentation>
            </xsd:annotation>
        </xsd:element>
        <xsd:element name="embeddedOptionType" type="EmbeddedOptionType" minOccurs="0" maxOccurs="2">
            <xsd:annotation>
                <xsd:documentation xml:lang="en">Describes the type of any embedded optionality in the transaction that might not otherwise be apparent. Can be used to represent embedded optionality such as early termination provisions, extendible provisions, or cancelable provisions, etc., where applicable. If omitted, no embedded optionality is applicable.</xsd:documentation>
            </xsd:annotation>
        </xsd:element>
    </xsd:sequence>
</xsd:group>
Collapse Child Elements:
Name Type Min Occurs Max Occurs
primaryAssetClass nsE:primaryAssetClass 0 (1)
secondaryAssetClass nsE:secondaryAssetClass 0 unbounded
productType nsE:productType 0 unbounded
productId nsE:productId 0 unbounded
assetClass nsE:assetClass 0 unbounded
embeddedOptionType nsE:embeddedOptionType 0 2