Definition Type: Element
Name: setCreditLimit
Namespace: http://www.fpml.org/FpML-5/pretrade
Type: nsC:SetCreditLimit
Containing Schema: fpml-pretrade-processes-5-10.xsd
Abstract
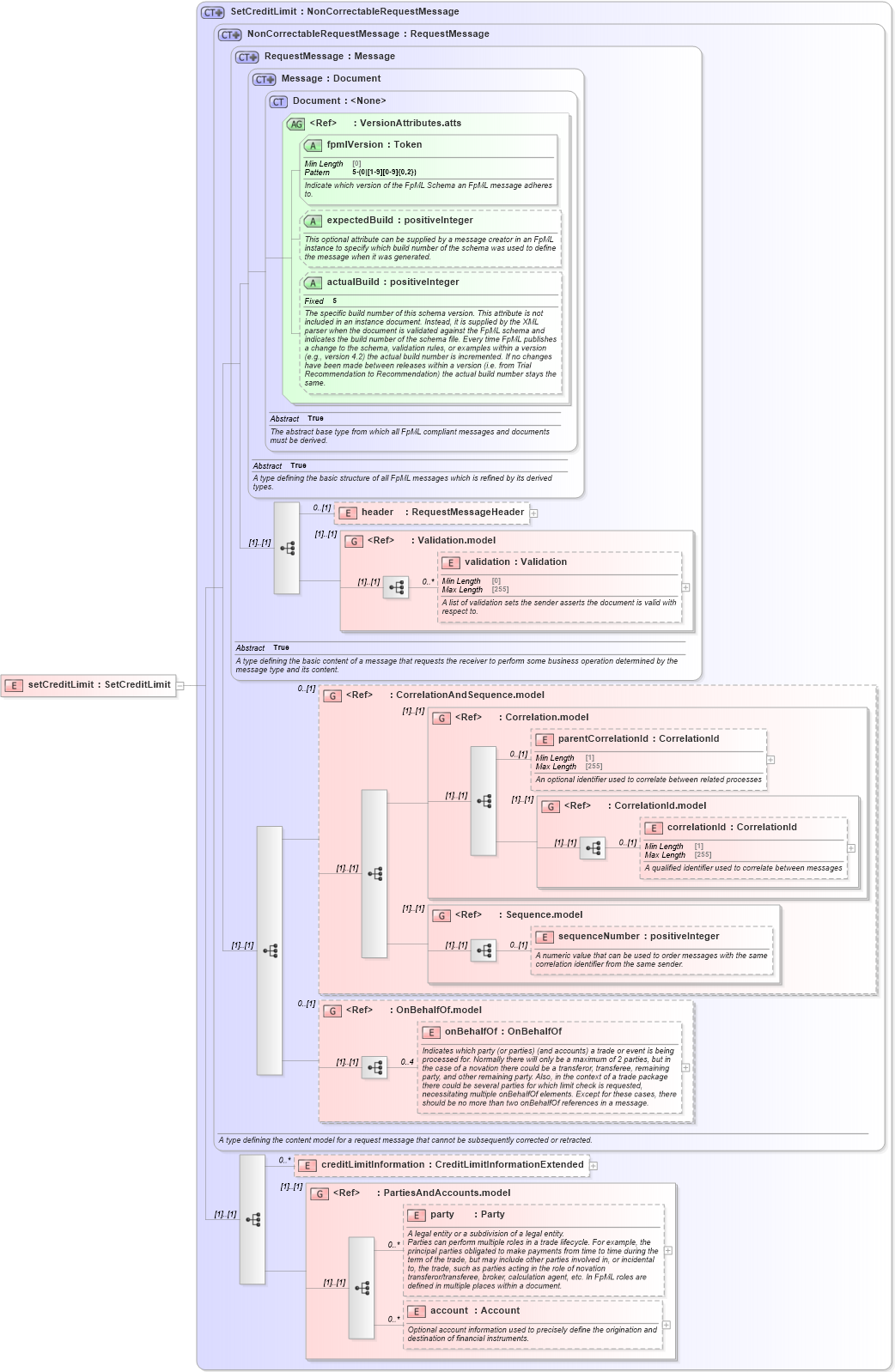
Collapse XSD Schema Diagram:
Drilldown into account in schema fpml-shared-5-10_xsd2 Drilldown into party in schema fpml-shared-5-10_xsd2 Drilldown into PartiesAndAccounts.model in schema fpml-shared-5-10_xsd2 Drilldown into creditLimitInformation in schema fpml-pretrade-processes-5-10_xsd Drilldown into onBehalfOf in schema fpml-shared-5-10_xsd2 Drilldown into OnBehalfOf.model in schema fpml-shared-5-10_xsd2 Drilldown into sequenceNumber in schema fpml-msg-5-10_xsd1 Drilldown into Sequence.model in schema fpml-msg-5-10_xsd1 Drilldown into correlationId in schema fpml-msg-5-10_xsd1 Drilldown into CorrelationId.model in schema fpml-msg-5-10_xsd1 Drilldown into parentCorrelationId in schema fpml-msg-5-10_xsd1 Drilldown into Correlation.model in schema fpml-msg-5-10_xsd1 Drilldown into CorrelationAndSequence.model in schema fpml-msg-5-10_xsd1 Drilldown into validation in schema fpml-doc-5-10_xsd2 Drilldown into Validation.model in schema fpml-doc-5-10_xsd2 Drilldown into header in schema fpml-msg-5-10_xsd1 Drilldown into actualBuild in schema fpml-doc-5-10_xsd2 Drilldown into expectedBuild in schema fpml-doc-5-10_xsd2 Drilldown into fpmlVersion in schema fpml-doc-5-10_xsd2 Drilldown into VersionAttributes.atts in schema fpml-doc-5-10_xsd2 Drilldown into Document in schema fpml-doc-5-10_xsd2 Drilldown into Message in schema fpml-msg-5-10_xsd1 Drilldown into RequestMessage in schema fpml-msg-5-10_xsd1 Drilldown into NonCorrectableRequestMessage in schema fpml-msg-5-10_xsd1 Drilldown into SetCreditLimit in schema fpml-pretrade-processes-5-10_xsdXSD Diagram of setCreditLimit in schema fpml-pretrade-processes-5-10_xsd (Financial products Markup Language (FpML®))
Collapse XSD Schema Code:
<xsd:element name="setCreditLimit" type="SetCreditLimit" />
Collapse Child Elements:
Name Type Min Occurs Max Occurs
header nsC:header 0 (1)
validation nsC:validation 0 unbounded
parentCorrelationId nsC:parentCorrelationId 0 (1)
correlationId nsC:correlationId 0 (1)
sequenceNumber nsC:sequenceNumber 0 (1)
onBehalfOf nsC:onBehalfOf 0 4
creditLimitInformation nsC:creditLimitInformation 0 unbounded
party nsC:party 0 unbounded
account nsC:account 0 unbounded
<xs:group> nsC:Validation.model (1) (1)
<xs:group> nsC:CorrelationAndSequence.model 0 (1)
<xs:group> nsC:Correlation.model (1) (1)
<xs:group> nsC:CorrelationId.model (1) (1)
<xs:group> nsC:Sequence.model (1) (1)
<xs:group> nsC:OnBehalfOf.model 0 (1)
<xs:group> nsC:PartiesAndAccounts.model (1) (1)
Collapse Child Attributes:
Name Type Default Value Use
fpmlVersion nsC:fpmlVersion Required
expectedBuild nsC:expectedBuild (Optional)
actualBuild nsC:actualBuild (Optional)
Collapse Derivation Tree: