Definition Type: ComplexType
Name: TradeUnderlyer2
Namespace: http://www.fpml.org/FpML-5/confirmation
Containing Schema: fpml-generic-5-10.xsd
Abstract
Documentation:
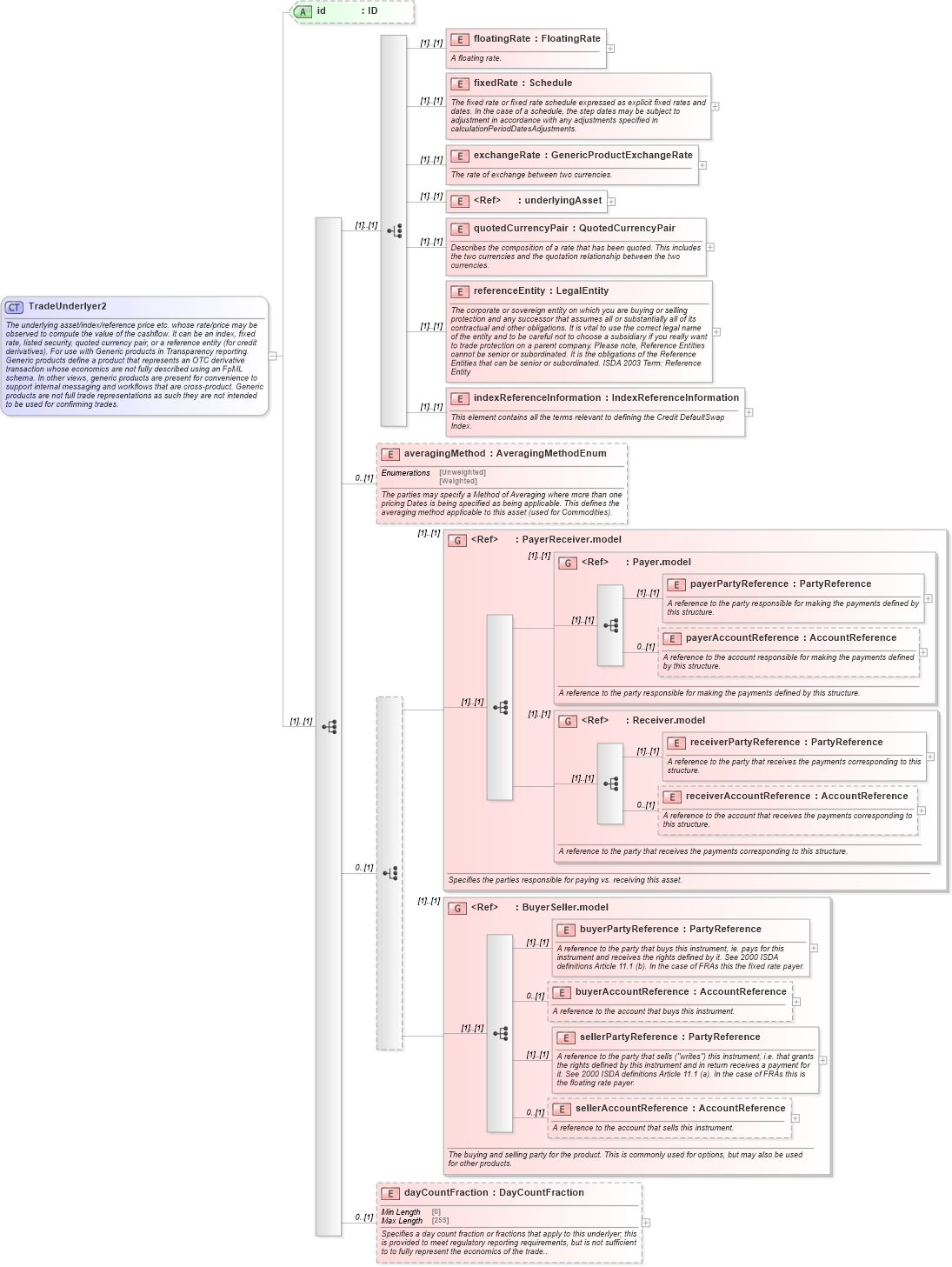
The underlying asset/index/reference price etc. whose rate/price may be observed to compute the value of the cashflow. It can be an index, fixed rate, listed security, quoted currency pair, or a reference entity (for credit derivatives). For use with Generic products in Transparency reporting. Generic products define a product that represents an OTC derivative transaction whose economics are not fully described using an FpML schema. In other views, generic products are present for convenience to support internal messaging and workflows that are cross-product. Generic products are not full trade representations as such they are not intended to be used for confirming trades.
Collapse XSD Schema Diagram:
Drilldown into dayCountFraction in schema fpml-generic-5-10_xsd Drilldown into sellerAccountReference in schema fpml-shared-5-10_xsd Drilldown into sellerPartyReference in schema fpml-shared-5-10_xsd Drilldown into buyerAccountReference in schema fpml-shared-5-10_xsd Drilldown into buyerPartyReference in schema fpml-shared-5-10_xsd Drilldown into BuyerSeller.model in schema fpml-shared-5-10_xsd Drilldown into receiverAccountReference in schema fpml-shared-5-10_xsd Drilldown into receiverPartyReference in schema fpml-shared-5-10_xsd Drilldown into Receiver.model in schema fpml-shared-5-10_xsd Drilldown into payerAccountReference in schema fpml-shared-5-10_xsd Drilldown into payerPartyReference in schema fpml-shared-5-10_xsd Drilldown into Payer.model in schema fpml-shared-5-10_xsd Drilldown into PayerReceiver.model in schema fpml-shared-5-10_xsd Drilldown into averagingMethod in schema fpml-generic-5-10_xsd Drilldown into indexReferenceInformation in schema fpml-generic-5-10_xsd Drilldown into referenceEntity in schema fpml-generic-5-10_xsd Drilldown into quotedCurrencyPair in schema fpml-generic-5-10_xsd Drilldown into underlyingAsset in schema fpml-asset-5-10_xsd Drilldown into exchangeRate in schema fpml-generic-5-10_xsd Drilldown into fixedRate in schema fpml-generic-5-10_xsd Drilldown into floatingRate in schema fpml-generic-5-10_xsd Drilldown into id in schema fpml-generic-5-10_xsdXSD Diagram of TradeUnderlyer2 in schema fpml-generic-5-10_xsd (Financial products Markup Language (FpML®))
Collapse XSD Schema Code:
<xsd:complexType name="TradeUnderlyer2">
    <xsd:annotation>
        <xsd:documentation xml:lang="en">The underlying asset/index/reference price etc. whose rate/price may be observed to compute the value of the cashflow. It can be an index, fixed rate, listed security, quoted currency pair, or a reference entity (for credit derivatives). For use with Generic products in Transparency reporting. Generic products define a product that represents an OTC derivative transaction whose economics are not fully described using an FpML schema. In other views, generic products are present for convenience to support internal messaging and workflows that are cross-product. Generic products are not full trade representations as such they are not intended to be used for confirming trades.</xsd:documentation>
    </xsd:annotation>
    <xsd:sequence>
        <xsd:choice>
            <xsd:element name="floatingRate" type="FloatingRate">
                <xsd:annotation>
                    <xsd:documentation xml:lang="en">A floating rate.</xsd:documentation>
                </xsd:annotation>
            </xsd:element>
            <xsd:element name="fixedRate" type="Schedule">
                <xsd:annotation>
                    <xsd:documentation xml:lang="en">The fixed rate or fixed rate schedule expressed as explicit fixed rates and dates. In the case of a schedule, the step dates may be subject to adjustment in accordance with any adjustments specified in calculationPeriodDatesAdjustments.</xsd:documentation>
                </xsd:annotation>
            </xsd:element>
            <xsd:element name="exchangeRate" type="GenericProductExchangeRate">
                <xsd:annotation>
                    <xsd:documentation xml:lang="en">The rate of exchange between two currencies.</xsd:documentation>
                </xsd:annotation>
            </xsd:element>
            <xsd:element ref="underlyingAsset">
                <xsd:annotation>
                    <xsd:documentation xml:lang="en">Define the underlying asset, either a listed security or other instrument.</xsd:documentation>
                </xsd:annotation>
            </xsd:element>
            <xsd:element name="quotedCurrencyPair" type="QuotedCurrencyPair">
                <xsd:annotation>
                    <xsd:documentation xml:lang="en">Describes the composition of a rate that has been quoted. This includes the two currencies and the quotation relationship between the two currencies.</xsd:documentation>
                </xsd:annotation>
            </xsd:element>
            <xsd:element name="referenceEntity" type="LegalEntity">
                <xsd:annotation>
                    <xsd:documentation xml:lang="en">The corporate or sovereign entity on which you are buying or selling protection and any successor that assumes all or substantially all of its contractual and other obligations. It is vital to use the correct legal name of the entity and to be careful not to choose a subsidiary if you really want to trade protection on a parent company. Please note, Reference Entities cannot be senior or subordinated. It is the obligations of the Reference Entities that can be senior or subordinated. ISDA 2003 Term: Reference Entity</xsd:documentation>
                </xsd:annotation>
            </xsd:element>
            <xsd:element name="indexReferenceInformation" type="IndexReferenceInformation">
                <xsd:annotation>
                    <xsd:documentation xml:lang="en">This element contains all the terms relevant to defining the Credit DefaultSwap Index.</xsd:documentation>
                </xsd:annotation>
            </xsd:element>
        </xsd:choice>
        <xsd:element name="averagingMethod" type="AveragingMethodEnum" minOccurs="0">
            <xsd:annotation>
                <xsd:documentation xml:lang="en">The parties may specify a Method of Averaging where more than one pricing Dates is being specified as being applicable. This defines the averaging method applicable to this asset (used for Commodities).</xsd:documentation>
            </xsd:annotation>
        </xsd:element>
        <xsd:choice minOccurs="0">
            <xsd:group ref="PayerReceiver.model">
                <xsd:annotation>
                    <xsd:documentation xml:lang="en">Specifies the parties responsible for paying vs. receiving this asset.</xsd:documentation>
                </xsd:annotation>
            </xsd:group>
            <xsd:group ref="BuyerSeller.model">
                <xsd:annotation>
                    <xsd:documentation xml:lang="en">The buying and selling party for the product. This is commonly used for options, but may also be used for other products.</xsd:documentation>
                </xsd:annotation>
            </xsd:group>
        </xsd:choice>
        <xsd:element name="dayCountFraction" type="DayCountFraction" minOccurs="0">
            <xsd:annotation>
                <xsd:documentation xml:lang="en">Specifies a day count fraction or fractions that apply to this underlyer; this is provided to meet regulatory reporting requirements, but is not sufficient to to fully represent the economics of the trade..</xsd:documentation>
            </xsd:annotation>
        </xsd:element>
    </xsd:sequence>
    <xsd:attribute name="id" type="xsd:ID" />
</xsd:complexType>
Collapse Child Elements:
Name Type Min Occurs Max Occurs
floatingRate nsA:floatingRate (1) (1)
fixedRate nsA:fixedRate (1) (1)
exchangeRate nsA:exchangeRate (1) (1)
underlyingAsset nsA:underlyingAsset (1) (1)
quotedCurrencyPair nsA:quotedCurrencyPair (1) (1)
referenceEntity nsA:referenceEntity (1) (1)
indexReferenceInformation nsA:indexReferenceInformation (1) (1)
averagingMethod nsA:averagingMethod 0 (1)
payerPartyReference nsA:payerPartyReference (1) (1)
payerAccountReference nsA:payerAccountReference 0 (1)
receiverPartyReference nsA:receiverPartyReference (1) (1)
receiverAccountReference nsA:receiverAccountReference 0 (1)
buyerPartyReference nsA:buyerPartyReference (1) (1)
buyerAccountReference nsA:buyerAccountReference 0 (1)
sellerPartyReference nsA:sellerPartyReference (1) (1)
sellerAccountReference nsA:sellerAccountReference 0 (1)
dayCountFraction nsA:dayCountFraction 0 (1)
<xs:group> nsA:PayerReceiver.model (1) (1)
<xs:group> nsA:Payer.model (1) (1)
<xs:group> nsA:Receiver.model (1) (1)
<xs:group> nsA:BuyerSeller.model (1) (1)
Collapse Child Attributes:
Name Type Default Value Use
id nsA:id (Optional)
Collapse Derivation Tree:
Collapse References:
nsA:underlyer