Definition Type: ComplexType
Name: CommodityMarketDisruption
Namespace: http://www.fpml.org/FpML-5/reporting
Containing Schema: fpml-com-5-4.xsd
Abstract
Documentation:
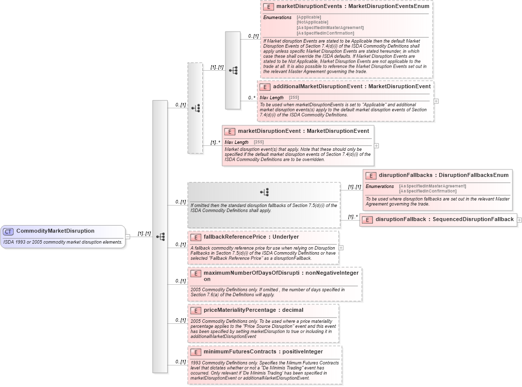
ISDA 1993 or 2005 commodity market disruption elements.
Collapse XSD Schema Diagram:
Drilldown into minimumFuturesContracts in schema fpml-com-5-4_xsd Drilldown into priceMaterialityPercentage in schema fpml-com-5-4_xsd Drilldown into maximumNumberOfDaysOfDisruption in schema fpml-com-5-4_xsd Drilldown into fallbackReferencePrice in schema fpml-com-5-4_xsd Drilldown into disruptionFallback in schema fpml-com-5-4_xsd Drilldown into disruptionFallbacks in schema fpml-com-5-4_xsd Drilldown into marketDisruptionEvent in schema fpml-com-5-4_xsd Drilldown into additionalMarketDisruptionEvent in schema fpml-com-5-4_xsd Drilldown into marketDisruptionEvents in schema fpml-com-5-4_xsdXSD Diagram of CommodityMarketDisruption in schema fpml-com-5-4_xsd (Financial products Markup Language (FpML®))
Collapse XSD Schema Code:
<xsd:complexType name="CommodityMarketDisruption">
    <xsd:annotation>
        <xsd:documentation xml:lang="en">ISDA 1993 or 2005 commodity market disruption elements.</xsd:documentation>
    </xsd:annotation>
    <xsd:sequence>
        <xsd:choice minOccurs="0">
            <xsd:sequence>
                <xsd:element name="marketDisruptionEvents" type="MarketDisruptionEventsEnum" minOccurs="0">
                    <xsd:annotation>
                        <xsd:documentation xml:lang="en">If Market disruption Events are stated to be Applicable then the default Market Disruption Events of Section 7.4(d)(i) of the ISDA Commodity Definitions shall apply unless specific Market Disruption Events are stated hereunder, in which case these shall override the ISDA defaults. If Market Disruption Events are stated to be Not Applicable, Market Disruption Events are not applicable to the trade at all. It is also possible to reference the Market Disruption Events set out in the relevant Master Agreement governing the trade.</xsd:documentation>
                    </xsd:annotation>
                </xsd:element>
                <xsd:element name="additionalMarketDisruptionEvent" type="MarketDisruptionEvent" minOccurs="0" maxOccurs="unbounded">
                    <xsd:annotation>
                        <xsd:documentation xml:lang="en">To be used when marketDisruptionEvents is set to "Applicable" and additional market disruption events(s) apply to the default market disruption events of Section 7.4(d)(i) of the ISDA Commodity Definitions.</xsd:documentation>
                    </xsd:annotation>
                </xsd:element>
            </xsd:sequence>
            <xsd:element name="marketDisruptionEvent" type="MarketDisruptionEvent" maxOccurs="unbounded">
                <xsd:annotation>
                    <xsd:documentation xml:lang="en">Market disruption event(s) that apply. Note that these should only be specified if the default market disruption events of Section 7.4(d)(i) of the ISDA Commodity Definitions are to be overridden.</xsd:documentation>
                </xsd:annotation>
            </xsd:element>
        </xsd:choice>
        <xsd:choice minOccurs="0">
            <xsd:annotation>
                <xsd:documentation xml:lang="en">If omitted then the standard disruption fallbacks of Section 7.5(d)(i) of the ISDA Commodity Definitions shall apply.</xsd:documentation>
            </xsd:annotation>
            <xsd:element name="disruptionFallbacks" type="DisruptionFallbacksEnum">
                <xsd:annotation>
                    <xsd:documentation xml:lang="en">To be used where disruption fallbacks are set out in the relevant Master Agreement governing the trade.</xsd:documentation>
                </xsd:annotation>
            </xsd:element>
            <xsd:element name="disruptionFallback" type="SequencedDisruptionFallback" maxOccurs="unbounded" />
        </xsd:choice>
        <xsd:element name="fallbackReferencePrice" type="Underlyer" minOccurs="0">
            <xsd:annotation>
                <xsd:documentation xml:lang="en">A fallback commodity reference price for use when relying on Disruption Fallbacks in Section 7.5(d)(i) of the ISDA Commodity Definitions or have selected "Fallback Reference Price" as a disruptionFallback.</xsd:documentation>
            </xsd:annotation>
        </xsd:element>
        <xsd:element name="maximumNumberOfDaysOfDisruption" type="xsd:nonNegativeInteger" minOccurs="0">
            <xsd:annotation>
                <xsd:documentation xml:lang="en">2005 Commodity Definitions only. If omitted , the number of days specified in Section 7.6(a) of the Definitions will apply.</xsd:documentation>
            </xsd:annotation>
        </xsd:element>
        <xsd:element name="priceMaterialityPercentage" type="xsd:decimal" minOccurs="0">
            <xsd:annotation>
                <xsd:documentation xml:lang="en">2005 Commodity Definitions only. To be used where a price materiality percentage applies to the "Price Source Disruption" event and this event has been specified by setting marketDisruption to true or including it in additionalMarketDisruptionEvent</xsd:documentation>
            </xsd:annotation>
        </xsd:element>
        <xsd:element name="minimumFuturesContracts" type="xsd:positiveInteger" minOccurs="0">
            <xsd:annotation>
                <xsd:documentation xml:lang="en">1993 Commodity Definitions only. Specifies the Mimum Futures Contracts level that dictates whether or not a "De Minimis Trading" event has occurred. Only relevant if 'De Minimis Trading' has been specified in marketDisruptionEvent or additionalMarketDisruptionEvent.</xsd:documentation>
            </xsd:annotation>
        </xsd:element>
    </xsd:sequence>
</xsd:complexType>
Collapse Child Elements:
Name Type Min Occurs Max Occurs
marketDisruptionEvents nsA:marketDisruptionEvents 0 (1)
additionalMarketDisruptionEvent nsA:additionalMarketDisruptionEvent 0 unbounded
marketDisruptionEvent nsA:marketDisruptionEvent (1) unbounded
disruptionFallbacks nsA:disruptionFallbacks (1) (1)
disruptionFallback nsA:disruptionFallback (1) unbounded
fallbackReferencePrice nsA:fallbackReferencePrice 0 (1)
maximumNumberOfDaysOfDisruption nsA:maximumNumberOfDaysOfDisruption 0 (1)
priceMaterialityPercentage nsA:priceMaterialityPercentage 0 (1)
minimumFuturesContracts nsA:minimumFuturesContracts 0 (1)
Collapse Derivation Tree:
Collapse References:
nsA:marketDisruption