Definition Type: Element
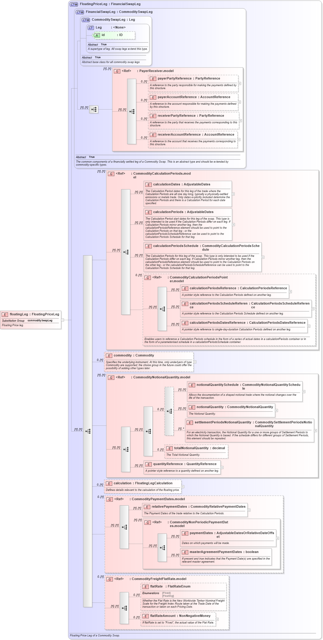
Name: floatingLeg
Namespace: http://www.fpml.org/FpML-5/reporting
Type: nsA:FloatingPriceLeg
Containing Schema: fpml-com-5-4.xsd
Abstract
Documentation:
Floating Price leg.
Collapse XSD Schema Diagram:
Drilldown into flatRateAmount in schema fpml-com-5-4_xsd Drilldown into flatRate in schema fpml-com-5-4_xsd Drilldown into CommodityFreightFlatRate.model in schema fpml-com-5-4_xsd Drilldown into masterAgreementPaymentDates in schema fpml-com-5-4_xsd Drilldown into paymentDates in schema fpml-com-5-4_xsd Drilldown into CommodityNonPeriodicPaymentDates.model in schema fpml-com-5-4_xsd Drilldown into relativePaymentDates in schema fpml-com-5-4_xsd Drilldown into CommodityPaymentDates.model in schema fpml-com-5-4_xsd Drilldown into calculation in schema fpml-com-5-4_xsd Drilldown into quantityReference in schema fpml-com-5-4_xsd Drilldown into totalNotionalQuantity in schema fpml-com-5-4_xsd Drilldown into settlementPeriodsNotionalQuantity in schema fpml-com-5-4_xsd Drilldown into notionalQuantity in schema fpml-com-5-4_xsd Drilldown into notionalQuantitySchedule in schema fpml-com-5-4_xsd Drilldown into CommodityNotionalQuantity.model in schema fpml-com-5-4_xsd Drilldown into commodity in schema fpml-com-5-4_xsd Drilldown into calculationPeriodsDatesReference in schema fpml-com-5-4_xsd Drilldown into calculationPeriodsScheduleReference in schema fpml-com-5-4_xsd Drilldown into calculationPeriodsReference in schema fpml-com-5-4_xsd Drilldown into CommodityCalculationPeriodsPointer.model in schema fpml-com-5-4_xsd Drilldown into calculationPeriodsSchedule in schema fpml-com-5-4_xsd Drilldown into calculationPeriods in schema fpml-com-5-4_xsd Drilldown into calculationDates in schema fpml-com-5-4_xsd Drilldown into CommodityCalculationPeriods.model in schema fpml-com-5-4_xsd Drilldown into receiverAccountReference in schema fpml-shared-5-4_xsd Drilldown into receiverPartyReference in schema fpml-shared-5-4_xsd Drilldown into payerAccountReference in schema fpml-shared-5-4_xsd Drilldown into payerPartyReference in schema fpml-shared-5-4_xsd Drilldown into PayerReceiver.model in schema fpml-shared-5-4_xsd Drilldown into id in schema fpml-shared-5-4_xsd Drilldown into Leg in schema fpml-shared-5-4_xsd Drilldown into CommoditySwapLeg in schema fpml-com-5-4_xsd Drilldown into FinancialSwapLeg in schema fpml-com-5-4_xsd Drilldown into FloatingPriceLeg in schema fpml-com-5-4_xsdXSD Diagram of floatingLeg in schema fpml-com-5-4_xsd (Financial products Markup Language (FpML®))
Collapse XSD Schema Code:
<xsd:element name="floatingLeg" type="FloatingPriceLeg" substitutionGroup="commoditySwapLeg">
    <xsd:annotation>
        <xsd:documentation xml:lang="en">Floating Price leg.</xsd:documentation>
    </xsd:annotation>
</xsd:element>
Collapse Child Elements:
Name Type Min Occurs Max Occurs
payerPartyReference nsA:payerPartyReference 0 (1)
payerAccountReference nsA:payerAccountReference 0 (1)
receiverPartyReference nsA:receiverPartyReference 0 (1)
receiverAccountReference nsA:receiverAccountReference 0 (1)
calculationDates nsA:calculationDates (1) (1)
calculationPeriods nsA:calculationPeriods (1) (1)
calculationPeriodsSchedule nsA:calculationPeriodsSchedule (1) (1)
calculationPeriodsReference nsA:calculationPeriodsReference (1) (1)
calculationPeriodsScheduleReference nsA:calculationPeriodsScheduleReference (1) (1)
calculationPeriodsDatesReference nsA:calculationPeriodsDatesReference (1) (1)
commodity nsA:commodity 0 (1)
notionalQuantitySchedule nsA:notionalQuantitySchedule (1) (1)
notionalQuantity nsA:notionalQuantity (1) (1)
settlementPeriodsNotionalQuantity nsA:settlementPeriodsNotionalQuantity (1) unbounded
totalNotionalQuantity nsA:totalNotionalQuantity 0 (1)
quantityReference nsA:quantityReference (1) (1)
calculation nsA:calculation 0 (1)
relativePaymentDates nsA:relativePaymentDates (1) (1)
paymentDates nsA:paymentDates (1) (1)
masterAgreementPaymentDates nsA:masterAgreementPaymentDates (1) (1)
flatRate nsA:flatRate 0 (1)
flatRateAmount nsA:flatRateAmount 0 (1)
<xs:group> nsA:PayerReceiver.model (1) (1)
<xs:group> nsA:CommodityCalculationPeriods.model (1) (1)
<xs:group> nsA:CommodityCalculationPeriodsPointer.model 0 (1)
<xs:group> nsA:CommodityNotionalQuantity.model (1) (1)
<xs:group> nsA:CommodityPaymentDates.model 0 (1)
<xs:group> nsA:CommodityNonPeriodicPaymentDates.model (1) (1)
<xs:group> nsA:CommodityFreightFlatRate.model 0 (1)
Collapse Child Attributes:
Name Type Default Value Use
id nsA:id (Optional)
Collapse Derivation Tree:
Collapse References:
nsA:commoditySwapLeg