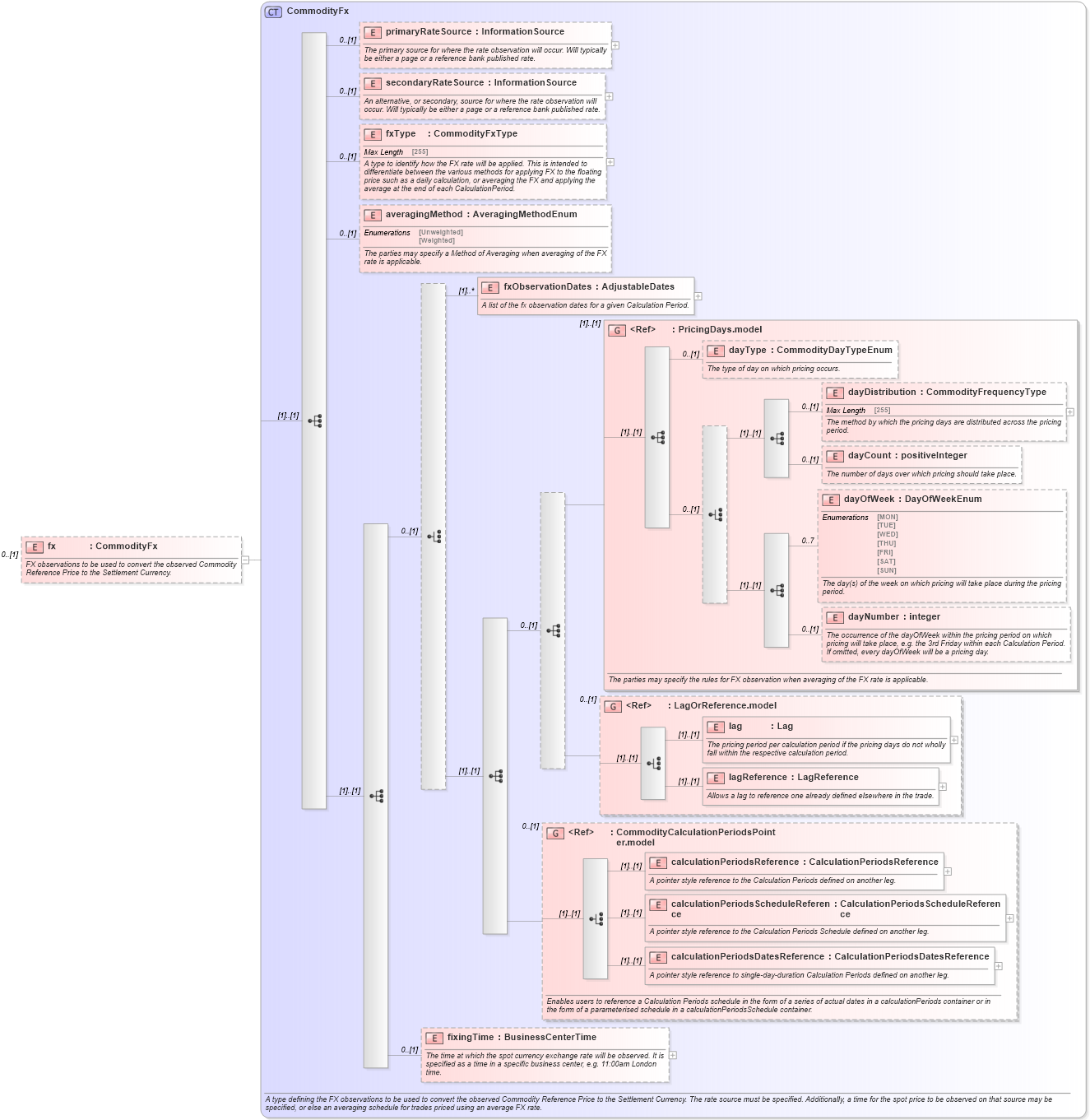
Definition Type: Element
Name: fx
Namespace: http://www.fpml.org/FpML-5/reporting
Type: nsA:CommodityFx
Containing Schema: fpml-com-5-4.xsd
MinOccurs 0
MaxOccurs (1)
Abstract
Documentation:
FX observations to be used to convert the observed Commodity Reference Price to the Settlement Currency.
Collapse XSD Schema Diagram:
Drilldown into fixingTime in schema fpml-com-5-4_xsd Drilldown into calculationPeriodsDatesReference in schema fpml-com-5-4_xsd Drilldown into calculationPeriodsScheduleReference in schema fpml-com-5-4_xsd Drilldown into calculationPeriodsReference in schema fpml-com-5-4_xsd Drilldown into CommodityCalculationPeriodsPointer.model in schema fpml-com-5-4_xsd Drilldown into lagReference in schema fpml-com-5-4_xsd Drilldown into lag in schema fpml-com-5-4_xsd Drilldown into LagOrReference.model in schema fpml-com-5-4_xsd Drilldown into dayNumber in schema fpml-com-5-4_xsd Drilldown into dayOfWeek in schema fpml-com-5-4_xsd Drilldown into dayCount in schema fpml-com-5-4_xsd Drilldown into dayDistribution in schema fpml-com-5-4_xsd Drilldown into dayType in schema fpml-com-5-4_xsd Drilldown into PricingDays.model in schema fpml-com-5-4_xsd Drilldown into fxObservationDates in schema fpml-com-5-4_xsd Drilldown into averagingMethod in schema fpml-com-5-4_xsd Drilldown into fxType in schema fpml-com-5-4_xsd Drilldown into secondaryRateSource in schema fpml-com-5-4_xsd Drilldown into primaryRateSource in schema fpml-com-5-4_xsd Drilldown into CommodityFx in schema fpml-com-5-4_xsdXSD Diagram of fx in schema fpml-com-5-4_xsd (Financial products Markup Language (FpML®))
Collapse XSD Schema Code:
<xsd:element name="fx" type="CommodityFx" minOccurs="0">
    <xsd:annotation>
        <xsd:documentation xml:lang="en">FX observations to be used to convert the observed Commodity Reference Price to the Settlement Currency.</xsd:documentation>
    </xsd:annotation>
</xsd:element>
Collapse Child Elements:
Name Type Min Occurs Max Occurs
primaryRateSource nsA:primaryRateSource 0 (1)
secondaryRateSource nsA:secondaryRateSource 0 (1)
fxType nsA:fxType 0 (1)
averagingMethod nsA:averagingMethod 0 (1)
fxObservationDates nsA:fxObservationDates (1) unbounded
dayType nsA:dayType 0 (1)
dayDistribution nsA:dayDistribution 0 (1)
dayCount nsA:dayCount 0 (1)
dayOfWeek nsA:dayOfWeek 0 7
dayNumber nsA:dayNumber 0 (1)
lag nsA:lag (1) (1)
lagReference nsA:lagReference (1) (1)
calculationPeriodsReference nsA:calculationPeriodsReference (1) (1)
calculationPeriodsScheduleReference nsA:calculationPeriodsScheduleReference (1) (1)
calculationPeriodsDatesReference nsA:calculationPeriodsDatesReference (1) (1)
fixingTime nsA:fixingTime 0 (1)
<xs:group> nsA:PricingDays.model (1) (1)
<xs:group> nsA:LagOrReference.model 0 (1)
<xs:group> nsA:CommodityCalculationPeriodsPointer.model 0 (1)
Collapse Derivation Tree: