Definition Type: Element
Name: genericProduct
Namespace: http://www.fpml.org/FpML-5/reporting
Type: nsA:GenericProduct
Containing Schema: fpml-generic-5-4.xsd
Abstract
Documentation:
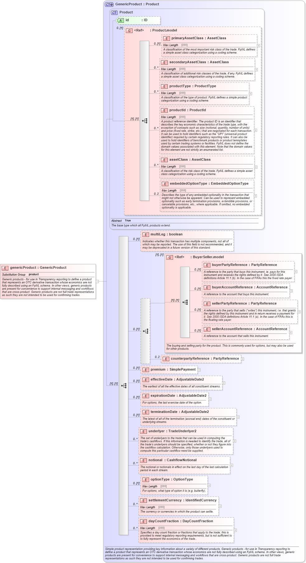
Generic products - for use in Transparency reporting to define a product that represents an OTC derivative transaction whose economics are not fully described using an FpML schema. In other views, generic products are present for convenience to support internal messaging and workflows that are cross-product. Generic products are not full trade representations as such they are not intended to be used for confirming trades.
Collapse XSD Schema Diagram:
Drilldown into dayCountFraction in schema fpml-generic-5-4_xsd Drilldown into settlementCurrency in schema fpml-generic-5-4_xsd Drilldown into optionType in schema fpml-generic-5-4_xsd Drilldown into notional in schema fpml-generic-5-4_xsd Drilldown into underlyer in schema fpml-generic-5-4_xsd Drilldown into terminationDate in schema fpml-generic-5-4_xsd Drilldown into expirationDate in schema fpml-generic-5-4_xsd Drilldown into effectiveDate in schema fpml-generic-5-4_xsd Drilldown into premium in schema fpml-generic-5-4_xsd Drilldown into counterpartyReference in schema fpml-generic-5-4_xsd Drilldown into sellerAccountReference in schema fpml-shared-5-4_xsd Drilldown into sellerPartyReference in schema fpml-shared-5-4_xsd Drilldown into buyerAccountReference in schema fpml-shared-5-4_xsd Drilldown into buyerPartyReference in schema fpml-shared-5-4_xsd Drilldown into BuyerSeller.model in schema fpml-shared-5-4_xsd Drilldown into multiLeg in schema fpml-generic-5-4_xsd Drilldown into embeddedOptionType in schema fpml-shared-5-4_xsd Drilldown into assetClass in schema fpml-shared-5-4_xsd Drilldown into productId in schema fpml-shared-5-4_xsd Drilldown into productType in schema fpml-shared-5-4_xsd Drilldown into secondaryAssetClass in schema fpml-shared-5-4_xsd Drilldown into primaryAssetClass in schema fpml-shared-5-4_xsd Drilldown into Product.model in schema fpml-shared-5-4_xsd Drilldown into id in schema fpml-shared-5-4_xsd Drilldown into Product in schema fpml-shared-5-4_xsd Drilldown into GenericProduct in schema fpml-generic-5-4_xsdXSD Diagram of genericProduct in schema fpml-generic-5-4_xsd (Financial products Markup Language (FpML®))
Collapse XSD Schema Code:
<xsd:element name="genericProduct" type="GenericProduct" substitutionGroup="product">
    <xsd:annotation>
        <xsd:documentation xml:lang="en">Generic products - for use in Transparency reporting to define a product that represents an OTC derivative transaction whose economics are not fully described using an FpML schema. In other views, generic products are present for convenience to support internal messaging and workflows that are cross-product. Generic products are not full trade representations as such they are not intended to be used for confirming trades.</xsd:documentation>
    </xsd:annotation>
</xsd:element>
Collapse Child Elements:
Name Type Min Occurs Max Occurs
primaryAssetClass nsA:primaryAssetClass 0 (1)
secondaryAssetClass nsA:secondaryAssetClass 0 unbounded
productType nsA:productType 0 unbounded
productId nsA:productId 0 unbounded
assetClass nsA:assetClass 0 unbounded
embeddedOptionType nsA:embeddedOptionType 0 2
multiLeg nsA:multiLeg 0 (1)
buyerPartyReference nsA:buyerPartyReference 0 (1)
buyerAccountReference nsA:buyerAccountReference 0 (1)
sellerPartyReference nsA:sellerPartyReference 0 (1)
sellerAccountReference nsA:sellerAccountReference 0 (1)
counterpartyReference nsA:counterpartyReference 0 2
premium nsA:premium 0 (1)
effectiveDate nsA:effectiveDate 0 (1)
expirationDate nsA:expirationDate 0 (1)
terminationDate nsA:terminationDate 0 (1)
underlyer nsA:underlyer 0 unbounded
notional nsA:notional 0 unbounded
optionType nsA:optionType 0 (1)
settlementCurrency nsA:settlementCurrency 0 unbounded
dayCountFraction nsA:dayCountFraction 0 unbounded
<xs:group> nsA:BuyerSeller.model (1) (1)
Collapse Child Attributes:
Name Type Default Value Use
id nsA:id (Optional)
Collapse Derivation Tree:
Collapse References:
nsA:product