Definition Type: Group
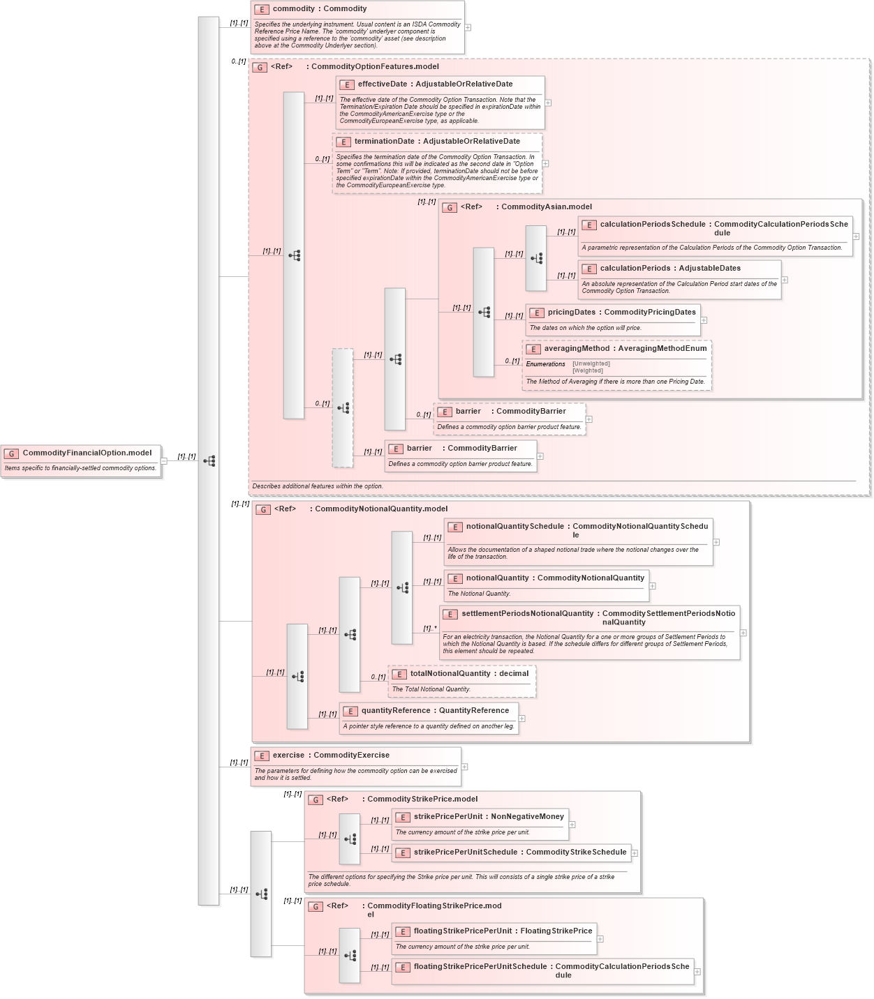
Name: CommodityFinancialOption.model
Namespace: http://www.fpml.org/FpML-5/confirmation
Containing Schema: fpml-com-5-9.xsd
Documentation:
Items specific to financially-settled commodity options.
Collapse XSD Schema Diagram:
Drilldown into floatingStrikePricePerUnitSchedule in schema fpml-com-5-9_xsd Drilldown into floatingStrikePricePerUnit in schema fpml-com-5-9_xsd Drilldown into CommodityFloatingStrikePrice.model in schema fpml-com-5-9_xsd Drilldown into strikePricePerUnitSchedule in schema fpml-com-5-9_xsd Drilldown into strikePricePerUnit in schema fpml-com-5-9_xsd Drilldown into CommodityStrikePrice.model in schema fpml-com-5-9_xsd Drilldown into exercise in schema fpml-com-5-9_xsd Drilldown into quantityReference in schema fpml-com-5-9_xsd Drilldown into totalNotionalQuantity in schema fpml-com-5-9_xsd Drilldown into settlementPeriodsNotionalQuantity in schema fpml-com-5-9_xsd Drilldown into notionalQuantity in schema fpml-com-5-9_xsd Drilldown into notionalQuantitySchedule in schema fpml-com-5-9_xsd Drilldown into CommodityNotionalQuantity.model in schema fpml-com-5-9_xsd Drilldown into barrier in schema fpml-com-5-9_xsd Drilldown into barrier in schema fpml-com-5-9_xsd Drilldown into averagingMethod in schema fpml-com-5-9_xsd Drilldown into pricingDates in schema fpml-com-5-9_xsd Drilldown into calculationPeriods in schema fpml-com-5-9_xsd Drilldown into calculationPeriodsSchedule in schema fpml-com-5-9_xsd Drilldown into CommodityAsian.model in schema fpml-com-5-9_xsd Drilldown into terminationDate in schema fpml-com-5-9_xsd Drilldown into effectiveDate in schema fpml-com-5-9_xsd Drilldown into CommodityOptionFeatures.model in schema fpml-com-5-9_xsd Drilldown into commodity in schema fpml-com-5-9_xsdXSD Diagram of CommodityFinancialOption.model in schema fpml-com-5-9_xsd (Financial products Markup Language (FpML®))
Collapse XSD Schema Code:
<xsd:group name="CommodityFinancialOption.model">
    <xsd:annotation>
        <xsd:documentation xml:lang="en">Items specific to financially-settled commodity options.</xsd:documentation>
    </xsd:annotation>
    <xsd:sequence>
        <xsd:element name="commodity" type="Commodity">
            <xsd:annotation>
                <xsd:documentation xml:lang="en">Specifies the underlying instrument. Usual content is an ISDA Commodity Reference Price Name. The 'commodity' underlyer component is specified using a reference to the 'commodity' asset (see description above at the Commodity Underlyer section).</xsd:documentation>
            </xsd:annotation>
        </xsd:element>
        <xsd:group ref="CommodityOptionFeatures.model" minOccurs="0">
            <xsd:annotation>
                <xsd:documentation xml:lang="en">Describes additional features within the option.</xsd:documentation>
            </xsd:annotation>
        </xsd:group>
        <xsd:group ref="CommodityNotionalQuantity.model" />
        <xsd:element name="exercise" type="CommodityExercise">
            <xsd:annotation>
                <xsd:documentation xml:lang="en">The parameters for defining how the commodity option can be exercised and how it is settled.</xsd:documentation>
            </xsd:annotation>
        </xsd:element>
        <xsd:choice>
            <xsd:group ref="CommodityStrikePrice.model">
                <xsd:annotation>
                    <xsd:documentation xml:lang="en">The different options for specifying the Strike price per unit. This will consists of a single strike price of a strike price schedule.</xsd:documentation>
                </xsd:annotation>
            </xsd:group>
            <xsd:group ref="CommodityFloatingStrikePrice.model" />
        </xsd:choice>
    </xsd:sequence>
</xsd:group>
Collapse Child Elements:
Name Type Min Occurs Max Occurs
commodity nsA:commodity (1) (1)
effectiveDate nsA:effectiveDate (1) (1)
terminationDate nsA:terminationDate 0 (1)
calculationPeriodsSchedule nsA:calculationPeriodsSchedule (1) (1)
calculationPeriods nsA:calculationPeriods (1) (1)
pricingDates nsA:pricingDates (1) (1)
averagingMethod nsA:averagingMethod 0 (1)
barrier nsA:barrier 0 (1)
barrier nsA:barrier (1) (1)
notionalQuantitySchedule nsA:notionalQuantitySchedule (1) (1)
notionalQuantity nsA:notionalQuantity (1) (1)
settlementPeriodsNotionalQuantity nsA:settlementPeriodsNotionalQuantity (1) unbounded
totalNotionalQuantity nsA:totalNotionalQuantity 0 (1)
quantityReference nsA:quantityReference (1) (1)
exercise nsA:exercise (1) (1)
strikePricePerUnit nsA:strikePricePerUnit (1) (1)
strikePricePerUnitSchedule nsA:strikePricePerUnitSchedule (1) (1)
floatingStrikePricePerUnit nsA:floatingStrikePricePerUnit (1) (1)
floatingStrikePricePerUnitSchedule nsA:floatingStrikePricePerUnitSchedule (1) (1)
<xs:group> nsA:CommodityOptionFeatures.model 0 (1)
<xs:group> nsA:CommodityAsian.model (1) (1)
<xs:group> nsA:CommodityNotionalQuantity.model (1) (1)
<xs:group> nsA:CommodityStrikePrice.model (1) (1)
<xs:group> nsA:CommodityFloatingStrikePrice.model (1) (1)