Definition Type: ComplexType
Name: CommodityFx
Namespace: http://www.fpml.org/FpML-5/confirmation
Containing Schema: fpml-com-5-9.xsd
Abstract
Documentation:
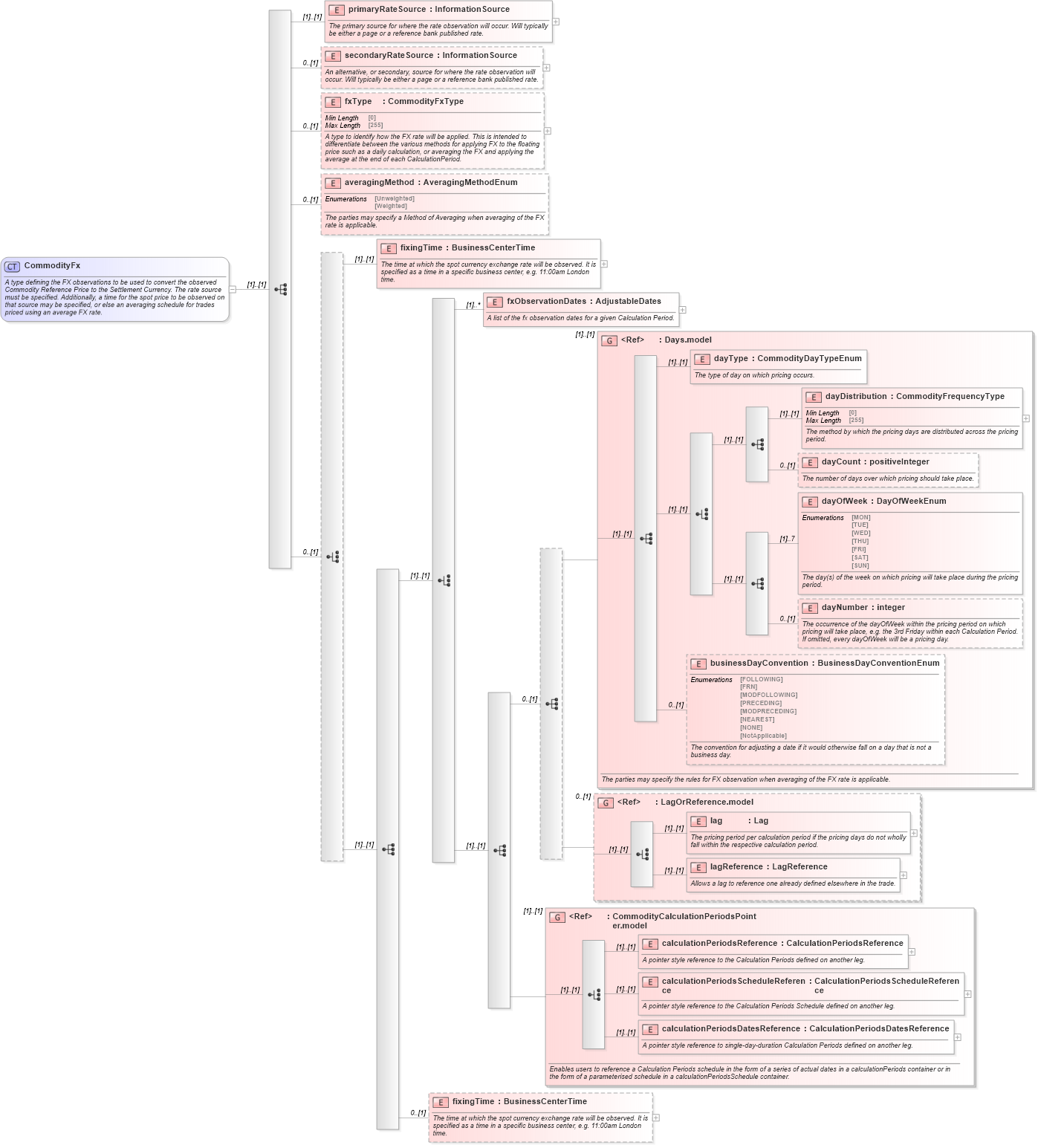
A type defining the FX observations to be used to convert the observed Commodity Reference Price to the Settlement Currency. The rate source must be specified. Additionally, a time for the spot price to be observed on that source may be specified, or else an averaging schedule for trades priced using an average FX rate.
Collapse XSD Schema Diagram:
Drilldown into fixingTime in schema fpml-com-5-9_xsd Drilldown into calculationPeriodsDatesReference in schema fpml-com-5-9_xsd Drilldown into calculationPeriodsScheduleReference in schema fpml-com-5-9_xsd Drilldown into calculationPeriodsReference in schema fpml-com-5-9_xsd Drilldown into CommodityCalculationPeriodsPointer.model in schema fpml-com-5-9_xsd Drilldown into lagReference in schema fpml-com-5-9_xsd Drilldown into lag in schema fpml-com-5-9_xsd Drilldown into LagOrReference.model in schema fpml-com-5-9_xsd Drilldown into businessDayConvention in schema fpml-com-5-9_xsd Drilldown into dayNumber in schema fpml-com-5-9_xsd Drilldown into dayOfWeek in schema fpml-com-5-9_xsd Drilldown into dayCount in schema fpml-com-5-9_xsd Drilldown into dayDistribution in schema fpml-com-5-9_xsd Drilldown into dayType in schema fpml-com-5-9_xsd Drilldown into Days.model in schema fpml-com-5-9_xsd Drilldown into fxObservationDates in schema fpml-com-5-9_xsd Drilldown into fixingTime in schema fpml-com-5-9_xsd Drilldown into averagingMethod in schema fpml-com-5-9_xsd Drilldown into fxType in schema fpml-com-5-9_xsd Drilldown into secondaryRateSource in schema fpml-com-5-9_xsd Drilldown into primaryRateSource in schema fpml-com-5-9_xsdXSD Diagram of CommodityFx in schema fpml-com-5-9_xsd (Financial products Markup Language (FpML®))
Collapse XSD Schema Code:
<xsd:complexType name="CommodityFx">
    <xsd:annotation>
        <xsd:documentation xml:lang="en">A type defining the FX observations to be used to convert the observed Commodity Reference Price to the Settlement Currency. The rate source must be specified. Additionally, a time for the spot price to be observed on that source may be specified, or else an averaging schedule for trades priced using an average FX rate.</xsd:documentation>
    </xsd:annotation>
    <xsd:sequence>
        <xsd:element name="primaryRateSource" type="InformationSource">
            <xsd:annotation>
                <xsd:documentation xml:lang="en">The primary source for where the rate observation will occur. Will typically be either a page or a reference bank published rate.</xsd:documentation>
            </xsd:annotation>
        </xsd:element>
        <xsd:element name="secondaryRateSource" type="InformationSource" minOccurs="0">
            <xsd:annotation>
                <xsd:documentation xml:lang="en">An alternative, or secondary, source for where the rate observation will occur. Will typically be either a page or a reference bank published rate.</xsd:documentation>
            </xsd:annotation>
        </xsd:element>
        <xsd:element name="fxType" type="CommodityFxType" minOccurs="0">
            <xsd:annotation>
                <xsd:documentation xml:lang="en">A type to identify how the FX rate will be applied. This is intended to differentiate between the various methods for applying FX to the floating price such as a daily calculation, or averaging the FX and applying the average at the end of each CalculationPeriod.</xsd:documentation>
            </xsd:annotation>
        </xsd:element>
        <xsd:element name="averagingMethod" type="AveragingMethodEnum" minOccurs="0">
            <xsd:annotation>
                <xsd:documentation xml:lang="en">The parties may specify a Method of Averaging when averaging of the FX rate is applicable.</xsd:documentation>
            </xsd:annotation>
        </xsd:element>
        <xsd:choice minOccurs="0">
            <xsd:element name="fixingTime" type="BusinessCenterTime">
                <xsd:annotation>
                    <xsd:documentation xml:lang="en">The time at which the spot currency exchange rate will be observed. It is specified as a time in a specific business center, e.g. 11:00am London time.</xsd:documentation>
                </xsd:annotation>
            </xsd:element>
            <xsd:sequence>
                <xsd:choice>
                    <xsd:element name="fxObservationDates" type="AdjustableDates" maxOccurs="unbounded">
                        <xsd:annotation>
                            <xsd:documentation xml:lang="en">A list of the fx observation dates for a given Calculation Period.</xsd:documentation>
                        </xsd:annotation>
                    </xsd:element>
                    <xsd:sequence>
                        <xsd:sequence minOccurs="0">
                            <xsd:group ref="Days.model">
                                <xsd:annotation>
                                    <xsd:documentation xml:lang="en">The parties may specify the rules for FX observation when averaging of the FX rate is applicable.</xsd:documentation>
                                </xsd:annotation>
                            </xsd:group>
                            <xsd:group ref="LagOrReference.model" minOccurs="0" />
                        </xsd:sequence>
                        <xsd:group ref="CommodityCalculationPeriodsPointer.model">
                            <xsd:annotation>
                                <xsd:documentation xml:lang="en">Enables users to reference a Calculation Periods schedule in the form of a series of actual dates in a calculationPeriods container or in the form of a parameterised schedule in a calculationPeriodsSchedule container.</xsd:documentation>
                            </xsd:annotation>
                        </xsd:group>
                    </xsd:sequence>
                </xsd:choice>
                <xsd:element name="fixingTime" type="BusinessCenterTime" minOccurs="0">
                    <xsd:annotation>
                        <xsd:documentation xml:lang="en">The time at which the spot currency exchange rate will be observed. It is specified as a time in a specific business center, e.g. 11:00am London time.</xsd:documentation>
                    </xsd:annotation>
                </xsd:element>
            </xsd:sequence>
        </xsd:choice>
    </xsd:sequence>
</xsd:complexType>
Collapse Child Elements:
Name Type Min Occurs Max Occurs
primaryRateSource nsA:primaryRateSource (1) (1)
secondaryRateSource nsA:secondaryRateSource 0 (1)
fxType nsA:fxType 0 (1)
averagingMethod nsA:averagingMethod 0 (1)
fixingTime nsA:fixingTime (1) (1)
fxObservationDates nsA:fxObservationDates (1) unbounded
dayType nsA:dayType (1) (1)
dayDistribution nsA:dayDistribution (1) (1)
dayCount nsA:dayCount 0 (1)
dayOfWeek nsA:dayOfWeek (1) 7
dayNumber nsA:dayNumber 0 (1)
businessDayConvention nsA:businessDayConvention 0 (1)
lag nsA:lag (1) (1)
lagReference nsA:lagReference (1) (1)
calculationPeriodsReference nsA:calculationPeriodsReference (1) (1)
calculationPeriodsScheduleReference nsA:calculationPeriodsScheduleReference (1) (1)
calculationPeriodsDatesReference nsA:calculationPeriodsDatesReference (1) (1)
fixingTime nsA:fixingTime 0 (1)
<xs:group> nsA:Days.model (1) (1)
<xs:group> nsA:LagOrReference.model 0 (1)
<xs:group> nsA:CommodityCalculationPeriodsPointer.model (1) (1)
Collapse Derivation Tree:
Collapse References:
nsA:fx, nsA:fx, nsA:fx