Definition Type: Element
Name: creditEventNotification
Namespace: http://www.fpml.org/FpML-5/reporting
Type: nsE:CreditEventNotification
Containing Schema: fpml-credit-event-notification-5-9.xsd
Abstract
Documentation:
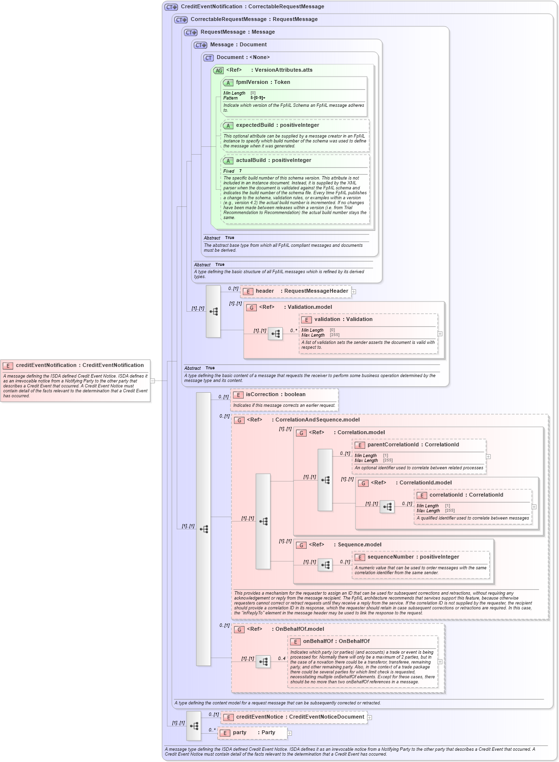
A message defining the ISDA defined Credit Event Notice. ISDA defines it as an irrevocable notice from a Notifying Party to the other party that describes a Credit Event that occurred. A Credit Event Notice must contain detail of the facts relevant to the determination that a Credit Event has occurred.
Collapse XSD Schema Diagram:
Drilldown into party in schema fpml-credit-event-notification-5-9_xsd2 Drilldown into creditEventNotice in schema fpml-credit-event-notification-5-9_xsd2 Drilldown into onBehalfOf in schema fpml-shared-5-9_xsd4 Drilldown into OnBehalfOf.model in schema fpml-shared-5-9_xsd4 Drilldown into sequenceNumber in schema fpml-msg-5-9_xsd3 Drilldown into Sequence.model in schema fpml-msg-5-9_xsd3 Drilldown into correlationId in schema fpml-msg-5-9_xsd3 Drilldown into CorrelationId.model in schema fpml-msg-5-9_xsd3 Drilldown into parentCorrelationId in schema fpml-msg-5-9_xsd3 Drilldown into Correlation.model in schema fpml-msg-5-9_xsd3 Drilldown into CorrelationAndSequence.model in schema fpml-msg-5-9_xsd3 Drilldown into isCorrection in schema fpml-msg-5-9_xsd3 Drilldown into validation in schema fpml-doc-5-9_xsd4 Drilldown into Validation.model in schema fpml-doc-5-9_xsd4 Drilldown into header in schema fpml-msg-5-9_xsd3 Drilldown into actualBuild in schema fpml-doc-5-9_xsd4 Drilldown into expectedBuild in schema fpml-doc-5-9_xsd4 Drilldown into fpmlVersion in schema fpml-doc-5-9_xsd4 Drilldown into VersionAttributes.atts in schema fpml-doc-5-9_xsd4 Drilldown into Document in schema fpml-doc-5-9_xsd4 Drilldown into Message in schema fpml-msg-5-9_xsd3 Drilldown into RequestMessage in schema fpml-msg-5-9_xsd3 Drilldown into CorrectableRequestMessage in schema fpml-msg-5-9_xsd3 Drilldown into CreditEventNotification in schema fpml-credit-event-notification-5-9_xsd2XSD Diagram of creditEventNotification in schema fpml-credit-event-notification-5-9_xsd2 (Financial products Markup Language (FpML®))
Collapse XSD Schema Code:
<xsd:element name="creditEventNotification" type="CreditEventNotification">
    <xsd:annotation>
        <xsd:documentation xml:lang="en">A message defining the ISDA defined Credit Event Notice. ISDA defines it as an irrevocable notice from a Notifying Party to the other party that describes a Credit Event that occurred. A Credit Event Notice must contain detail of the facts relevant to the determination that a Credit Event has occurred.</xsd:documentation>
    </xsd:annotation>
</xsd:element>
Collapse Child Elements:
Name Type Min Occurs Max Occurs
header nsE:header 0 (1)
validation nsE:validation 0 unbounded
isCorrection nsE:isCorrection 0 (1)
parentCorrelationId nsE:parentCorrelationId 0 (1)
correlationId nsE:correlationId 0 (1)
sequenceNumber nsE:sequenceNumber 0 (1)
onBehalfOf nsE:onBehalfOf 0 4
creditEventNotice nsE:creditEventNotice 0 (1)
party nsE:party 0 unbounded
<xs:group> nsE:Validation.model (1) (1)
<xs:group> nsE:CorrelationAndSequence.model 0 (1)
<xs:group> nsE:Correlation.model (1) (1)
<xs:group> nsE:CorrelationId.model (1) (1)
<xs:group> nsE:Sequence.model (1) (1)
<xs:group> nsE:OnBehalfOf.model 0 (1)
Collapse Child Attributes:
Name Type Default Value Use
fpmlVersion nsE:fpmlVersion Required
expectedBuild nsE:expectedBuild (Optional)
actualBuild nsE:actualBuild (Optional)
Collapse Derivation Tree: