Definition Type: Element
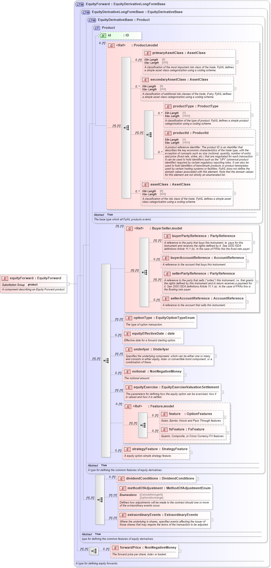
Name: equityForward
Namespace: http://www.fpml.org/FpML-5/confirmation
Type: nsA:EquityForward
Containing Schema: fpml-eqd-5-9.xsd
Abstract
Documentation:
A component describing an Equity Forward product.
Collapse XSD Schema Diagram:
Drilldown into forwardPrice in schema fpml-eqd-5-9_xsd Drilldown into extraordinaryEvents in schema fpml-eqd-5-9_xsd Drilldown into methodOfAdjustment in schema fpml-eqd-5-9_xsd Drilldown into dividendConditions in schema fpml-eqd-5-9_xsd Drilldown into strategyFeature in schema fpml-eqd-5-9_xsd Drilldown into fxFeature in schema fpml-eq-shared-5-9_xsd Drilldown into feature in schema fpml-eq-shared-5-9_xsd Drilldown into Feature.model in schema fpml-eq-shared-5-9_xsd Drilldown into equityExercise in schema fpml-eqd-5-9_xsd Drilldown into notional in schema fpml-eqd-5-9_xsd Drilldown into underlyer in schema fpml-eqd-5-9_xsd Drilldown into equityEffectiveDate in schema fpml-eqd-5-9_xsd Drilldown into optionType in schema fpml-eqd-5-9_xsd Drilldown into sellerAccountReference in schema fpml-shared-5-9_xsd Drilldown into sellerPartyReference in schema fpml-shared-5-9_xsd Drilldown into buyerAccountReference in schema fpml-shared-5-9_xsd Drilldown into buyerPartyReference in schema fpml-shared-5-9_xsd Drilldown into BuyerSeller.model in schema fpml-shared-5-9_xsd Drilldown into assetClass in schema fpml-shared-5-9_xsd Drilldown into productId in schema fpml-shared-5-9_xsd Drilldown into productType in schema fpml-shared-5-9_xsd Drilldown into secondaryAssetClass in schema fpml-shared-5-9_xsd Drilldown into primaryAssetClass in schema fpml-shared-5-9_xsd Drilldown into Product.model in schema fpml-shared-5-9_xsd Drilldown into id in schema fpml-shared-5-9_xsd Drilldown into Product in schema fpml-shared-5-9_xsd Drilldown into EquityDerivativeBase in schema fpml-eqd-5-9_xsd Drilldown into EquityDerivativeLongFormBase in schema fpml-eqd-5-9_xsd Drilldown into EquityForward in schema fpml-eqd-5-9_xsdXSD Diagram of equityForward in schema fpml-eqd-5-9_xsd (Financial products Markup Language (FpML®))
Collapse XSD Schema Code:
<xsd:element name="equityForward" type="EquityForward" substitutionGroup="product">
    <xsd:annotation>
        <xsd:documentation xml:lang="en">A component describing an Equity Forward product.</xsd:documentation>
    </xsd:annotation>
</xsd:element>
Collapse Child Elements:
Name Type Min Occurs Max Occurs
primaryAssetClass nsA:primaryAssetClass 0 (1)
secondaryAssetClass nsA:secondaryAssetClass 0 unbounded
productType nsA:productType 0 unbounded
productId nsA:productId 0 unbounded
assetClass nsA:assetClass 0 unbounded
buyerPartyReference nsA:buyerPartyReference (1) (1)
buyerAccountReference nsA:buyerAccountReference 0 (1)
sellerPartyReference nsA:sellerPartyReference (1) (1)
sellerAccountReference nsA:sellerAccountReference 0 (1)
optionType nsA:optionType (1) (1)
equityEffectiveDate nsA:equityEffectiveDate 0 (1)
underlyer nsA:underlyer (1) (1)
notional nsA:notional 0 (1)
equityExercise nsA:equityExercise (1) (1)
feature nsA:feature 0 (1)
fxFeature nsA:fxFeature 0 (1)
strategyFeature nsA:strategyFeature 0 (1)
dividendConditions nsA:dividendConditions 0 (1)
methodOfAdjustment nsA:methodOfAdjustment (1) (1)
extraordinaryEvents nsA:extraordinaryEvents (1) (1)
forwardPrice nsA:forwardPrice 0 (1)
<xs:group> nsA:BuyerSeller.model (1) (1)
<xs:group> nsA:Feature.model 0 (1)
Collapse Child Attributes:
Name Type Default Value Use
id nsA:id (Optional)
Collapse Derivation Tree:
Collapse References:
nsA:product