Definition Type: Element
Name: equityOption
Namespace: http://www.fpml.org/FpML-5/recordkeeping
Type: nsD:EquityOption
Containing Schema: fpml-eqd-5-9.xsd
Abstract
Documentation:
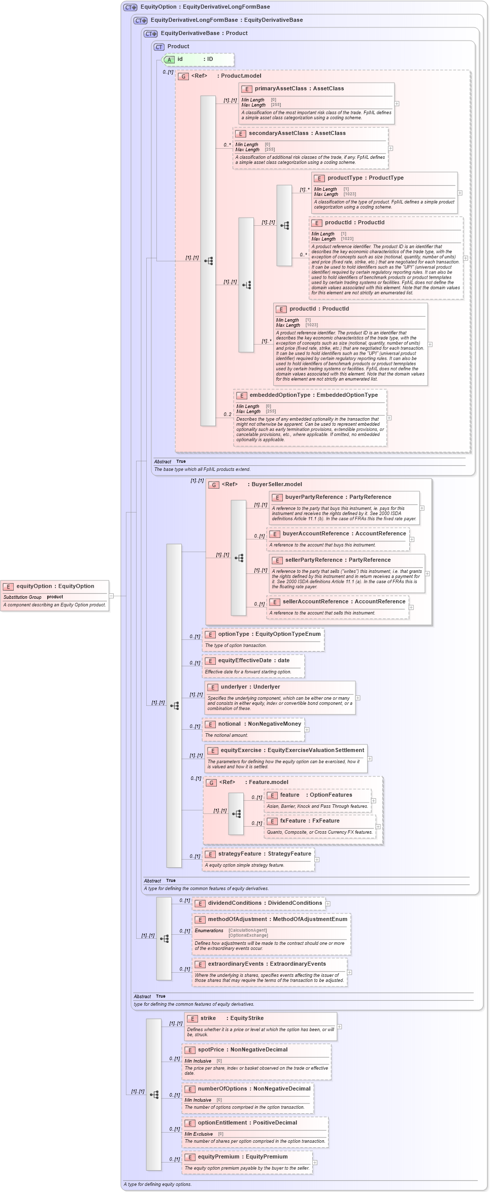
A component describing an Equity Option product.
Collapse XSD Schema Diagram:
Drilldown into equityPremium in schema fpml-eqd-5-9_xsd1 Drilldown into optionEntitlement in schema fpml-eqd-5-9_xsd1 Drilldown into numberOfOptions in schema fpml-eqd-5-9_xsd1 Drilldown into spotPrice in schema fpml-eqd-5-9_xsd1 Drilldown into strike in schema fpml-eqd-5-9_xsd1 Drilldown into extraordinaryEvents in schema fpml-eqd-5-9_xsd1 Drilldown into methodOfAdjustment in schema fpml-eqd-5-9_xsd1 Drilldown into dividendConditions in schema fpml-eqd-5-9_xsd1 Drilldown into strategyFeature in schema fpml-eqd-5-9_xsd1 Drilldown into fxFeature in schema fpml-eq-shared-5-9_xsd1 Drilldown into feature in schema fpml-eq-shared-5-9_xsd1 Drilldown into Feature.model in schema fpml-eq-shared-5-9_xsd1 Drilldown into equityExercise in schema fpml-eqd-5-9_xsd1 Drilldown into notional in schema fpml-eqd-5-9_xsd1 Drilldown into underlyer in schema fpml-eqd-5-9_xsd1 Drilldown into equityEffectiveDate in schema fpml-eqd-5-9_xsd1 Drilldown into optionType in schema fpml-eqd-5-9_xsd1 Drilldown into sellerAccountReference in schema fpml-shared-5-9_xsd3 Drilldown into sellerPartyReference in schema fpml-shared-5-9_xsd3 Drilldown into buyerAccountReference in schema fpml-shared-5-9_xsd3 Drilldown into buyerPartyReference in schema fpml-shared-5-9_xsd3 Drilldown into BuyerSeller.model in schema fpml-shared-5-9_xsd3 Drilldown into embeddedOptionType in schema fpml-shared-5-9_xsd3 Drilldown into productId in schema fpml-shared-5-9_xsd3 Drilldown into productId in schema fpml-shared-5-9_xsd3 Drilldown into productType in schema fpml-shared-5-9_xsd3 Drilldown into secondaryAssetClass in schema fpml-shared-5-9_xsd3 Drilldown into primaryAssetClass in schema fpml-shared-5-9_xsd3 Drilldown into Product.model in schema fpml-shared-5-9_xsd3 Drilldown into id in schema fpml-shared-5-9_xsd3 Drilldown into Product in schema fpml-shared-5-9_xsd3 Drilldown into EquityDerivativeBase in schema fpml-eqd-5-9_xsd1 Drilldown into EquityDerivativeLongFormBase in schema fpml-eqd-5-9_xsd1 Drilldown into EquityOption in schema fpml-eqd-5-9_xsd1XSD Diagram of equityOption in schema fpml-eqd-5-9_xsd1 (Financial products Markup Language (FpML®))
Collapse XSD Schema Code:
<xsd:element name="equityOption" type="EquityOption" substitutionGroup="product">
    <xsd:annotation>
        <xsd:documentation xml:lang="en">A component describing an Equity Option product.</xsd:documentation>
    </xsd:annotation>
</xsd:element>
Collapse Child Elements:
Name Type Min Occurs Max Occurs
primaryAssetClass nsD:primaryAssetClass (1) (1)
secondaryAssetClass nsD:secondaryAssetClass 0 unbounded
productType nsD:productType (1) unbounded
productId nsD:productId 0 unbounded
productId nsD:productId (1) unbounded
embeddedOptionType nsD:embeddedOptionType 0 2
buyerPartyReference nsD:buyerPartyReference (1) (1)
buyerAccountReference nsD:buyerAccountReference 0 (1)
sellerPartyReference nsD:sellerPartyReference (1) (1)
sellerAccountReference nsD:sellerAccountReference 0 (1)
optionType nsD:optionType 0 (1)
equityEffectiveDate nsD:equityEffectiveDate 0 (1)
underlyer nsD:underlyer (1) (1)
notional nsD:notional 0 (1)
equityExercise nsD:equityExercise (1) (1)
feature nsD:feature 0 (1)
fxFeature nsD:fxFeature 0 (1)
strategyFeature nsD:strategyFeature 0 (1)
dividendConditions nsD:dividendConditions 0 (1)
methodOfAdjustment nsD:methodOfAdjustment 0 (1)
extraordinaryEvents nsD:extraordinaryEvents 0 (1)
strike nsD:strike (1) (1)
spotPrice nsD:spotPrice 0 (1)
numberOfOptions nsD:numberOfOptions 0 (1)
optionEntitlement nsD:optionEntitlement 0 (1)
equityPremium nsD:equityPremium 0 (1)
<xs:group> nsD:BuyerSeller.model (1) (1)
<xs:group> nsD:Feature.model 0 (1)
Collapse Child Attributes:
Name Type Default Value Use
id nsD:id (Optional)
Collapse Derivation Tree:
Collapse References:
nsD:product