Definition Type: ComplexType
Name: EquityOptionTransactionSupplement
Namespace: http://www.fpml.org/FpML-5/confirmation
Type: nsA:EquityDerivativeShortFormBase
Containing Schema: fpml-eqd-5-9.xsd
Abstract
Documentation:
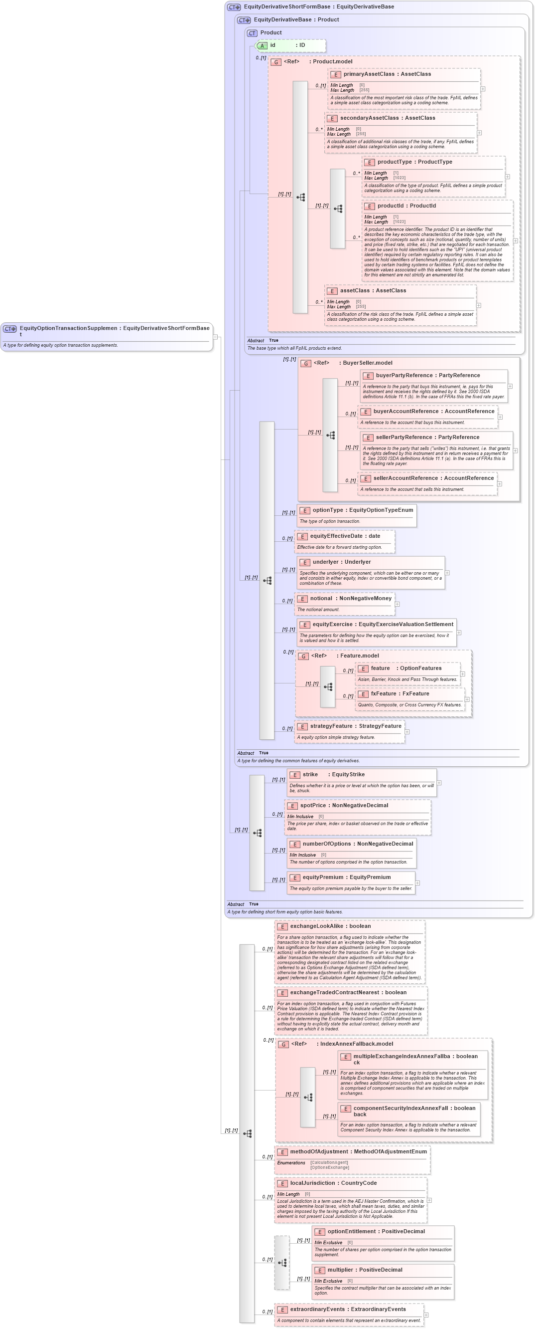
A type for defining equity option transaction supplements.
Collapse XSD Schema Diagram:
Drilldown into extraordinaryEvents in schema fpml-eqd-5-9_xsd Drilldown into multiplier in schema fpml-eqd-5-9_xsd Drilldown into optionEntitlement in schema fpml-eqd-5-9_xsd Drilldown into localJurisdiction in schema fpml-eqd-5-9_xsd Drilldown into methodOfAdjustment in schema fpml-eqd-5-9_xsd Drilldown into componentSecurityIndexAnnexFallback in schema fpml-eq-shared-5-9_xsd Drilldown into multipleExchangeIndexAnnexFallback in schema fpml-eq-shared-5-9_xsd Drilldown into IndexAnnexFallback.model in schema fpml-eq-shared-5-9_xsd Drilldown into exchangeTradedContractNearest in schema fpml-eqd-5-9_xsd Drilldown into exchangeLookAlike in schema fpml-eqd-5-9_xsd Drilldown into equityPremium in schema fpml-eqd-5-9_xsd Drilldown into numberOfOptions in schema fpml-eqd-5-9_xsd Drilldown into spotPrice in schema fpml-eqd-5-9_xsd Drilldown into strike in schema fpml-eqd-5-9_xsd Drilldown into strategyFeature in schema fpml-eqd-5-9_xsd Drilldown into fxFeature in schema fpml-eq-shared-5-9_xsd Drilldown into feature in schema fpml-eq-shared-5-9_xsd Drilldown into Feature.model in schema fpml-eq-shared-5-9_xsd Drilldown into equityExercise in schema fpml-eqd-5-9_xsd Drilldown into notional in schema fpml-eqd-5-9_xsd Drilldown into underlyer in schema fpml-eqd-5-9_xsd Drilldown into equityEffectiveDate in schema fpml-eqd-5-9_xsd Drilldown into optionType in schema fpml-eqd-5-9_xsd Drilldown into sellerAccountReference in schema fpml-shared-5-9_xsd Drilldown into sellerPartyReference in schema fpml-shared-5-9_xsd Drilldown into buyerAccountReference in schema fpml-shared-5-9_xsd Drilldown into buyerPartyReference in schema fpml-shared-5-9_xsd Drilldown into BuyerSeller.model in schema fpml-shared-5-9_xsd Drilldown into assetClass in schema fpml-shared-5-9_xsd Drilldown into productId in schema fpml-shared-5-9_xsd Drilldown into productType in schema fpml-shared-5-9_xsd Drilldown into secondaryAssetClass in schema fpml-shared-5-9_xsd Drilldown into primaryAssetClass in schema fpml-shared-5-9_xsd Drilldown into Product.model in schema fpml-shared-5-9_xsd Drilldown into id in schema fpml-shared-5-9_xsd Drilldown into Product in schema fpml-shared-5-9_xsd Drilldown into EquityDerivativeBase in schema fpml-eqd-5-9_xsd Drilldown into EquityDerivativeShortFormBase in schema fpml-eqd-5-9_xsdXSD Diagram of EquityOptionTransactionSupplement in schema fpml-eqd-5-9_xsd (Financial products Markup Language (FpML®))
Collapse XSD Schema Code:
<xsd:complexType name="EquityOptionTransactionSupplement">
    <xsd:annotation>
        <xsd:documentation xml:lang="en">A type for defining equity option transaction supplements.</xsd:documentation>
    </xsd:annotation>
    <xsd:complexContent>
        <xsd:extension base="EquityDerivativeShortFormBase">
            <xsd:sequence>
                <xsd:element name="exchangeLookAlike" type="xsd:boolean" minOccurs="0">
                    <xsd:annotation>
                        <xsd:documentation xml:lang="en">For a share option transaction, a flag used to indicate whether the transaction is to be treated as an 'exchange look-alike'. This designation has significance for how share adjustments (arising from corporate actions) will be determined for the transaction. For an 'exchange look-alike' transaction the relevant share adjustments will follow that for a corresponding designated contract listed on the related exchange (referred to as Options Exchange Adjustment (ISDA defined term), otherwise the share adjustments will be determined by the calculation agent (referred to as Calculation Agent Adjustment (ISDA defined term)).</xsd:documentation>
                    </xsd:annotation>
                </xsd:element>
                <xsd:element name="exchangeTradedContractNearest" type="xsd:boolean" minOccurs="0">
                    <xsd:annotation>
                        <xsd:documentation xml:lang="en">For an index option transaction, a flag used in conjuction with Futures Price Valuation (ISDA defined term) to indicate whether the Nearest Index Contract provision is applicable. The Nearest Index Contract provision is a rule for determining the Exchange-traded Contract (ISDA defined term) without having to explicitly state the actual contract, delivery month and exchange on which it is traded.</xsd:documentation>
                    </xsd:annotation>
                </xsd:element>
                <xsd:group ref="IndexAnnexFallback.model" minOccurs="0">
                </xsd:group>
                <xsd:element name="methodOfAdjustment" type="MethodOfAdjustmentEnum" minOccurs="0" />
                <xsd:element name="localJurisdiction" type="CountryCode" minOccurs="0">
                    <xsd:annotation>
                        <xsd:documentation xml:lang="en">Local Jurisdiction is a term used in the AEJ Master Confirmation, which is used to determine local taxes, which shall mean taxes, duties, and similar charges imposed by the taxing authority of the Local Jurisdiction If this element is not present Local Jurisdiction is Not Applicable.</xsd:documentation>
                    </xsd:annotation>
                </xsd:element>
                <xsd:choice minOccurs="0">
                    <xsd:element name="optionEntitlement" type="PositiveDecimal">
                        <xsd:annotation>
                            <xsd:documentation xml:lang="en">The number of shares per option comprised in the option transaction supplement.</xsd:documentation>
                        </xsd:annotation>
                    </xsd:element>
                    <xsd:element name="multiplier" type="PositiveDecimal">
                        <xsd:annotation>
                            <xsd:documentation xml:lang="en">Specifies the contract multiplier that can be associated with an index option.</xsd:documentation>
                        </xsd:annotation>
                    </xsd:element>
                </xsd:choice>
                <xsd:element name="extraordinaryEvents" type="ExtraordinaryEvents" minOccurs="0">
                    <xsd:annotation>
                        <xsd:documentation xml:lang="en">A component to contain elements that represent an extraordinary event.</xsd:documentation>
                    </xsd:annotation>
                </xsd:element>
            </xsd:sequence>
        </xsd:extension>
    </xsd:complexContent>
</xsd:complexType>
Collapse Child Elements:
Name Type Min Occurs Max Occurs
primaryAssetClass nsA:primaryAssetClass 0 (1)
secondaryAssetClass nsA:secondaryAssetClass 0 unbounded
productType nsA:productType 0 unbounded
productId nsA:productId 0 unbounded
assetClass nsA:assetClass 0 unbounded
buyerPartyReference nsA:buyerPartyReference (1) (1)
buyerAccountReference nsA:buyerAccountReference 0 (1)
sellerPartyReference nsA:sellerPartyReference (1) (1)
sellerAccountReference nsA:sellerAccountReference 0 (1)
optionType nsA:optionType (1) (1)
equityEffectiveDate nsA:equityEffectiveDate 0 (1)
underlyer nsA:underlyer (1) (1)
notional nsA:notional 0 (1)
equityExercise nsA:equityExercise (1) (1)
feature nsA:feature 0 (1)
fxFeature nsA:fxFeature 0 (1)
strategyFeature nsA:strategyFeature 0 (1)
strike nsA:strike (1) (1)
spotPrice nsA:spotPrice 0 (1)
numberOfOptions nsA:numberOfOptions (1) (1)
equityPremium nsA:equityPremium (1) (1)
exchangeLookAlike nsA:exchangeLookAlike 0 (1)
exchangeTradedContractNearest nsA:exchangeTradedContractNearest 0 (1)
multipleExchangeIndexAnnexFallback nsA:multipleExchangeIndexAnnexFallback (1) (1)
componentSecurityIndexAnnexFallback nsA:componentSecurityIndexAnnexFallback (1) (1)
methodOfAdjustment nsA:methodOfAdjustment 0 (1)
localJurisdiction nsA:localJurisdiction 0 (1)
optionEntitlement nsA:optionEntitlement (1) (1)
multiplier nsA:multiplier (1) (1)
extraordinaryEvents nsA:extraordinaryEvents 0 (1)
<xs:group> nsA:BuyerSeller.model (1) (1)
<xs:group> nsA:Feature.model 0 (1)
<xs:group> nsA:IndexAnnexFallback.model 0 (1)
Collapse Child Attributes:
Name Type Default Value Use
id nsA:id (Optional)
Collapse Derivation Tree:
Collapse References:
nsA:equityOptionTransactionSupplement