Definition Type: Element
Name: fx
Namespace: http://www.fpml.org/FpML-5/reporting
Type: nsE:CommodityFx
Containing Schema: fpml-com-5-9.xsd
MinOccurs 0
MaxOccurs (1)
Abstract
Documentation:
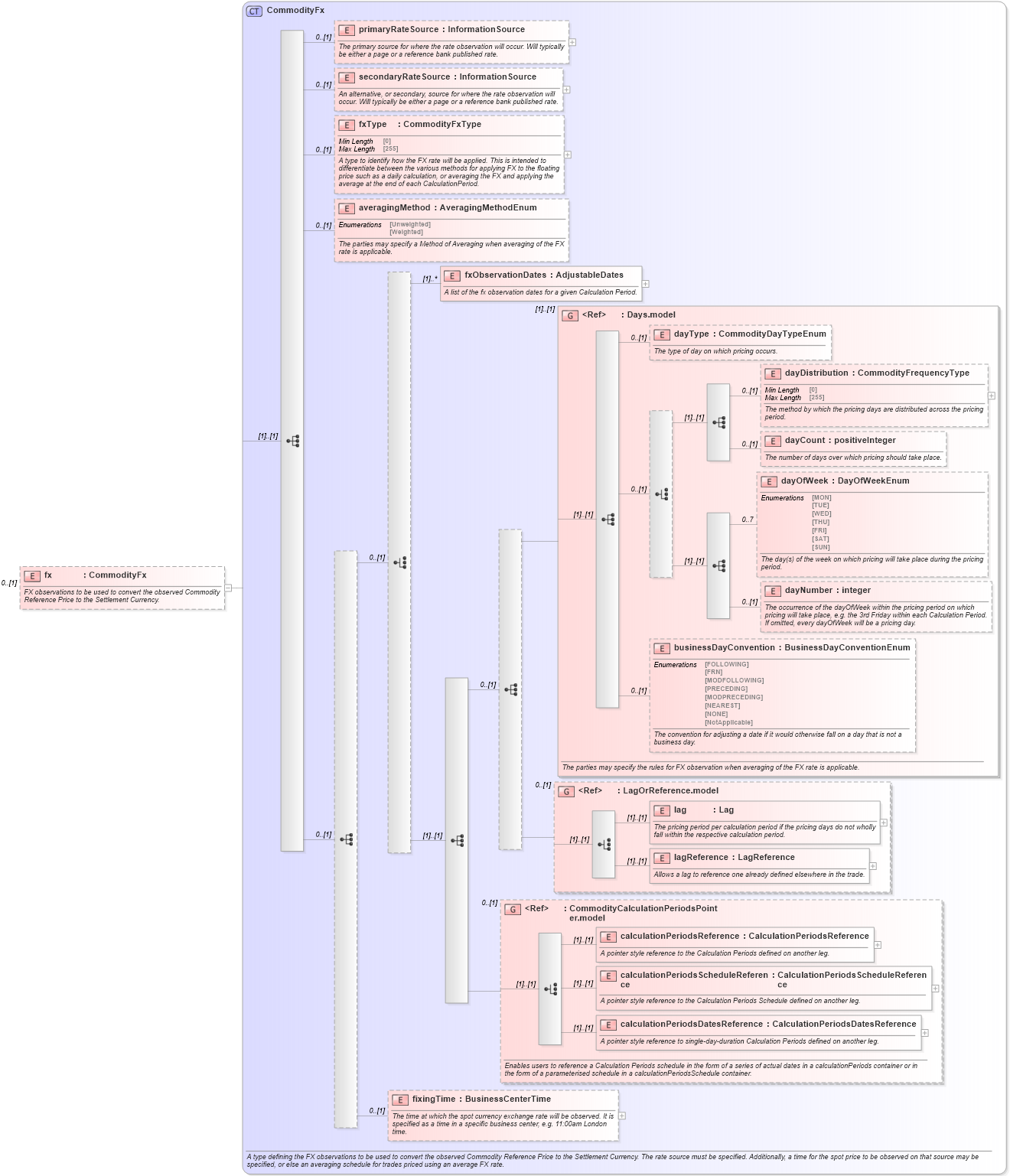
FX observations to be used to convert the observed Commodity Reference Price to the Settlement Currency.
Collapse XSD Schema Diagram:
Drilldown into fixingTime in schema fpml-com-5-9_xsd2 Drilldown into calculationPeriodsDatesReference in schema fpml-com-5-9_xsd2 Drilldown into calculationPeriodsScheduleReference in schema fpml-com-5-9_xsd2 Drilldown into calculationPeriodsReference in schema fpml-com-5-9_xsd2 Drilldown into CommodityCalculationPeriodsPointer.model in schema fpml-com-5-9_xsd2 Drilldown into lagReference in schema fpml-com-5-9_xsd2 Drilldown into lag in schema fpml-com-5-9_xsd2 Drilldown into LagOrReference.model in schema fpml-com-5-9_xsd2 Drilldown into businessDayConvention in schema fpml-com-5-9_xsd2 Drilldown into dayNumber in schema fpml-com-5-9_xsd2 Drilldown into dayOfWeek in schema fpml-com-5-9_xsd2 Drilldown into dayCount in schema fpml-com-5-9_xsd2 Drilldown into dayDistribution in schema fpml-com-5-9_xsd2 Drilldown into dayType in schema fpml-com-5-9_xsd2 Drilldown into Days.model in schema fpml-com-5-9_xsd2 Drilldown into fxObservationDates in schema fpml-com-5-9_xsd2 Drilldown into averagingMethod in schema fpml-com-5-9_xsd2 Drilldown into fxType in schema fpml-com-5-9_xsd2 Drilldown into secondaryRateSource in schema fpml-com-5-9_xsd2 Drilldown into primaryRateSource in schema fpml-com-5-9_xsd2 Drilldown into CommodityFx in schema fpml-com-5-9_xsd2XSD Diagram of fx in schema fpml-com-5-9_xsd2 (Financial products Markup Language (FpML®))
Collapse XSD Schema Code:
<xsd:element name="fx" type="CommodityFx" minOccurs="0">
    <xsd:annotation>
        <xsd:documentation xml:lang="en">FX observations to be used to convert the observed Commodity Reference Price to the Settlement Currency.</xsd:documentation>
    </xsd:annotation>
</xsd:element>
Collapse Child Elements:
Name Type Min Occurs Max Occurs
primaryRateSource nsE:primaryRateSource 0 (1)
secondaryRateSource nsE:secondaryRateSource 0 (1)
fxType nsE:fxType 0 (1)
averagingMethod nsE:averagingMethod 0 (1)
fxObservationDates nsE:fxObservationDates (1) unbounded
dayType nsE:dayType 0 (1)
dayDistribution nsE:dayDistribution 0 (1)
dayCount nsE:dayCount 0 (1)
dayOfWeek nsE:dayOfWeek 0 7
dayNumber nsE:dayNumber 0 (1)
businessDayConvention nsE:businessDayConvention 0 (1)
lag nsE:lag (1) (1)
lagReference nsE:lagReference (1) (1)
calculationPeriodsReference nsE:calculationPeriodsReference (1) (1)
calculationPeriodsScheduleReference nsE:calculationPeriodsScheduleReference (1) (1)
calculationPeriodsDatesReference nsE:calculationPeriodsDatesReference (1) (1)
fixingTime nsE:fixingTime 0 (1)
<xs:group> nsE:Days.model (1) (1)
<xs:group> nsE:LagOrReference.model 0 (1)
<xs:group> nsE:CommodityCalculationPeriodsPointer.model 0 (1)
Collapse Derivation Tree: