| Definition Type: | Element |
| Name: | fx |
| Namespace: | http://www.fpml.org/FpML-5/reporting |
| Type: | nsE:CommodityFx |
| Containing Schema: | fpml-com-5-9.xsd |
| MinOccurs | 0 |
| MaxOccurs | (1) |
| Abstract | |
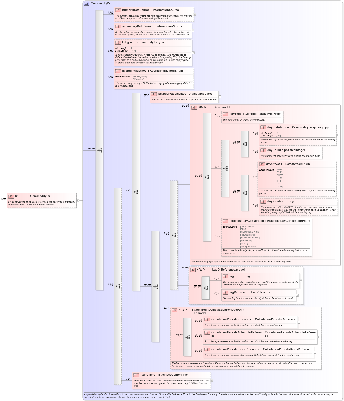
| Documentation: |
FX observations to be used to convert the observed Commodity Reference Price to the
Settlement Currency.
|
![]() |
|
|
|||||||||||||||||||||||||||||||||||||||||||||||||||||||||||||||||||||||||||||||||||||
|
|