Definition Type: ComplexType
Name: PartyTradeInformation
Namespace: http://www.fpml.org/FpML-5/pretrade
Containing Schema: fpml-doc-5-9.xsd
Abstract
Documentation:
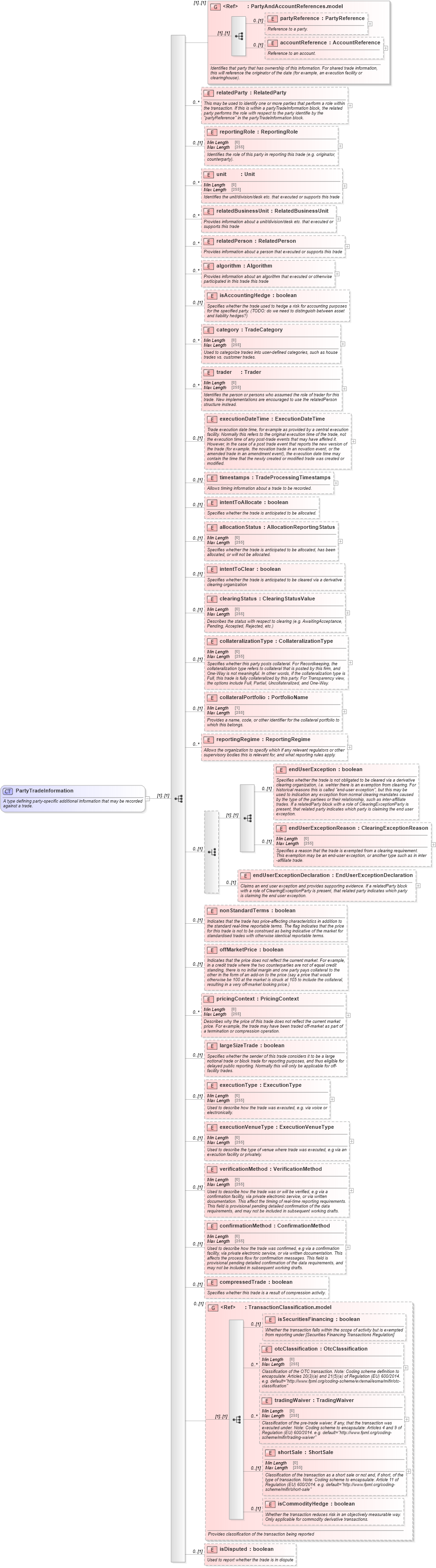
A type defining party-specific additional information that may be recorded against a trade.
Collapse XSD Schema Diagram:
Drilldown into isDisputed in schema fpml-doc-5-9_xsd2 Drilldown into isCommodityHedge in schema fpml-doc-5-9_xsd2 Drilldown into shortSale in schema fpml-doc-5-9_xsd2 Drilldown into tradingWaiver in schema fpml-doc-5-9_xsd2 Drilldown into otcClassification in schema fpml-doc-5-9_xsd2 Drilldown into isSecuritiesFinancing in schema fpml-doc-5-9_xsd2 Drilldown into TransactionClassification.model in schema fpml-doc-5-9_xsd2 Drilldown into compressedTrade in schema fpml-doc-5-9_xsd2 Drilldown into confirmationMethod in schema fpml-doc-5-9_xsd2 Drilldown into verificationMethod in schema fpml-doc-5-9_xsd2 Drilldown into executionVenueType in schema fpml-doc-5-9_xsd2 Drilldown into executionType in schema fpml-doc-5-9_xsd2 Drilldown into largeSizeTrade in schema fpml-doc-5-9_xsd2 Drilldown into pricingContext in schema fpml-doc-5-9_xsd2 Drilldown into offMarketPrice in schema fpml-doc-5-9_xsd2 Drilldown into nonStandardTerms in schema fpml-doc-5-9_xsd2 Drilldown into endUserExceptionDeclaration in schema fpml-doc-5-9_xsd2 Drilldown into endUserExceptionReason in schema fpml-doc-5-9_xsd2 Drilldown into endUserException in schema fpml-doc-5-9_xsd2 Drilldown into reportingRegime in schema fpml-doc-5-9_xsd2 Drilldown into collateralPortfolio in schema fpml-doc-5-9_xsd2 Drilldown into collateralizationType in schema fpml-doc-5-9_xsd2 Drilldown into clearingStatus in schema fpml-doc-5-9_xsd2 Drilldown into intentToClear in schema fpml-doc-5-9_xsd2 Drilldown into allocationStatus in schema fpml-doc-5-9_xsd2 Drilldown into intentToAllocate in schema fpml-doc-5-9_xsd2 Drilldown into timestamps in schema fpml-doc-5-9_xsd2 Drilldown into executionDateTime in schema fpml-doc-5-9_xsd2 Drilldown into trader in schema fpml-doc-5-9_xsd2 Drilldown into category in schema fpml-doc-5-9_xsd2 Drilldown into isAccountingHedge in schema fpml-doc-5-9_xsd2 Drilldown into algorithm in schema fpml-doc-5-9_xsd2 Drilldown into relatedPerson in schema fpml-doc-5-9_xsd2 Drilldown into relatedBusinessUnit in schema fpml-doc-5-9_xsd2 Drilldown into unit in schema fpml-doc-5-9_xsd2 Drilldown into reportingRole in schema fpml-doc-5-9_xsd2 Drilldown into relatedParty in schema fpml-doc-5-9_xsd2 Drilldown into accountReference in schema fpml-shared-5-9_xsd2 Drilldown into partyReference in schema fpml-shared-5-9_xsd2 Drilldown into PartyAndAccountReferences.model in schema fpml-shared-5-9_xsd2XSD Diagram of PartyTradeInformation in schema fpml-doc-5-9_xsd2 (Financial products Markup Language (FpML®))
Collapse XSD Schema Code:
<xsd:complexType name="PartyTradeInformation">
    <xsd:annotation>
        <xsd:documentation xml:lang="en">A type defining party-specific additional information that may be recorded against a trade.</xsd:documentation>
    </xsd:annotation>
    <xsd:sequence>
        <xsd:group ref="PartyAndAccountReferences.model">
            <xsd:annotation>
                <xsd:documentation xml:lang="en">Identifies that party that has ownership of this information. For shared trade information, this will reference the originator of the date (for example, an execution facility or clearinghouse).</xsd:documentation>
            </xsd:annotation>
        </xsd:group>
        <xsd:element name="relatedParty" type="RelatedParty" minOccurs="0" maxOccurs="unbounded">
            <xsd:annotation>
                <xsd:documentation xml:lang="en">This may be used to identify one or more parties that perform a role within the transaction. If this is within a partyTradeInformation block, the related party performs the role with respect to the party identifie by the "partyReference" in the partyTradeInformation block.</xsd:documentation>
            </xsd:annotation>
        </xsd:element>
        <xsd:element name="reportingRole" type="ReportingRole" minOccurs="0" fpml-annotation:deprecatedReason="This element is deprecated in favor of the reportingRole within reportingRegime." xmlns:fpml-annotation="http://www.fpml.org/annotation">
            <xsd:annotation>
                <xsd:documentation xml:lang="en">Identifies the role of this party in reporting this trade (e.g. originator, counterparty).</xsd:documentation>
            </xsd:annotation>
        </xsd:element>
        <xsd:element name="unit" type="Unit" minOccurs="0" maxOccurs="unbounded" fpml-annotation:deprecatedReason="This element is deprecated in favor of relatedBusinessUnit." xmlns:fpml-annotation="http://www.fpml.org/annotation">
            <xsd:annotation>
                <xsd:documentation xml:lang="en">Identifies the unit/division/desk etc. that executed or supports this trade</xsd:documentation>
            </xsd:annotation>
        </xsd:element>
        <xsd:element name="relatedBusinessUnit" type="RelatedBusinessUnit" minOccurs="0" maxOccurs="unbounded">
            <xsd:annotation>
                <xsd:documentation xml:lang="en">Provides information about a unit/division/desk etc. that executed or supports this trade</xsd:documentation>
            </xsd:annotation>
        </xsd:element>
        <xsd:element name="relatedPerson" type="RelatedPerson" minOccurs="0" maxOccurs="unbounded">
            <xsd:annotation>
                <xsd:documentation xml:lang="en">Provides information about a person that executed or supports this trade</xsd:documentation>
            </xsd:annotation>
        </xsd:element>
        <xsd:element name="algorithm" type="Algorithm" minOccurs="0" maxOccurs="unbounded">
            <xsd:annotation>
                <xsd:documentation xml:lang="en">Provides information about an algorithm that executed or otherwise participated in this trade this trade</xsd:documentation>
            </xsd:annotation>
        </xsd:element>
        <xsd:element name="isAccountingHedge" type="xsd:boolean" minOccurs="0">
            <xsd:annotation>
                <xsd:documentation xml:lang="en">Specifies whether the trade used to hedge a risk for accounting purposes for the specified party. (TODO: do we need to distinguish between asset and liability hedges?)</xsd:documentation>
            </xsd:annotation>
        </xsd:element>
        <xsd:element name="category" type="TradeCategory" minOccurs="0" maxOccurs="unbounded">
            <xsd:annotation>
                <xsd:documentation xml:lang="en">Used to categorize trades into user-defined categories, such as house trades vs. customer trades.</xsd:documentation>
            </xsd:annotation>
        </xsd:element>
        <xsd:element name="trader" type="Trader" minOccurs="0" maxOccurs="unbounded">
            <xsd:annotation>
                <xsd:documentation xml:lang="en">Identifies the person or persons who assumed the role of trader for this trade. New implementations are encouraged to use the relatedPerson structure instead.</xsd:documentation>
            </xsd:annotation>
        </xsd:element>
        <xsd:element name="executionDateTime" type="ExecutionDateTime" minOccurs="0">
            <xsd:annotation>
                <xsd:documentation xml:lang="en">Trade execution date time, for example as provided by a central execution facility. Normally this refers to the original execution time of the trade, not the execution time of any post-trade events that may have affeted it. However, in the case of a post trade event that reports the new version of the trade (for example, the novation trade in an novation event, or the amended trade in an amendment event), the execution date time may contain the time that the newly created or modified trade was created or modified.</xsd:documentation>
            </xsd:annotation>
        </xsd:element>
        <xsd:element name="timestamps" type="TradeProcessingTimestamps" minOccurs="0">
            <xsd:annotation>
                <xsd:documentation xml:lang="en">Allows timing information about a trade to be recorded.</xsd:documentation>
            </xsd:annotation>
        </xsd:element>
        <xsd:element name="intentToAllocate" type="xsd:boolean" minOccurs="0">
            <xsd:annotation>
                <xsd:documentation xml:lang="en">Specifies whether the trade is anticipated to be allocated.</xsd:documentation>
            </xsd:annotation>
        </xsd:element>
        <xsd:element name="allocationStatus" type="AllocationReportingStatus" minOccurs="0">
            <xsd:annotation>
                <xsd:documentation xml:lang="en">Specifies whether the trade is anticipated to be allocated, has been allocated, or will not be allocated.</xsd:documentation>
            </xsd:annotation>
        </xsd:element>
        <xsd:element name="intentToClear" type="xsd:boolean" minOccurs="0">
            <xsd:annotation>
                <xsd:documentation xml:lang="en">Specifies whether the trade is anticipated to be cleared via a derivative clearing organization</xsd:documentation>
            </xsd:annotation>
        </xsd:element>
        <xsd:element name="clearingStatus" type="ClearingStatusValue" minOccurs="0">
            <xsd:annotation>
                <xsd:documentation xml:lang="en">Describes the status with respect to clearing (e.g. AwaitingAcceptance, Pending, Accepted, Rejected, etc.)</xsd:documentation>
            </xsd:annotation>
        </xsd:element>
        <xsd:element name="collateralizationType" type="CollateralizationType" minOccurs="0">
            <xsd:annotation>
                <xsd:documentation xml:lang="en">Specifies whether this party posts collateral. For Recordkeeping, the collateralization type refers to collateral that is posted by this firm, and One-Way is not meaningful. In other words, if the collateralization type is Full, this trade is fully collateralized by this party. For Transparency view, the options include Full, Partial, Uncollateralized, and One-Way.</xsd:documentation>
            </xsd:annotation>
        </xsd:element>
        <xsd:element name="collateralPortfolio" type="PortfolioName" minOccurs="0">
            <xsd:annotation>
                <xsd:documentation xml:lang="en">Provides a name, code, or other identifier for the collateral portfolio to which this belongs.</xsd:documentation>
            </xsd:annotation>
        </xsd:element>
        <xsd:element name="reportingRegime" type="ReportingRegime" minOccurs="0" maxOccurs="unbounded">
            <xsd:annotation>
                <xsd:documentation xml:lang="en">Allows the organization to specify which if any relevant regulators or other supervisory bodies this is relevant for, and what reporting rules apply.</xsd:documentation>
            </xsd:annotation>
        </xsd:element>
        <xsd:choice minOccurs="0">
            <xsd:sequence>
                <xsd:element name="endUserException" type="xsd:boolean" minOccurs="0">
                    <xsd:annotation>
                        <xsd:documentation xml:lang="en">Specifies whether the trade is not obligated to be cleared via a derivative clearing organization, i.e. wehter there is an exemption from clearing. For historical reasons this is called "end-user exception", but this may be used to indication any exception from normal clearing mandates caused by the type of the partiees or their relationship, such as inter-affiliate trades. If a relatedParty block with a role of ClearingExceptionParty is present, that related party indicates which party is claiming the end user exception.</xsd:documentation>
                    </xsd:annotation>
                </xsd:element>
                <xsd:element name="endUserExceptionReason" type="ClearingExceptionReason" minOccurs="0">
                    <xsd:annotation>
                        <xsd:documentation xml:lang="en">Specifies a reason that the trade is exempted from a clearing requirement. This exemption may be an end-user exception, or another type such as in inter-affiliate trade.</xsd:documentation>
                    </xsd:annotation>
                </xsd:element>
            </xsd:sequence>
            <xsd:element name="endUserExceptionDeclaration" type="EndUserExceptionDeclaration" minOccurs="0">
                <xsd:annotation>
                    <xsd:documentation xml:lang="en">Claims an end user exception and provides supporting evidence. If a relatedParty block with a role of ClearingExceptionParty is present, that related party indicates which party is claiming the end user exception.</xsd:documentation>
                </xsd:annotation>
            </xsd:element>
        </xsd:choice>
        <xsd:element name="nonStandardTerms" type="xsd:boolean" minOccurs="0">
            <xsd:annotation>
                <xsd:documentation xml:lang="en">Indicates that the trade has price-affecting characteristics in addition to the standard real-time reportable terms. The flag indicates that the price for this trade is not to be construed as being indicative of the market for standardised trades with otherwise identical reportable terms.</xsd:documentation>
            </xsd:annotation>
        </xsd:element>
        <xsd:element name="offMarketPrice" type="xsd:boolean" minOccurs="0">
            <xsd:annotation>
                <xsd:documentation xml:lang="en">Indicates that the price does not reflect the current market. For example, in a credit trade where the two counterparties are not of equal credit standing, there is no initial margin and one party pays collateral to the other in the form of an add-on to the price (say a price that would otherwise be 100 at the market is struck at 105 to include the collateral, resulting in a very off-market looking price.)</xsd:documentation>
            </xsd:annotation>
        </xsd:element>
        <xsd:element name="pricingContext" type="PricingContext" minOccurs="0" maxOccurs="unbounded">
            <xsd:annotation>
                <xsd:documentation xml:lang="en">Describes why the price of this trade does not reflect the current market price. For example, the trade may have been traded off-market as part of a termination or compression operation.</xsd:documentation>
            </xsd:annotation>
        </xsd:element>
        <xsd:element name="largeSizeTrade" type="xsd:boolean" minOccurs="0">
            <xsd:annotation>
                <xsd:documentation xml:lang="en">Specifies whether the sender of this trade considers it to be a large notional trade or block trade for reporting purposes, and thus eligible for delayed public reporting. Normally this will only be applicable for off-facility trades.</xsd:documentation>
            </xsd:annotation>
        </xsd:element>
        <xsd:element name="executionType" type="ExecutionType" minOccurs="0">
            <xsd:annotation>
                <xsd:documentation xml:lang="en">Used to describe how the trade was executed, e.g. via voice or electronically.</xsd:documentation>
            </xsd:annotation>
        </xsd:element>
        <xsd:element name="executionVenueType" type="ExecutionVenueType" minOccurs="0">
            <xsd:annotation>
                <xsd:documentation xml:lang="en">Used to describe the type of venue where trade was executed, e.g via an execution facility or privately.</xsd:documentation>
            </xsd:annotation>
        </xsd:element>
        <xsd:element name="verificationMethod" type="VerificationMethod" minOccurs="0">
            <xsd:annotation>
                <xsd:documentation xml:lang="en">Used to describe how the trade was or will be verified, e.g via a confirmation facility, via private electronic service, or via written documentation. This affect the timing of real-time reporting requirements. This field is provisional pending detailed confirmation of the data requirements, and may not be included in subsequent working drafts.</xsd:documentation>
            </xsd:annotation>
        </xsd:element>
        <xsd:element name="confirmationMethod" type="ConfirmationMethod" minOccurs="0">
            <xsd:annotation>
                <xsd:documentation xml:lang="en">Used to describe how the trade was confirmed, e.g via a confirmation facility, via private electronic service, or via written documentation. This affects the process flow for confirmation messages. This field is provisional pending detailed confirmation of the data requirements, and may not be included in subsequent working drafts.</xsd:documentation>
            </xsd:annotation>
        </xsd:element>
        <xsd:element name="compressedTrade" type="xsd:boolean" minOccurs="0">
            <xsd:annotation>
                <xsd:documentation xml:lang="en">Specifies whether this trade is a result of compression activity.</xsd:documentation>
            </xsd:annotation>
        </xsd:element>
        <xsd:group ref="TransactionClassification.model" minOccurs="0">
            <xsd:annotation>
                <xsd:documentation>Provides classification of the transaction being reported</xsd:documentation>
            </xsd:annotation>
        </xsd:group>
        <xsd:element name="isDisputed" type="xsd:boolean" minOccurs="0">
            <xsd:annotation>
                <xsd:documentation xml:lang="en">Used to report whether the trade is in dispute</xsd:documentation>
            </xsd:annotation>
        </xsd:element>
    </xsd:sequence>
</xsd:complexType>
Collapse Child Elements:
Name Type Min Occurs Max Occurs
partyReference nsC:partyReference 0 (1)
accountReference nsC:accountReference 0 (1)
relatedParty nsC:relatedParty 0 unbounded
reportingRole nsC:reportingRole 0 (1)
unit nsC:unit 0 unbounded
relatedBusinessUnit nsC:relatedBusinessUnit 0 unbounded
relatedPerson nsC:relatedPerson 0 unbounded
algorithm nsC:algorithm 0 unbounded
isAccountingHedge nsC:isAccountingHedge 0 (1)
category nsC:category 0 unbounded
trader nsC:trader 0 unbounded
executionDateTime nsC:executionDateTime 0 (1)
timestamps nsC:timestamps 0 (1)
intentToAllocate nsC:intentToAllocate 0 (1)
allocationStatus nsC:allocationStatus 0 (1)
intentToClear nsC:intentToClear 0 (1)
clearingStatus nsC:clearingStatus 0 (1)
collateralizationType nsC:collateralizationType 0 (1)
collateralPortfolio nsC:collateralPortfolio 0 (1)
reportingRegime nsC:reportingRegime 0 unbounded
endUserException nsC:endUserException 0 (1)
endUserExceptionReason nsC:endUserExceptionReason 0 (1)
endUserExceptionDeclaration nsC:endUserExceptionDeclaration 0 (1)
nonStandardTerms nsC:nonStandardTerms 0 (1)
offMarketPrice nsC:offMarketPrice 0 (1)
pricingContext nsC:pricingContext 0 unbounded
largeSizeTrade nsC:largeSizeTrade 0 (1)
executionType nsC:executionType 0 (1)
executionVenueType nsC:executionVenueType 0 (1)
verificationMethod nsC:verificationMethod 0 (1)
confirmationMethod nsC:confirmationMethod 0 (1)
compressedTrade nsC:compressedTrade 0 (1)
isSecuritiesFinancing nsC:isSecuritiesFinancing 0 (1)
otcClassification nsC:otcClassification 0 unbounded
tradingWaiver nsC:tradingWaiver 0 unbounded
shortSale nsC:shortSale 0 (1)
isCommodityHedge nsC:isCommodityHedge 0 (1)
isDisputed nsC:isDisputed 0 (1)
<xs:group> nsC:PartyAndAccountReferences.model (1) (1)
<xs:group> nsC:TransactionClassification.model 0 (1)
Collapse Derivation Tree:
Collapse References:
nsC:partyInformation, nsC:partyInformationnsC:partyTradeInformation, nsC:partyTradeInformation,