Definition Type: Element
Name: positionReport
Namespace: http://www.fpml.org/FpML-5/reporting
Type: nsE:PositionReport
Containing Schema: fpml-reporting-5-9.xsd
Abstract
Collapse XSD Schema Diagram:
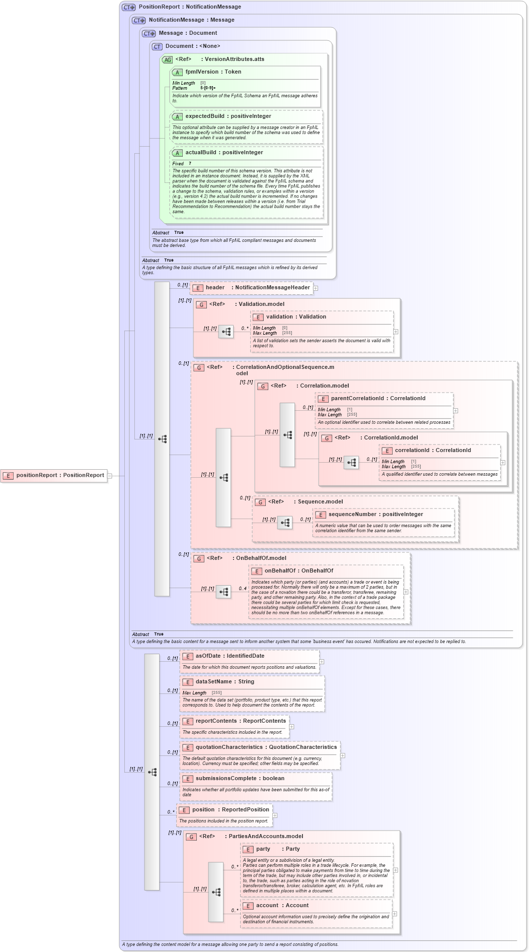
Drilldown into account in schema fpml-shared-5-9_xsd4 Drilldown into party in schema fpml-shared-5-9_xsd4 Drilldown into PartiesAndAccounts.model in schema fpml-shared-5-9_xsd4 Drilldown into position in schema fpml-reporting-5-9_xsd Drilldown into submissionsComplete in schema fpml-reporting-5-9_xsd Drilldown into quotationCharacteristics in schema fpml-reporting-5-9_xsd Drilldown into reportContents in schema fpml-reporting-5-9_xsd Drilldown into dataSetName in schema fpml-reporting-5-9_xsd Drilldown into asOfDate in schema fpml-reporting-5-9_xsd Drilldown into onBehalfOf in schema fpml-shared-5-9_xsd4 Drilldown into OnBehalfOf.model in schema fpml-shared-5-9_xsd4 Drilldown into sequenceNumber in schema fpml-msg-5-9_xsd3 Drilldown into Sequence.model in schema fpml-msg-5-9_xsd3 Drilldown into correlationId in schema fpml-msg-5-9_xsd3 Drilldown into CorrelationId.model in schema fpml-msg-5-9_xsd3 Drilldown into parentCorrelationId in schema fpml-msg-5-9_xsd3 Drilldown into Correlation.model in schema fpml-msg-5-9_xsd3 Drilldown into CorrelationAndOptionalSequence.model in schema fpml-msg-5-9_xsd3 Drilldown into validation in schema fpml-doc-5-9_xsd4 Drilldown into Validation.model in schema fpml-doc-5-9_xsd4 Drilldown into header in schema fpml-msg-5-9_xsd3 Drilldown into actualBuild in schema fpml-doc-5-9_xsd4 Drilldown into expectedBuild in schema fpml-doc-5-9_xsd4 Drilldown into fpmlVersion in schema fpml-doc-5-9_xsd4 Drilldown into VersionAttributes.atts in schema fpml-doc-5-9_xsd4 Drilldown into Document in schema fpml-doc-5-9_xsd4 Drilldown into Message in schema fpml-msg-5-9_xsd3 Drilldown into NotificationMessage in schema fpml-msg-5-9_xsd3 Drilldown into PositionReport in schema fpml-reporting-5-9_xsdXSD Diagram of positionReport in schema fpml-reporting-5-9_xsd (Financial products Markup Language (FpML®))
Collapse XSD Schema Code:
<xsd:element name="positionReport" type="PositionReport" />
Collapse Child Elements:
Name Type Min Occurs Max Occurs
header nsE:header 0 (1)
validation nsE:validation 0 unbounded
parentCorrelationId nsE:parentCorrelationId 0 (1)
correlationId nsE:correlationId 0 (1)
sequenceNumber nsE:sequenceNumber 0 (1)
onBehalfOf nsE:onBehalfOf 0 4
asOfDate nsE:asOfDate 0 (1)
dataSetName nsE:dataSetName 0 (1)
reportContents nsE:reportContents 0 (1)
quotationCharacteristics nsE:quotationCharacteristics 0 (1)
submissionsComplete nsE:submissionsComplete 0 (1)
position nsE:position 0 unbounded
party nsE:party 0 unbounded
account nsE:account 0 unbounded
<xs:group> nsE:Validation.model (1) (1)
<xs:group> nsE:CorrelationAndOptionalSequence.model 0 (1)
<xs:group> nsE:Correlation.model (1) (1)
<xs:group> nsE:CorrelationId.model (1) (1)
<xs:group> nsE:Sequence.model 0 (1)
<xs:group> nsE:OnBehalfOf.model 0 (1)
<xs:group> nsE:PartiesAndAccounts.model (1) (1)
Collapse Child Attributes:
Name Type Default Value Use
fpmlVersion nsE:fpmlVersion Required
expectedBuild nsE:expectedBuild (Optional)
actualBuild nsE:actualBuild (Optional)
Collapse Derivation Tree: