Definition Type: ComplexType
Name: OrderStatus
Namespace: http://www.fpml.org/FpML-5/pretrade
Containing Schema: fpml-pretrade-processes-5-9.xsd
Abstract
Collapse XSD Schema Diagram:
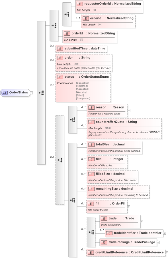
Drilldown into creditLimitReference in schema fpml-pretrade-processes-5-9_xsd Drilldown into tradePackage in schema fpml-pretrade-processes-5-9_xsd Drilldown into tradeIdentifier in schema fpml-pretrade-processes-5-9_xsd Drilldown into trade in schema fpml-pretrade-processes-5-9_xsd Drilldown into fill in schema fpml-pretrade-processes-5-9_xsd Drilldown into remainingSize in schema fpml-pretrade-processes-5-9_xsd Drilldown into filledSize in schema fpml-pretrade-processes-5-9_xsd Drilldown into fills in schema fpml-pretrade-processes-5-9_xsd Drilldown into totalSize in schema fpml-pretrade-processes-5-9_xsd Drilldown into counterofferQuote in schema fpml-pretrade-processes-5-9_xsd Drilldown into reason in schema fpml-pretrade-processes-5-9_xsd Drilldown into status in schema fpml-pretrade-processes-5-9_xsd Drilldown into order in schema fpml-pretrade-processes-5-9_xsd Drilldown into submittedTime in schema fpml-pretrade-processes-5-9_xsd Drilldown into orderId in schema fpml-pretrade-processes-5-9_xsd Drilldown into orderId in schema fpml-pretrade-processes-5-9_xsd Drilldown into requesterOrderId in schema fpml-pretrade-processes-5-9_xsdXSD Diagram of OrderStatus in schema fpml-pretrade-processes-5-9_xsd (Financial products Markup Language (FpML®) - Pretrade)
Collapse XSD Schema Code:
<xsd:complexType name="OrderStatus">
    <xsd:sequence>
        <xsd:choice>
            <xsd:sequence>
                <xsd:element name="requesterOrderId" type="NormalizedString" />
                <xsd:element name="orderId" type="NormalizedString" minOccurs="0" />
            </xsd:sequence>
            <xsd:element name="orderId" type="NormalizedString" />
        </xsd:choice>
        <xsd:element name="submittedTime" type="xsd:dateTime" minOccurs="0" />
        <xsd:element name="order" type="String" minOccurs="0">
            <xsd:annotation>
                <xsd:documentation xml:lang="en">echo back the order (placeholder type for now)</xsd:documentation>
            </xsd:annotation>
        </xsd:element>
        <xsd:element name="status" type="OrderStatusEnum" minOccurs="0" />
        <xsd:choice minOccurs="0">
            <xsd:sequence>
                <xsd:element name="reason" type="Reason" minOccurs="0">
                    <xsd:annotation>
                        <xsd:documentation xml:lang="en">Reason for a rejected quote</xsd:documentation>
                    </xsd:annotation>
                </xsd:element>
                <xsd:element name="counterofferQuote" type="String" minOccurs="0">
                    <xsd:annotation>
                        <xsd:documentation xml:lang="en">Supply a counter-offer quote, e.g. if order is rejected / DUMMY placeholder.</xsd:documentation>
                    </xsd:annotation>
                </xsd:element>
            </xsd:sequence>
            <xsd:sequence>
                <xsd:element name="totalSize" type="xsd:decimal" minOccurs="0">
                    <xsd:annotation>
                        <xsd:documentation xml:lang="en">Number of units of the product being ordered.</xsd:documentation>
                    </xsd:annotation>
                </xsd:element>
                <xsd:element name="fills" type="xsd:integer" minOccurs="0">
                    <xsd:annotation>
                        <xsd:documentation xml:lang="en">Number of fills so far.</xsd:documentation>
                    </xsd:annotation>
                </xsd:element>
                <xsd:element name="filledSize" type="xsd:decimal" minOccurs="0">
                    <xsd:annotation>
                        <xsd:documentation xml:lang="en">Number of units of the product filled so far</xsd:documentation>
                    </xsd:annotation>
                </xsd:element>
                <xsd:element name="remainingSize" type="xsd:decimal" minOccurs="0">
                    <xsd:annotation>
                        <xsd:documentation xml:lang="en">Number of units of the product remaining to be filled</xsd:documentation>
                    </xsd:annotation>
                </xsd:element>
                <xsd:element name="fill" type="OrderFill" minOccurs="0" maxOccurs="unbounded">
                    <xsd:annotation>
                        <xsd:documentation xml:lang="en">Info about the fills</xsd:documentation>
                    </xsd:annotation>
                </xsd:element>
                <xsd:choice minOccurs="0">
                    <xsd:element name="trade" type="Trade">
                        <xsd:annotation>
                            <xsd:documentation xml:lang="en">trade description.</xsd:documentation>
                        </xsd:annotation>
                    </xsd:element>
                    <xsd:element name="tradeIdentifier" type="TradeIdentifier" maxOccurs="unbounded" />
                    <xsd:element name="tradePackage" type="TradePackage" />
                </xsd:choice>
                <xsd:element name="creditLimitReference" type="CreditLimitReference" minOccurs="0" maxOccurs="unbounded" />
            </xsd:sequence>
        </xsd:choice>
    </xsd:sequence>
</xsd:complexType>
Collapse Child Elements:
Name Type Min Occurs Max Occurs
requesterOrderId nsA:requesterOrderId (1) (1)
orderId nsA:orderId 0 (1)
orderId nsA:orderId (1) (1)
submittedTime nsA:submittedTime 0 (1)
order nsA:order 0 (1)
status nsA:status 0 (1)
reason nsA:reason 0 (1)
counterofferQuote nsA:counterofferQuote 0 (1)
totalSize nsA:totalSize 0 (1)
fills nsA:fills 0 (1)
filledSize nsA:filledSize 0 (1)
remainingSize nsA:remainingSize 0 (1)
fill nsA:fill 0 unbounded
trade nsA:trade (1) (1)
tradeIdentifier nsA:tradeIdentifier (1) unbounded
tradePackage nsA:tradePackage (1) (1)
creditLimitReference nsA:creditLimitReference 0 unbounded
Collapse Derivation Tree:
Collapse References:
nsA:orderStatus
Collapse Comments:
blog comments powered by Disqus