Definition Type: Element
Name: referenceInformation
Namespace: http://www.fpml.org/FpML-5/pretrade
Type: nsA:ReferenceInformation
Containing Schema: fpml-cd-5-9.xsd
MinOccurs (1)
MaxOccurs (1)
Abstract
Documentation:
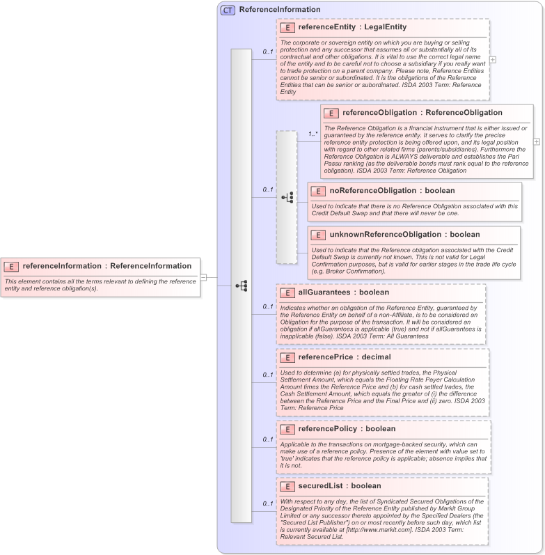
This element contains all the terms relevant to defining the reference entity and reference obligation(s).
Collapse XSD Schema Diagram:
Drilldown into securedList in schema fpml-cd-5-9_xsd Drilldown into referencePolicy in schema fpml-cd-5-9_xsd Drilldown into referencePrice in schema fpml-cd-5-9_xsd Drilldown into allGuarantees in schema fpml-cd-5-9_xsd Drilldown into unknownReferenceObligation in schema fpml-cd-5-9_xsd Drilldown into noReferenceObligation in schema fpml-cd-5-9_xsd Drilldown into referenceObligation in schema fpml-cd-5-9_xsd Drilldown into referenceEntity in schema fpml-cd-5-9_xsd Drilldown into ReferenceInformation in schema fpml-cd-5-9_xsdXSD Diagram of referenceInformation in schema fpml-cd-5-9_xsd (Financial products Markup Language (FpML®) - Pretrade)
Collapse XSD Schema Code:
<xsd:element name="referenceInformation" type="ReferenceInformation">
    <xsd:annotation>
        <xsd:documentation xml:lang="en">This element contains all the terms relevant to defining the reference entity and reference obligation(s).</xsd:documentation>
    </xsd:annotation>
</xsd:element>
Collapse Child Elements:
Name Type Min Occurs Max Occurs
referenceEntity nsA:referenceEntity 0 (1)
referenceObligation nsA:referenceObligation (1) unbounded
noReferenceObligation nsA:noReferenceObligation (1) (1)
unknownReferenceObligation nsA:unknownReferenceObligation (1) (1)
allGuarantees nsA:allGuarantees 0 (1)
referencePrice nsA:referencePrice 0 (1)
referencePolicy nsA:referencePolicy 0 (1)
securedList nsA:securedList 0 (1)
Collapse Derivation Tree:
Collapse Comments:
blog comments powered by Disqus