Definition Type: ComplexType
Name: ResponseMessage
Namespace: http://www.fpml.org/FpML-5/transparency
Type: nsF:Message
Containing Schema: fpml-msg-5-9.xsd
Abstract True
Documentation:
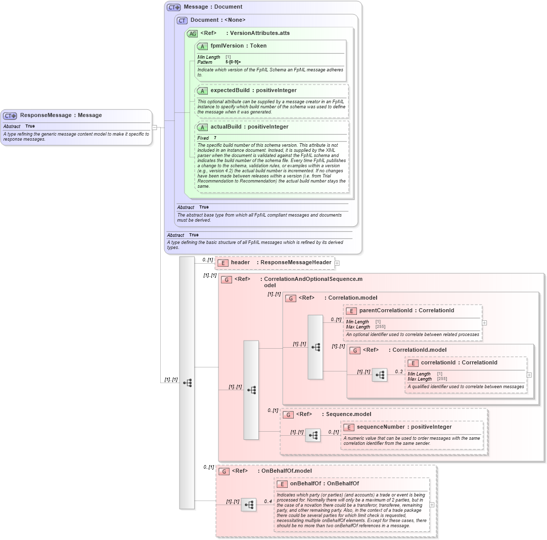
A type refining the generic message content model to make it specific to response messages.
Collapse XSD Schema Diagram:
Drilldown into onBehalfOf in schema fpml-shared-5-9_xsd5 Drilldown into OnBehalfOf.model in schema fpml-shared-5-9_xsd5 Drilldown into sequenceNumber in schema fpml-msg-5-9_xsd4 Drilldown into Sequence.model in schema fpml-msg-5-9_xsd4 Drilldown into correlationId in schema fpml-msg-5-9_xsd4 Drilldown into CorrelationId.model in schema fpml-msg-5-9_xsd4 Drilldown into parentCorrelationId in schema fpml-msg-5-9_xsd4 Drilldown into Correlation.model in schema fpml-msg-5-9_xsd4 Drilldown into CorrelationAndOptionalSequence.model in schema fpml-msg-5-9_xsd4 Drilldown into header in schema fpml-msg-5-9_xsd4 Drilldown into actualBuild in schema fpml-doc-5-9_xsd5 Drilldown into expectedBuild in schema fpml-doc-5-9_xsd5 Drilldown into fpmlVersion in schema fpml-doc-5-9_xsd5 Drilldown into VersionAttributes.atts in schema fpml-doc-5-9_xsd5 Drilldown into Document in schema fpml-doc-5-9_xsd5 Drilldown into Message in schema fpml-msg-5-9_xsd4XSD Diagram of ResponseMessage in schema fpml-msg-5-9_xsd4 (Financial products Markup Language (FpML®))
Collapse XSD Schema Code:
<xsd:complexType name="ResponseMessage" abstract="true">
    <xsd:annotation>
        <xsd:documentation xml:lang="en">A type refining the generic message content model to make it specific to response messages.</xsd:documentation>
    </xsd:annotation>
    <xsd:complexContent>
        <xsd:extension base="Message">
            <xsd:sequence>
                <xsd:element name="header" type="ResponseMessageHeader" minOccurs="0" />
                <xsd:group ref="CorrelationAndOptionalSequence.model" />
                <xsd:group ref="OnBehalfOf.model" minOccurs="0" />
            </xsd:sequence>
        </xsd:extension>
    </xsd:complexContent>
</xsd:complexType>
Collapse Child Elements:
Name Type Min Occurs Max Occurs
header nsF:header 0 (1)
parentCorrelationId nsF:parentCorrelationId 0 (1)
correlationId nsF:correlationId 0 2
sequenceNumber nsF:sequenceNumber 0 (1)
onBehalfOf nsF:onBehalfOf 0 4
<xs:group> nsF:CorrelationAndOptionalSequence.model (1) (1)
<xs:group> nsF:Correlation.model (1) (1)
<xs:group> nsF:CorrelationId.model (1) (1)
<xs:group> nsF:Sequence.model 0 (1)
<xs:group> nsF:OnBehalfOf.model 0 (1)
Collapse Child Attributes:
Name Type Default Value Use
fpmlVersion nsF:fpmlVersion Required
expectedBuild nsF:expectedBuild (Optional)
actualBuild nsF:actualBuild (Optional)
Collapse Derivation Tree:
Collapse References:
nsF:Acknowledgement, nsF:EventStatusResponse