Definition Type: ComplexType
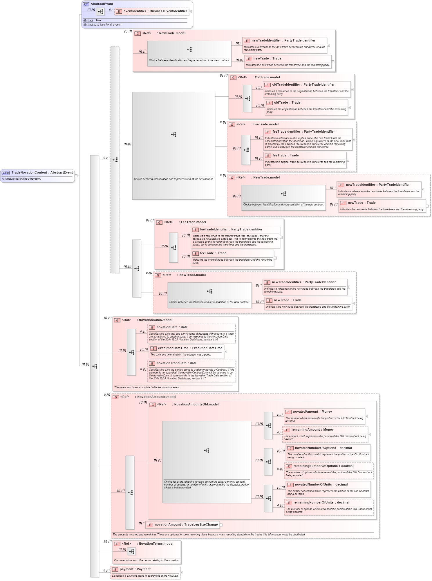
Name: TradeNovationContent
Namespace: http://www.fpml.org/FpML-5/transparency
Type: nsF:AbstractEvent
Containing Schema: fpml-business-events-5-9.xsd
Abstract
Documentation:
A structure describing a novation.
Collapse XSD Schema Diagram:
Drilldown into payment in schema fpml-business-events-5-9_xsd4 Drilldown into NovationTerms.model in schema fpml-business-events-5-9_xsd4 Drilldown into novationAmount in schema fpml-business-events-5-9_xsd4 Drilldown into remainingNumberOfUnits in schema fpml-business-events-5-9_xsd4 Drilldown into novatedNumberOfUnits in schema fpml-business-events-5-9_xsd4 Drilldown into remainingNumberOfOptions in schema fpml-business-events-5-9_xsd4 Drilldown into novatedNumberOfOptions in schema fpml-business-events-5-9_xsd4 Drilldown into remainingAmount in schema fpml-business-events-5-9_xsd4 Drilldown into novatedAmount in schema fpml-business-events-5-9_xsd4 Drilldown into NovationAmountsOld.model in schema fpml-business-events-5-9_xsd4 Drilldown into NovationAmounts.model in schema fpml-business-events-5-9_xsd4 Drilldown into novationTradeDate in schema fpml-business-events-5-9_xsd4 Drilldown into executionDateTime in schema fpml-business-events-5-9_xsd4 Drilldown into novationDate in schema fpml-business-events-5-9_xsd4 Drilldown into NovationDates.model in schema fpml-business-events-5-9_xsd4 Drilldown into newTrade in schema fpml-business-events-5-9_xsd4 Drilldown into newTradeIdentifier in schema fpml-business-events-5-9_xsd4 Drilldown into NewTrade.model in schema fpml-business-events-5-9_xsd4 Drilldown into feeTrade in schema fpml-business-events-5-9_xsd4 Drilldown into feeTradeIdentifier in schema fpml-business-events-5-9_xsd4 Drilldown into FeeTrade.model in schema fpml-business-events-5-9_xsd4 Drilldown into newTrade in schema fpml-business-events-5-9_xsd4 Drilldown into newTradeIdentifier in schema fpml-business-events-5-9_xsd4 Drilldown into NewTrade.model in schema fpml-business-events-5-9_xsd4 Drilldown into feeTrade in schema fpml-business-events-5-9_xsd4 Drilldown into feeTradeIdentifier in schema fpml-business-events-5-9_xsd4 Drilldown into FeeTrade.model in schema fpml-business-events-5-9_xsd4 Drilldown into oldTrade in schema fpml-business-events-5-9_xsd4 Drilldown into oldTradeIdentifier in schema fpml-business-events-5-9_xsd4 Drilldown into OldTrade.model in schema fpml-business-events-5-9_xsd4 Drilldown into newTrade in schema fpml-business-events-5-9_xsd4 Drilldown into newTradeIdentifier in schema fpml-business-events-5-9_xsd4 Drilldown into NewTrade.model in schema fpml-business-events-5-9_xsd4 Drilldown into eventIdentifier in schema fpml-business-events-5-9_xsd4 Drilldown into AbstractEvent in schema fpml-business-events-5-9_xsd4XSD Diagram of TradeNovationContent in schema fpml-business-events-5-9_xsd4 (Financial products Markup Language (FpML®))
Collapse XSD Schema Code:
<xsd:complexType name="TradeNovationContent">
    <xsd:annotation>
        <xsd:documentation xml:lang="en">A structure describing a novation.</xsd:documentation>
    </xsd:annotation>
    <xsd:complexContent>
        <xsd:extension base="AbstractEvent">
            <xsd:sequence>
                <xsd:choice minOccurs="0">
                    <xsd:group ref="NewTrade.model" />
                    <xsd:sequence>
                        <xsd:annotation>
                            <xsd:documentation xml:lang="en">Choice between identification and representation of the old contract.</xsd:documentation>
                        </xsd:annotation>
                        <xsd:group ref="OldTrade.model" />
                        <xsd:group ref="FeeTrade.model" minOccurs="0" />
                        <xsd:group ref="NewTrade.model" minOccurs="0" />
                    </xsd:sequence>
                    <xsd:sequence>
                        <xsd:group ref="FeeTrade.model" />
                        <xsd:group ref="NewTrade.model" minOccurs="0" />
                    </xsd:sequence>
                </xsd:choice>
                <xsd:group ref="NovationDates.model">
                    <xsd:annotation>
                        <xsd:documentation xml:lang="en">The dates and times associated with the novation event.</xsd:documentation>
                    </xsd:annotation>
                </xsd:group>
                <xsd:group ref="NovationAmounts.model" minOccurs="0">
                    <xsd:annotation>
                        <xsd:documentation xml:lang="en">The amounts novated and remaining. These are optional in some reporting views because when reporting standalone fee trades this information would be duplicated.</xsd:documentation>
                    </xsd:annotation>
                </xsd:group>
                <xsd:group ref="NovationTerms.model">
                    <xsd:annotation>
                        <xsd:documentation xml:lang="en">Documentation and other terms relating to the novation.</xsd:documentation>
                    </xsd:annotation>
                </xsd:group>
                <xsd:element name="payment" type="Payment" minOccurs="0">
                    <xsd:annotation>
                        <xsd:documentation xml:lang="en">Describes a payment made in settlement of the novation.</xsd:documentation>
                    </xsd:annotation>
                </xsd:element>
            </xsd:sequence>
        </xsd:extension>
    </xsd:complexContent>
</xsd:complexType>
Collapse Child Elements:
Name Type Min Occurs Max Occurs
eventIdentifier nsF:eventIdentifier 0 unbounded
newTradeIdentifier nsF:newTradeIdentifier (1) unbounded
newTrade nsF:newTrade (1) (1)
oldTradeIdentifier nsF:oldTradeIdentifier (1) unbounded
oldTrade nsF:oldTrade (1) (1)
feeTradeIdentifier nsF:feeTradeIdentifier (1) (1)
feeTrade nsF:feeTrade (1) (1)
novationDate nsF:novationDate 0 (1)
executionDateTime nsF:executionDateTime (1) (1)
novationTradeDate nsF:novationTradeDate 0 (1)
novatedAmount nsF:novatedAmount (1) unbounded
remainingAmount nsF:remainingAmount 0 unbounded
novatedNumberOfOptions nsF:novatedNumberOfOptions (1) (1)
remainingNumberOfOptions nsF:remainingNumberOfOptions 0 (1)
novatedNumberOfUnits nsF:novatedNumberOfUnits (1) (1)
remainingNumberOfUnits nsF:remainingNumberOfUnits 0 (1)
novationAmount nsF:novationAmount (1) unbounded
payment nsF:payment 0 (1)
<xs:group> nsF:NewTrade.model (1) (1)
<xs:group> nsF:OldTrade.model (1) (1)
<xs:group> nsF:FeeTrade.model 0 (1)
<xs:group> nsF:NewTrade.model 0 (1)
<xs:group> nsF:FeeTrade.model (1) (1)
<xs:group> nsF:NewTrade.model 0 (1)
<xs:group> nsF:NovationDates.model (1) (1)
<xs:group> nsF:NovationAmounts.model 0 (1)
<xs:group> nsF:NovationAmountsOld.model (1) (1)
<xs:group> nsF:NovationTerms.model (1) (1)
Collapse Derivation Tree:
Collapse References:
nsF:novation