Definition Type: ComplexType
Name: ChkOrdMsgRqInfo_Type
Namespace: urn:ifxforum-org:XSD:1
Containing Schema: IFX170_ChkLib.xsd
Abstract
Collapse XSD Schema Diagram:
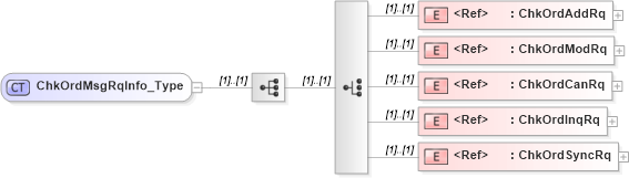
Drilldown into ChkOrdSyncRq in schema ifx170_chkordsync_xsd Drilldown into ChkOrdInqRq in schema ifx170_chkordinq_xsd Drilldown into ChkOrdCanRq in schema ifx170_chkordcan_xsd Drilldown into ChkOrdModRq in schema ifx170_chkordmod_xsd Drilldown into ChkOrdAddRq in schema ifx170_chkordadd_xsdXSD Diagram of ChkOrdMsgRqInfo_Type in schema ifx170_chklib_xsd (Interactive Financial eXchange (IFX))
Collapse XSD Schema Code:
<xsd:complexType name="ChkOrdMsgRqInfo_Type">
    <xsd:sequence>
        <xsd:choice>
            <xsd:element ref="ChkOrdAddRq" />
            <xsd:element ref="ChkOrdModRq" />
            <xsd:element ref="ChkOrdCanRq" />
            <xsd:element ref="ChkOrdInqRq" />
            <xsd:element ref="ChkOrdSyncRq" />
        </xsd:choice>
    </xsd:sequence>
</xsd:complexType>
Collapse Child Elements:
Name Type Min Occurs Max Occurs
ChkOrdAddRq ifx:ChkOrdAddRq (1) (1)
ChkOrdModRq ifx:ChkOrdModRq (1) (1)
ChkOrdCanRq ifx:ChkOrdCanRq (1) (1)
ChkOrdInqRq ifx:ChkOrdInqRq (1) (1)
ChkOrdSyncRq ifx:ChkOrdSyncRq (1) (1)
Collapse Derivation Tree:
Collapse References:
ifx:ChkOrdMsgRqInfo