Definition Type: ComplexType
Name: StopChkMsgRqInfo_Type
Namespace: urn:ifxforum-org:XSD:1
Containing Schema: IFX170_ChkLib.xsd
Abstract
Collapse XSD Schema Diagram:
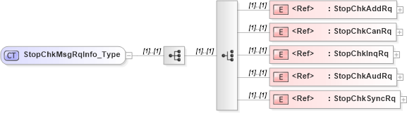
Drilldown into StopChkSyncRq in schema ifx170_stopchksync_xsd Drilldown into StopChkAudRq in schema ifx170_stopchkaud_xsd Drilldown into StopChkInqRq in schema ifx170_stopchkinq_xsd Drilldown into StopChkCanRq in schema ifx170_stopchkcan_xsd Drilldown into StopChkAddRq in schema ifx170_stopchkadd_xsdXSD Diagram of StopChkMsgRqInfo_Type in schema ifx170_chklib_xsd (Interactive Financial eXchange (IFX))
Collapse XSD Schema Code:
<xsd:complexType name="StopChkMsgRqInfo_Type">
    <xsd:sequence>
        <xsd:choice>
            <xsd:element ref="StopChkAddRq" />
            <xsd:element ref="StopChkCanRq" />
            <xsd:element ref="StopChkInqRq" />
            <xsd:element ref="StopChkAudRq" />
            <xsd:element ref="StopChkSyncRq" />
        </xsd:choice>
    </xsd:sequence>
</xsd:complexType>
Collapse Child Elements:
Name Type Min Occurs Max Occurs
StopChkAddRq ifx:StopChkAddRq (1) (1)
StopChkCanRq ifx:StopChkCanRq (1) (1)
StopChkInqRq ifx:StopChkInqRq (1) (1)
StopChkAudRq ifx:StopChkAudRq (1) (1)
StopChkSyncRq ifx:StopChkSyncRq (1) (1)
Collapse Derivation Tree:
Collapse References:
ifx:StopChkMsgRqInfo