Definition Type: ComplexType
Name: EscrowBalance
Namespace: http://ofx.net/types/2003/04
Containing Schema: OFX_Loans.xsd
Abstract
Documentation:
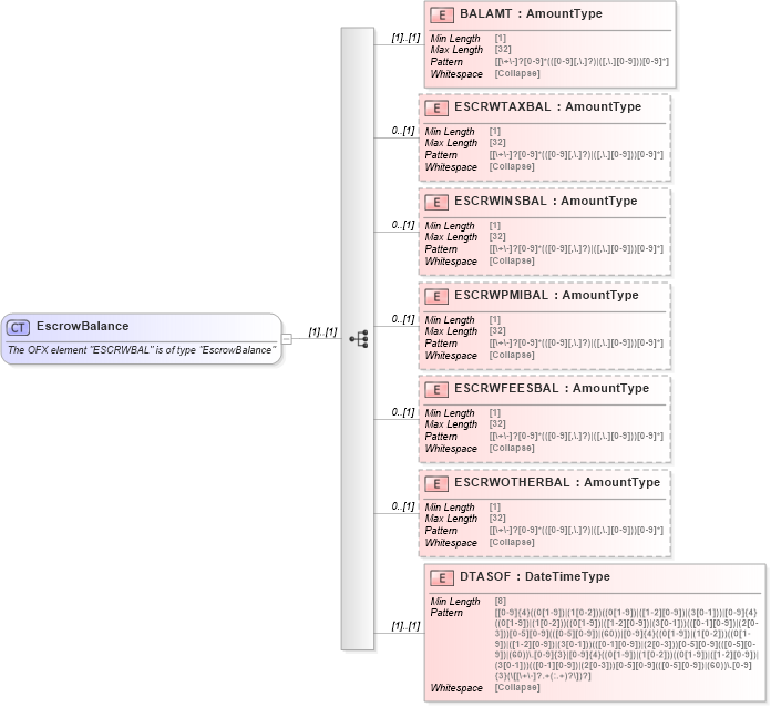
The OFX element "ESCRWBAL" is of type "EscrowBalance"
Collapse XSD Schema Diagram:
Drilldown into DTASOF in schema ofx_loans_xsd Drilldown into ESCRWOTHERBAL in schema ofx_loans_xsd Drilldown into ESCRWFEESBAL in schema ofx_loans_xsd Drilldown into ESCRWPMIBAL in schema ofx_loans_xsd Drilldown into ESCRWINSBAL in schema ofx_loans_xsd Drilldown into ESCRWTAXBAL in schema ofx_loans_xsd Drilldown into BALAMT in schema ofx_loans_xsdXSD Diagram of EscrowBalance in schema ofx_loans_xsd (OFX - Open Financial Exchange)
Collapse XSD Schema Code:
<xsd:complexType name="EscrowBalance">
    <xsd:annotation>
        <xsd:documentation>
        The OFX element "ESCRWBAL" is of type "EscrowBalance"
      </xsd:documentation>
    </xsd:annotation>
    <xsd:sequence>
        <xsd:element name="BALAMT" type="ofx:AmountType" />
        <xsd:element name="ESCRWTAXBAL" type="ofx:AmountType" minOccurs="0" />
        <xsd:element name="ESCRWINSBAL" type="ofx:AmountType" minOccurs="0" />
        <xsd:element name="ESCRWPMIBAL" type="ofx:AmountType" minOccurs="0" />
        <xsd:element name="ESCRWFEESBAL" type="ofx:AmountType" minOccurs="0" />
        <xsd:element name="ESCRWOTHERBAL" type="ofx:AmountType" minOccurs="0" />
        <xsd:element name="DTASOF" type="ofx:DateTimeType" />
    </xsd:sequence>
</xsd:complexType>
Collapse Child Elements:
Name Type Min Occurs Max Occurs
BALAMT ofx:BALAMT (1) (1)
ESCRWTAXBAL ofx:ESCRWTAXBAL 0 (1)
ESCRWINSBAL ofx:ESCRWINSBAL 0 (1)
ESCRWPMIBAL ofx:ESCRWPMIBAL 0 (1)
ESCRWFEESBAL ofx:ESCRWFEESBAL 0 (1)
ESCRWOTHERBAL ofx:ESCRWOTHERBAL 0 (1)
DTASOF ofx:DTASOF (1) (1)
Collapse Derivation Tree:
Collapse References:
ofx:ESCRWBAL