Definition Type: ComplexType
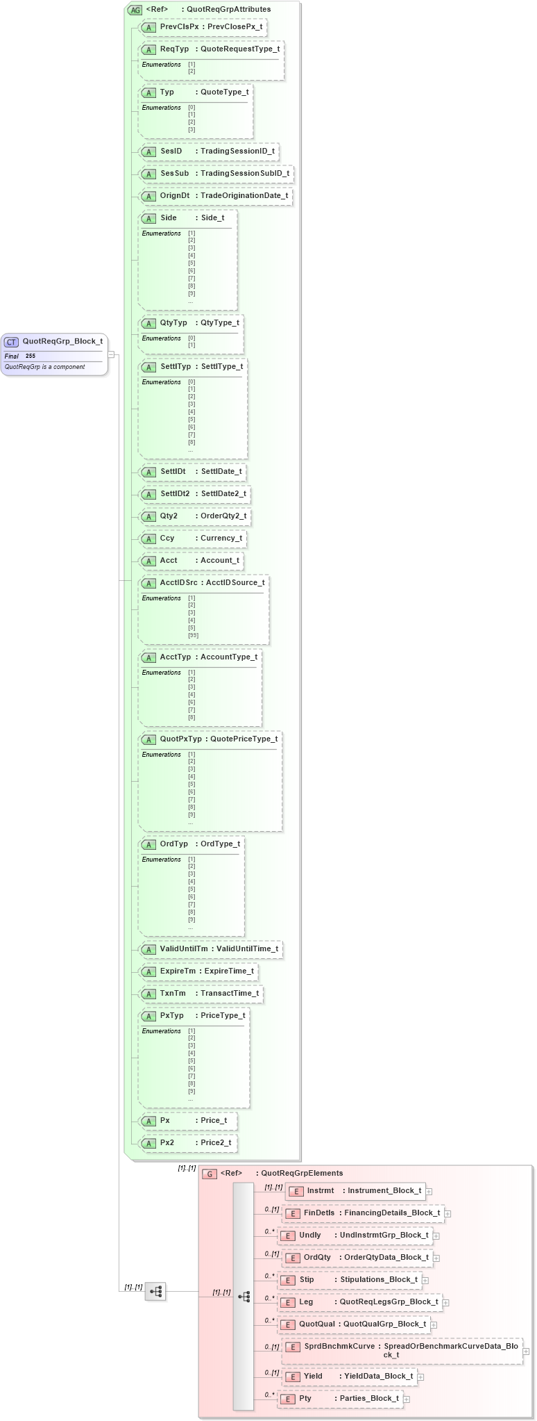
Name: QuotReqGrp_Block_t
Namespace: http://www.fixprotocol.org/FIXML-4-4
Containing Schema: fixml-quotation-base-4-4.xsd
Abstract
Documentation:
QuotReqGrp is a component
Collapse XSD Schema Diagram:
Drilldown into Pty in schema fixml-quotation-base-4-4_xsd Drilldown into Yield in schema fixml-quotation-base-4-4_xsd Drilldown into SprdBnchmkCurve in schema fixml-quotation-base-4-4_xsd Drilldown into QuotQual in schema fixml-quotation-base-4-4_xsd Drilldown into Leg in schema fixml-quotation-base-4-4_xsd Drilldown into Stip in schema fixml-quotation-base-4-4_xsd Drilldown into OrdQty in schema fixml-quotation-base-4-4_xsd Drilldown into Undly in schema fixml-quotation-base-4-4_xsd Drilldown into FinDetls in schema fixml-quotation-base-4-4_xsd Drilldown into Instrmt in schema fixml-quotation-base-4-4_xsd Drilldown into QuotReqGrpElements in schema fixml-quotation-base-4-4_xsd Drilldown into Px2 in schema fixml-quotation-base-4-4_xsd Drilldown into Px in schema fixml-quotation-base-4-4_xsd Drilldown into PxTyp in schema fixml-quotation-base-4-4_xsd Drilldown into TxnTm in schema fixml-quotation-base-4-4_xsd Drilldown into ExpireTm in schema fixml-quotation-base-4-4_xsd Drilldown into ValidUntilTm in schema fixml-quotation-base-4-4_xsd Drilldown into OrdTyp in schema fixml-quotation-base-4-4_xsd Drilldown into QuotPxTyp in schema fixml-quotation-base-4-4_xsd Drilldown into AcctTyp in schema fixml-quotation-base-4-4_xsd Drilldown into AcctIDSrc in schema fixml-quotation-base-4-4_xsd Drilldown into Acct in schema fixml-quotation-base-4-4_xsd Drilldown into Ccy in schema fixml-quotation-base-4-4_xsd Drilldown into Qty2 in schema fixml-quotation-base-4-4_xsd Drilldown into SettlDt2 in schema fixml-quotation-base-4-4_xsd Drilldown into SettlDt in schema fixml-quotation-base-4-4_xsd Drilldown into SettlTyp in schema fixml-quotation-base-4-4_xsd Drilldown into QtyTyp in schema fixml-quotation-base-4-4_xsd Drilldown into Side in schema fixml-quotation-base-4-4_xsd Drilldown into OrignDt in schema fixml-quotation-base-4-4_xsd Drilldown into SesSub in schema fixml-quotation-base-4-4_xsd Drilldown into SesID in schema fixml-quotation-base-4-4_xsd Drilldown into Typ in schema fixml-quotation-base-4-4_xsd Drilldown into ReqTyp in schema fixml-quotation-base-4-4_xsd Drilldown into PrevClsPx in schema fixml-quotation-base-4-4_xsd Drilldown into QuotReqGrpAttributes in schema fixml-quotation-base-4-4_xsdXSD Diagram of QuotReqGrp_Block_t in schema fixml-quotation-base-4-4_xsd (Financial Information eXchange (FIX))
Collapse XSD Schema Code:
<xs:complexType name="QuotReqGrp_Block_t" final="#all">
    <xs:annotation>
        <xs:documentation xml:lang="en">QuotReqGrp is a component
		</xs:documentation>
        <xs:appinfo xmlns:x="http://www.fixprotocol.org/fixml/metadata.xsd">
            <xs:Xref Protocol="FIX" name="QuotReqGrp" ComponentType="ImplicitBlockRepeating" />
            <xs:Xref Protocol="ISO_15022_XML" />
        </xs:appinfo>
    </xs:annotation>
    <xs:sequence>
        <xs:group ref="QuotReqGrpElements" />
    </xs:sequence>
    <xs:attributeGroup ref="QuotReqGrpAttributes" />
</xs:complexType>
Collapse Child Elements:
Name Type Min Occurs Max Occurs
Instrmt nsA:Instrmt (1) (1)
FinDetls nsA:FinDetls 0 (1)
Undly nsA:Undly 0 unbounded
OrdQty nsA:OrdQty 0 (1)
Stip nsA:Stip 0 unbounded
Leg nsA:Leg 0 unbounded
QuotQual nsA:QuotQual 0 unbounded
SprdBnchmkCurve nsA:SprdBnchmkCurve 0 (1)
Yield nsA:Yield 0 (1)
Pty nsA:Pty 0 unbounded
<xs:group> nsA:QuotReqGrpElements (1) (1)
Collapse Child Attributes:
Name Type Default Value Use
PrevClsPx nsA:PrevClsPx Optional
ReqTyp nsA:ReqTyp Optional
Typ nsA:Typ Optional
SesID nsA:SesID Optional
SesSub nsA:SesSub Optional
OrignDt nsA:OrignDt Optional
Side nsA:Side Optional
QtyTyp nsA:QtyTyp Optional
SettlTyp nsA:SettlTyp Optional
SettlDt nsA:SettlDt Optional
SettlDt2 nsA:SettlDt2 Optional
Qty2 nsA:Qty2 Optional
Ccy nsA:Ccy Optional
Acct nsA:Acct Optional
AcctIDSrc nsA:AcctIDSrc Optional
AcctTyp nsA:AcctTyp Optional
QuotPxTyp nsA:QuotPxTyp Optional
OrdTyp nsA:OrdTyp Optional
ValidUntilTm nsA:ValidUntilTm Optional
ExpireTm nsA:ExpireTm Optional
TxnTm nsA:TxnTm Optional
PxTyp nsA:PxTyp Optional
Px nsA:Px Optional
Px2 nsA:Px2 Optional
Collapse Derivation Tree:
Collapse References:
nsA:QuotReq