Definition Type: ComplexType
Name: TradeCaptureReportRequest_message_t
Namespace: http://www.fixprotocol.org/FIXML-4-4
Type: nsA:Abstract_message_t
Containing Schema: fixml-tradecapture-base-4-4.xsd
Abstract
Documentation:
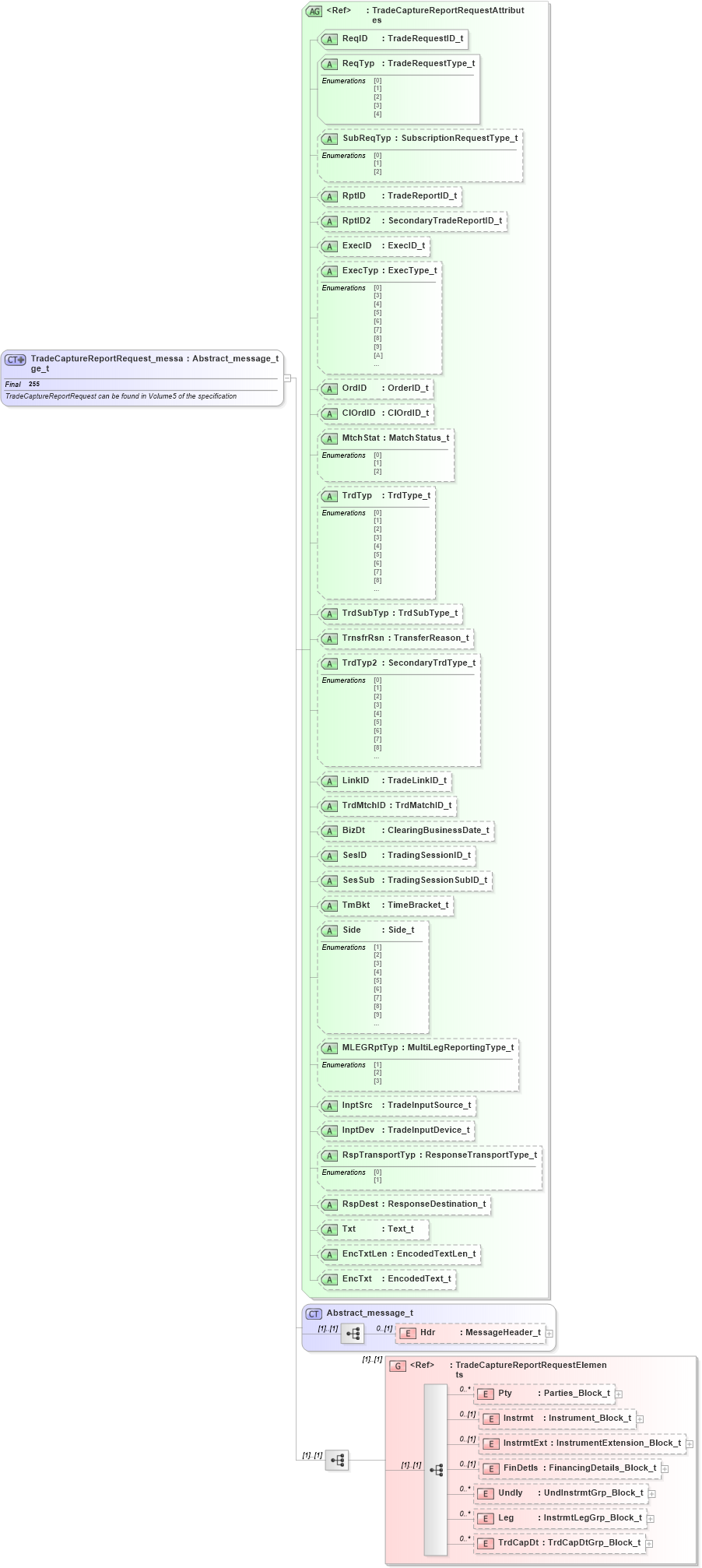
TradeCaptureReportRequest can be found in Volume5 of the specification
Collapse XSD Schema Diagram:
Drilldown into TrdCapDt in schema fixml-tradecapture-base-4-4_xsd Drilldown into Leg in schema fixml-tradecapture-base-4-4_xsd Drilldown into Undly in schema fixml-tradecapture-base-4-4_xsd Drilldown into FinDetls in schema fixml-tradecapture-base-4-4_xsd Drilldown into InstrmtExt in schema fixml-tradecapture-base-4-4_xsd Drilldown into Instrmt in schema fixml-tradecapture-base-4-4_xsd Drilldown into Pty in schema fixml-tradecapture-base-4-4_xsd Drilldown into TradeCaptureReportRequestElements in schema fixml-tradecapture-base-4-4_xsd Drilldown into Hdr in schema fixml-components-base-4-4_xsd Drilldown into Abstract_message_t in schema fixml-components-base-4-4_xsd Drilldown into EncTxt in schema fixml-tradecapture-base-4-4_xsd Drilldown into EncTxtLen in schema fixml-tradecapture-base-4-4_xsd Drilldown into Txt in schema fixml-tradecapture-base-4-4_xsd Drilldown into RspDest in schema fixml-tradecapture-base-4-4_xsd Drilldown into RspTransportTyp in schema fixml-tradecapture-base-4-4_xsd Drilldown into InptDev in schema fixml-tradecapture-base-4-4_xsd Drilldown into InptSrc in schema fixml-tradecapture-base-4-4_xsd Drilldown into MLEGRptTyp in schema fixml-tradecapture-base-4-4_xsd Drilldown into Side in schema fixml-tradecapture-base-4-4_xsd Drilldown into TmBkt in schema fixml-tradecapture-base-4-4_xsd Drilldown into SesSub in schema fixml-tradecapture-base-4-4_xsd Drilldown into SesID in schema fixml-tradecapture-base-4-4_xsd Drilldown into BizDt in schema fixml-tradecapture-base-4-4_xsd Drilldown into TrdMtchID in schema fixml-tradecapture-base-4-4_xsd Drilldown into LinkID in schema fixml-tradecapture-base-4-4_xsd Drilldown into TrdTyp2 in schema fixml-tradecapture-base-4-4_xsd Drilldown into TrnsfrRsn in schema fixml-tradecapture-base-4-4_xsd Drilldown into TrdSubTyp in schema fixml-tradecapture-base-4-4_xsd Drilldown into TrdTyp in schema fixml-tradecapture-base-4-4_xsd Drilldown into MtchStat in schema fixml-tradecapture-base-4-4_xsd Drilldown into ClOrdID in schema fixml-tradecapture-base-4-4_xsd Drilldown into OrdID in schema fixml-tradecapture-base-4-4_xsd Drilldown into ExecTyp in schema fixml-tradecapture-base-4-4_xsd Drilldown into ExecID in schema fixml-tradecapture-base-4-4_xsd Drilldown into RptID2 in schema fixml-tradecapture-base-4-4_xsd Drilldown into RptID in schema fixml-tradecapture-base-4-4_xsd Drilldown into SubReqTyp in schema fixml-tradecapture-base-4-4_xsd Drilldown into ReqTyp in schema fixml-tradecapture-base-4-4_xsd Drilldown into ReqID in schema fixml-tradecapture-base-4-4_xsd Drilldown into TradeCaptureReportRequestAttributes in schema fixml-tradecapture-base-4-4_xsdXSD Diagram of TradeCaptureReportRequest_message_t in schema fixml-tradecapture-base-4-4_xsd (Financial Information eXchange (FIX))
Collapse XSD Schema Code:
<xs:complexType name="TradeCaptureReportRequest_message_t" final="#all">
    <xs:annotation>
        <xs:documentation xml:lang="en">TradeCaptureReportRequest can be found in Volume5 of the specification
		</xs:documentation>
        <xs:appinfo xmlns:x="http://www.fixprotocol.org/fixml/metadata.xsd">
            <xs:Xref Protocol="FIX" name="TradeCaptureReportRequest" ComponentType="Message" />
            <xs:Xref Protocol="ISO_15022_XML" />
        </xs:appinfo>
    </xs:annotation>
    <xs:complexContent>
        <xs:extension base="Abstract_message_t">
            <xs:sequence>
                <xs:group ref="TradeCaptureReportRequestElements" />
            </xs:sequence>
            <xs:attributeGroup ref="TradeCaptureReportRequestAttributes" />
        </xs:extension>
    </xs:complexContent>
</xs:complexType>
Collapse Child Elements:
Name Type Min Occurs Max Occurs
Hdr nsA:Hdr 0 (1)
Pty nsA:Pty 0 unbounded
Instrmt nsA:Instrmt 0 (1)
InstrmtExt nsA:InstrmtExt 0 (1)
FinDetls nsA:FinDetls 0 (1)
Undly nsA:Undly 0 unbounded
Leg nsA:Leg 0 unbounded
TrdCapDt nsA:TrdCapDt 0 unbounded
<xs:group> nsA:TradeCaptureReportRequestElements (1) (1)
Collapse Child Attributes:
Name Type Default Value Use
ReqID nsA:ReqID Required
ReqTyp nsA:ReqTyp Required
SubReqTyp nsA:SubReqTyp Optional
RptID nsA:RptID Optional
RptID2 nsA:RptID2 Optional
ExecID nsA:ExecID Optional
ExecTyp nsA:ExecTyp Optional
OrdID nsA:OrdID Optional
ClOrdID nsA:ClOrdID Optional
MtchStat nsA:MtchStat Optional
TrdTyp nsA:TrdTyp Optional
TrdSubTyp nsA:TrdSubTyp Optional
TrnsfrRsn nsA:TrnsfrRsn Optional
TrdTyp2 nsA:TrdTyp2 Optional
LinkID nsA:LinkID Optional
TrdMtchID nsA:TrdMtchID Optional
BizDt nsA:BizDt Optional
SesID nsA:SesID Optional
SesSub nsA:SesSub Optional
TmBkt nsA:TmBkt Optional
Side nsA:Side Optional
MLEGRptTyp nsA:MLEGRptTyp Optional
InptSrc nsA:InptSrc Optional
InptDev nsA:InptDev Optional
RspTransportTyp nsA:RspTransportTyp Optional
RspDest nsA:RspDest Optional
Txt nsA:Txt Optional
EncTxtLen nsA:EncTxtLen Optional
EncTxt nsA:EncTxt Optional
Collapse Derivation Tree:
Collapse References:
nsA:TrdCaptRptReq