Definition Type: ComplexType
Name: ReferenceInformation
Namespace: http://www.fpml.org/2005/FpML-4-2
Containing Schema: fpml-cd-4-2.xsd
Abstract
Collapse XSD Schema Diagram:
Drilldown into referencePrice in schema fpml-cd-4-2_xsd Drilldown into allGuarantees in schema fpml-cd-4-2_xsd Drilldown into unknownReferenceObligation in schema fpml-cd-4-2_xsd Drilldown into noReferenceObligation in schema fpml-cd-4-2_xsd Drilldown into referenceObligation in schema fpml-cd-4-2_xsd Drilldown into referenceEntity in schema fpml-cd-4-2_xsdXSD Diagram of ReferenceInformation in schema fpml-cd-4-2_xsd (Financial products Markup Language (FpML®))
Collapse XSD Schema Code:
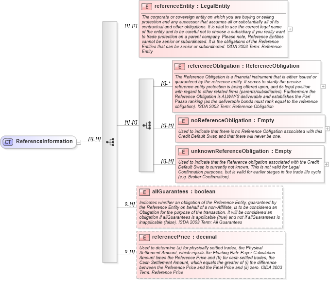
<xsd:complexType name="ReferenceInformation">
    <xsd:sequence>
        <xsd:element name="referenceEntity" type="LegalEntity">
            <xsd:annotation>
                <xsd:documentation xml:lang="en">The corporate or sovereign entity on which you are buying or selling protection and any successor that assumes all or substantially all of its contractual and other obligations. It is vital to use the correct legal name of the entity and to be careful not to choose a subsidiary if you really want to trade protection on a parent company. Please note, Reference Entities cannot be senior or subordinated. It is the obligations of the Reference Entities that can be senior or subordinated. ISDA 2003 Term: Reference Entity</xsd:documentation>
            </xsd:annotation>
        </xsd:element>
        <xsd:choice>
            <xsd:element name="referenceObligation" type="ReferenceObligation" maxOccurs="unbounded">
                <xsd:annotation>
                    <xsd:documentation xml:lang="en">The Reference Obligation is a financial instrument that is either issued or guaranteed by the reference entity. It serves to clarify the precise reference entity protection is being offered upon, and its legal position with regard to other related firms (parents/subsidiaries). Furthermore the Reference Obligation is ALWAYS deliverable and establishes the Pari Passu ranking (as the deliverable bonds must rank equal to the reference obligation). ISDA 2003 Term: Reference Obligation</xsd:documentation>
                </xsd:annotation>
            </xsd:element>
            <xsd:element name="noReferenceObligation" type="Empty">
                <xsd:annotation>
                    <xsd:documentation xml:lang="en">Used to indicate that there is no Reference Obligation associated with this Credit Default Swap and that there will never be one.</xsd:documentation>
                </xsd:annotation>
            </xsd:element>
            <xsd:element name="unknownReferenceObligation" type="Empty">
                <xsd:annotation>
                    <xsd:documentation xml:lang="en">Used to indicate that the Reference obligation associated with the Credit Default Swap is currently not known. This is not valid for Legal Confirmation purposes, but is valid for earlier stages in the trade life cycle (e.g. Broker Confirmation).</xsd:documentation>
                </xsd:annotation>
            </xsd:element>
        </xsd:choice>
        <xsd:element name="allGuarantees" type="xsd:boolean" minOccurs="0">
            <xsd:annotation>
                <xsd:documentation xml:lang="en">Indicates whether an obligation of the Reference Entity, guaranteed by the Reference Entity on behalf of a non-Affiliate, is to be considered an Obligation for the purpose of the transaction. It will be considered an obligation if allGuarantees is applicable (true) and not if allGuarantees is inapplicable (false). ISDA 2003 Term: All Guarantees</xsd:documentation>
            </xsd:annotation>
        </xsd:element>
        <xsd:element name="referencePrice" type="xsd:decimal" minOccurs="0">
            <xsd:annotation>
                <xsd:documentation xml:lang="en">Used to determine (a) for physically settled trades, the Physical Settlement Amount, which equals the Floating Rate Payer Calculation Amount times the Reference Price and (b) for cash settled trades, the Cash Settlement Amount, which equals the greater of (i) the difference between the Reference Price and the Final Price and (ii) zero. ISDA 2003 Term: Reference Price</xsd:documentation>
            </xsd:annotation>
        </xsd:element>
    </xsd:sequence>
</xsd:complexType>
Collapse Child Elements:
Name Type Min Occurs Max Occurs
referenceEntity fpml:referenceEntity (1) (1)
referenceObligation fpml:referenceObligation (1) unbounded
noReferenceObligation fpml:noReferenceObligation (1) (1)
unknownReferenceObligation fpml:unknownReferenceObligation (1) (1)
allGuarantees fpml:allGuarantees 0 (1)
referencePrice fpml:referencePrice 0 (1)
Collapse Derivation Tree:
Collapse References:
fpml:referenceInformation