Definition Type: ComplexType
Name: CT_Anchor
Namespace: http://schemas.openxmlformats.org/drawingml/2006/wordprocessingDrawing
Containing Schema: dml-wordprocessingDrawing.xsd
Abstract
Collapse XSD Schema Diagram:
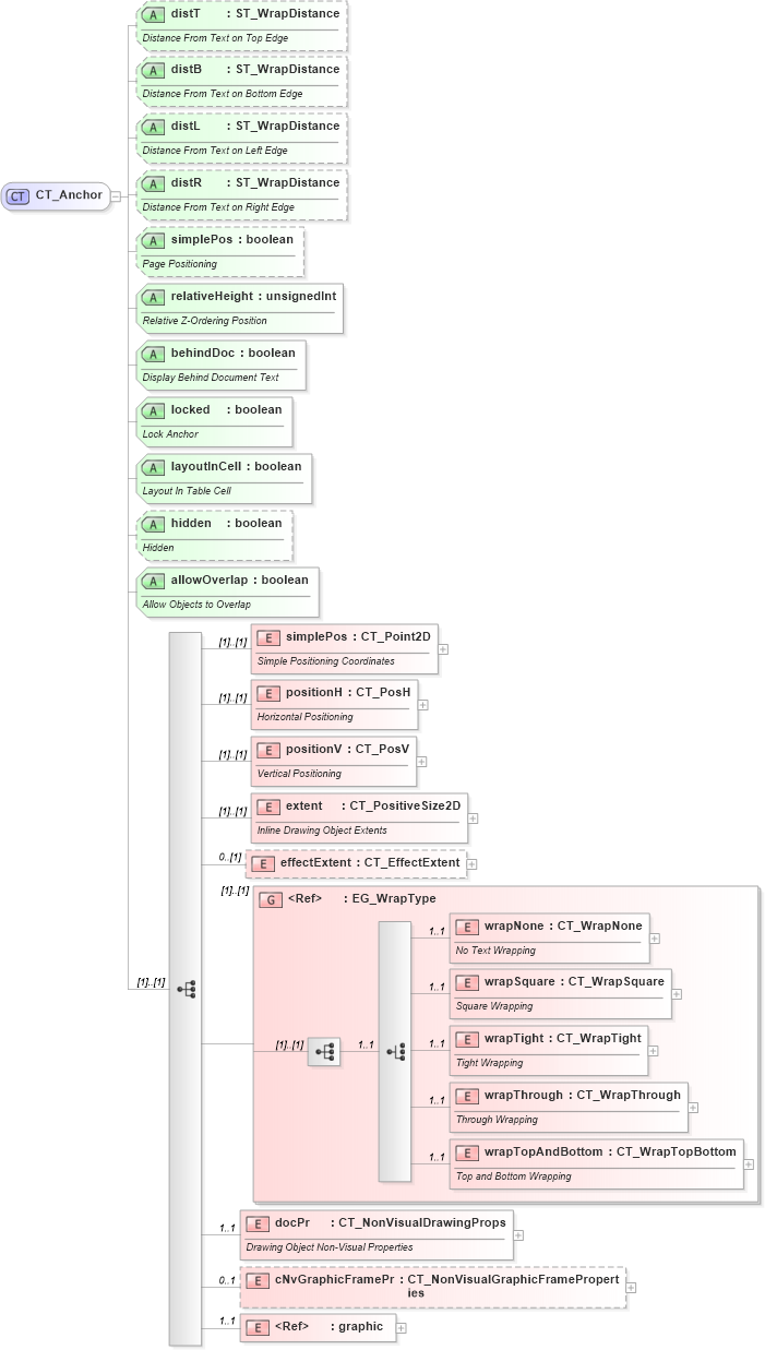
Drilldown into graphic in schema dml-graphicalobject_xsd Drilldown into cNvGraphicFramePr in schema dml-wordprocessingdrawing_xsd Drilldown into docPr in schema dml-wordprocessingdrawing_xsd Drilldown into wrapTopAndBottom in schema dml-wordprocessingdrawing_xsd Drilldown into wrapThrough in schema dml-wordprocessingdrawing_xsd Drilldown into wrapTight in schema dml-wordprocessingdrawing_xsd Drilldown into wrapSquare in schema dml-wordprocessingdrawing_xsd Drilldown into wrapNone in schema dml-wordprocessingdrawing_xsd Drilldown into EG_WrapType in schema dml-wordprocessingdrawing_xsd Drilldown into effectExtent in schema dml-wordprocessingdrawing_xsd Drilldown into extent in schema dml-wordprocessingdrawing_xsd Drilldown into positionV in schema dml-wordprocessingdrawing_xsd Drilldown into positionH in schema dml-wordprocessingdrawing_xsd Drilldown into simplePos in schema dml-wordprocessingdrawing_xsd Drilldown into allowOverlap in schema dml-wordprocessingdrawing_xsd Drilldown into hidden in schema dml-wordprocessingdrawing_xsd Drilldown into layoutInCell in schema dml-wordprocessingdrawing_xsd Drilldown into locked in schema dml-wordprocessingdrawing_xsd Drilldown into behindDoc in schema dml-wordprocessingdrawing_xsd Drilldown into relativeHeight in schema dml-wordprocessingdrawing_xsd Drilldown into simplePos in schema dml-wordprocessingdrawing_xsd Drilldown into distR in schema dml-wordprocessingdrawing_xsd Drilldown into distL in schema dml-wordprocessingdrawing_xsd Drilldown into distB in schema dml-wordprocessingdrawing_xsd Drilldown into distT in schema dml-wordprocessingdrawing_xsdXSD Diagram of CT_Anchor in schema dml-wordprocessingdrawing_xsd (Office Open XML (OOXML / OpenXML / Ecma 376))
Collapse XSD Schema Code:
<xsd:complexType name="CT_Anchor">
    <xsd:sequence>
        <xsd:element name="simplePos" type="a:CT_Point2D">
            <xsd:annotation>
                <xsd:documentation>Simple Positioning Coordinates</xsd:documentation>
            </xsd:annotation>
        </xsd:element>
        <xsd:element name="positionH" type="CT_PosH">
            <xsd:annotation>
                <xsd:documentation>Horizontal Positioning</xsd:documentation>
            </xsd:annotation>
        </xsd:element>
        <xsd:element name="positionV" type="CT_PosV">
            <xsd:annotation>
                <xsd:documentation>Vertical Positioning</xsd:documentation>
            </xsd:annotation>
        </xsd:element>
        <xsd:element name="extent" type="a:CT_PositiveSize2D">
            <xsd:annotation>
                <xsd:documentation>Inline Drawing Object Extents</xsd:documentation>
            </xsd:annotation>
        </xsd:element>
        <xsd:element name="effectExtent" type="CT_EffectExtent" minOccurs="0" />
        <xsd:group ref="EG_WrapType" />
        <xsd:element name="docPr" type="a:CT_NonVisualDrawingProps" minOccurs="1" maxOccurs="1">
            <xsd:annotation>
                <xsd:documentation>Drawing Object Non-Visual Properties</xsd:documentation>
            </xsd:annotation>
        </xsd:element>
        <xsd:element name="cNvGraphicFramePr" type="a:CT_NonVisualGraphicFrameProperties" minOccurs="0" maxOccurs="1" />
        <xsd:element ref="a:graphic" minOccurs="1" maxOccurs="1" />
    </xsd:sequence>
    <xsd:attribute name="distT" type="ST_WrapDistance" use="optional">
        <xsd:annotation>
            <xsd:documentation>Distance From Text on Top Edge</xsd:documentation>
        </xsd:annotation>
    </xsd:attribute>
    <xsd:attribute name="distB" type="ST_WrapDistance" use="optional">
        <xsd:annotation>
            <xsd:documentation>Distance From Text on Bottom Edge</xsd:documentation>
        </xsd:annotation>
    </xsd:attribute>
    <xsd:attribute name="distL" type="ST_WrapDistance" use="optional">
        <xsd:annotation>
            <xsd:documentation>Distance From Text on Left Edge</xsd:documentation>
        </xsd:annotation>
    </xsd:attribute>
    <xsd:attribute name="distR" type="ST_WrapDistance" use="optional">
        <xsd:annotation>
            <xsd:documentation>Distance From Text on Right Edge</xsd:documentation>
        </xsd:annotation>
    </xsd:attribute>
    <xsd:attribute name="simplePos" type="xsd:boolean">
        <xsd:annotation>
            <xsd:documentation>Page Positioning</xsd:documentation>
        </xsd:annotation>
    </xsd:attribute>
    <xsd:attribute name="relativeHeight" type="xsd:unsignedInt" use="required">
        <xsd:annotation>
            <xsd:documentation>Relative Z-Ordering Position</xsd:documentation>
        </xsd:annotation>
    </xsd:attribute>
    <xsd:attribute name="behindDoc" type="xsd:boolean" use="required">
        <xsd:annotation>
            <xsd:documentation>Display Behind Document Text</xsd:documentation>
        </xsd:annotation>
    </xsd:attribute>
    <xsd:attribute name="locked" type="xsd:boolean" use="required">
        <xsd:annotation>
            <xsd:documentation>Lock Anchor</xsd:documentation>
        </xsd:annotation>
    </xsd:attribute>
    <xsd:attribute name="layoutInCell" type="xsd:boolean" use="required">
        <xsd:annotation>
            <xsd:documentation>Layout In Table Cell</xsd:documentation>
        </xsd:annotation>
    </xsd:attribute>
    <xsd:attribute name="hidden" type="xsd:boolean" use="optional">
        <xsd:annotation>
            <xsd:documentation>Hidden</xsd:documentation>
        </xsd:annotation>
    </xsd:attribute>
    <xsd:attribute name="allowOverlap" type="xsd:boolean" use="required">
        <xsd:annotation>
            <xsd:documentation>Allow Objects to Overlap</xsd:documentation>
        </xsd:annotation>
    </xsd:attribute>
</xsd:complexType>
Collapse Child Elements:
Name Type Min Occurs Max Occurs
simplePos wp:simplePos (1) (1)
positionH wp:positionH (1) (1)
positionV wp:positionV (1) (1)
extent wp:extent (1) (1)
effectExtent wp:effectExtent 0 (1)
wrapNone wp:wrapNone 1 1
wrapSquare wp:wrapSquare 1 1
wrapTight wp:wrapTight 1 1
wrapThrough wp:wrapThrough 1 1
wrapTopAndBottom wp:wrapTopAndBottom 1 1
docPr wp:docPr 1 1
cNvGraphicFramePr wp:cNvGraphicFramePr 0 1
graphic a:graphic 1 1
<xs:group> wp:EG_WrapType (1) (1)
Collapse Child Attributes:
Name Type Default Value Use
distT wp:distT Optional
distB wp:distB Optional
distL wp:distL Optional
distR wp:distR Optional
simplePos wp:simplePos (Optional)
relativeHeight wp:relativeHeight Required
behindDoc wp:behindDoc Required
locked wp:locked Required
layoutInCell wp:layoutInCell Required
hidden wp:hidden Optional
allowOverlap wp:allowOverlap Required
Collapse Derivation Tree:
Collapse References:
wp:anchor