Definition Type: Group
Name: CommonShipInformation
Namespace: http://www.openapplications.org/oagis
Containing Schema: SupplyChainExecution.xsd
Collapse XSD Schema Diagram:
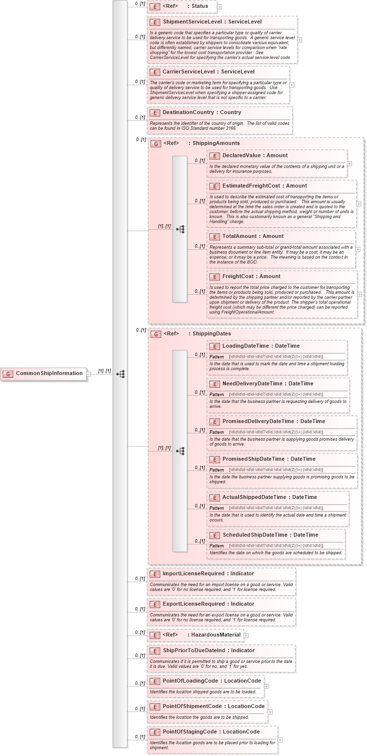
Drilldown into PointOfStagingCode in schema supplychainexecution_xsd Drilldown into PointOfShipmentCode in schema supplychainexecution_xsd Drilldown into PointOfLoadingCode in schema supplychainexecution_xsd Drilldown into ShipPriorToDueDateInd in schema supplychainexecution_xsd Drilldown into HazardousMaterial in schema components_xsd Drilldown into ExportLicenseRequired in schema supplychainexecution_xsd Drilldown into ImportLicenseRequired in schema supplychainexecution_xsd Drilldown into ScheduledShipDateTime in schema supplychainexecution_xsd Drilldown into ActualShippedDateTime in schema supplychainexecution_xsd Drilldown into PromisedShipDateTime in schema supplychainexecution_xsd Drilldown into PromisedDeliveryDateTime in schema supplychainexecution_xsd Drilldown into NeedDeliveryDateTime in schema supplychainexecution_xsd Drilldown into LoadingDateTime in schema supplychainexecution_xsd Drilldown into ShippingDates in schema supplychainexecution_xsd Drilldown into FreightCost in schema supplychainexecution_xsd Drilldown into TotalAmount in schema supplychainexecution_xsd Drilldown into EstimatedFreightCost in schema supplychainexecution_xsd Drilldown into DeclaredValue in schema supplychainexecution_xsd Drilldown into ShippingAmounts in schema supplychainexecution_xsd Drilldown into DestinationCountry in schema supplychainexecution_xsd Drilldown into CarrierServiceLevel in schema supplychainexecution_xsd Drilldown into ShipmentServiceLevel in schema supplychainexecution_xsd Drilldown into Status in schema components_xsdXSD Diagram of CommonShipInformation in schema supplychainexecution_xsd (Open Applications Group (OAGIS))
Collapse XSD Schema Code:
<xs:group name="CommonShipInformation">
    <xs:sequence>
        <xs:element ref="Status" minOccurs="0" />
        <xs:element name="ShipmentServiceLevel" type="ServiceLevel" minOccurs="0">
            <xs:annotation>
                <xs:documentation source="http://www.openapplications.org/oagis">Is a generic code that specifies a particular type or quality of carrier delivery service to be used for transporting goods.  A generic service level code is often established by shippers to consolidate various equivalent, but differently named, carrier service levels for comparison when "rate shopping" for the lowest cost transportation provider.  See CarrierServiceLevel for specifying the carrier's actual service level code.</xs:documentation>
            </xs:annotation>
        </xs:element>
        <xs:element name="CarrierServiceLevel" type="ServiceLevel" minOccurs="0">
            <xs:annotation>
                <xs:documentation source="http://www.openapplications.org/oagis">The carrier's code or marketing term for specifying a particular type or quality of delivery service to be used for transporting goods.  Use ShipmentServiceLevel when specifying a shipper-assigned code for generic delivery service level that is not specific to a carrier.</xs:documentation>
            </xs:annotation>
        </xs:element>
        <xs:element name="DestinationCountry" type="Country" minOccurs="0">
            <xs:annotation>
                <xs:documentation source="http://www.openapplications.org/oagis">Represents the identifier of the country of origin.  The list of valid codes can be found in ISO Standard number 3166.</xs:documentation>
            </xs:annotation>
        </xs:element>
        <xs:group ref="ShippingAmounts" minOccurs="0" />
        <xs:group ref="ShippingDates" minOccurs="0" />
        <xs:element name="ImportLicenseRequired" type="Indicator" minOccurs="0">
            <xs:annotation>
                <xs:documentation source="http://www.openapplications.org/oagis">Communicates the need for an import license on a good or service. Valid values are '0' for no license required, and '1' for license required.</xs:documentation>
            </xs:annotation>
        </xs:element>
        <xs:element name="ExportLicenseRequired" type="Indicator" minOccurs="0">
            <xs:annotation>
                <xs:documentation source="http://www.openapplications.org/oagis">Communicates the need for an export license on a good or service. Valid values are '0' for no license required, and '1' for license required.</xs:documentation>
            </xs:annotation>
        </xs:element>
        <xs:element ref="HazardousMaterial" minOccurs="0" />
        <xs:element name="ShipPriorToDueDateInd" type="Indicator" minOccurs="0">
            <xs:annotation>
                <xs:documentation source="http://www.openapplications.org/oagis">Communicates if it is permitted to ship a good or service prior to the date it is due. Valid values are '0' for no, and '1' for yes.</xs:documentation>
            </xs:annotation>
        </xs:element>
        <xs:element name="PointOfLoadingCode" type="LocationCode" minOccurs="0">
            <xs:annotation>
                <xs:documentation source="http://www.openapplications.org/oagis">Identifies the location shipped goods are to be loaded.</xs:documentation>
            </xs:annotation>
        </xs:element>
        <xs:element name="PointOfShipmentCode" type="LocationCode" minOccurs="0">
            <xs:annotation>
                <xs:documentation source="http://www.openapplications.org/oagis">Identifies the location the goods are to be shipped.</xs:documentation>
            </xs:annotation>
        </xs:element>
        <xs:element name="PointOfStagingCode" type="LocationCode" minOccurs="0">
            <xs:annotation>
                <xs:documentation source="http://www.openapplications.org/oagis">Identifies the location goods are to be placed prior to loading for shipment.</xs:documentation>
            </xs:annotation>
        </xs:element>
    </xs:sequence>
</xs:group>
Collapse Child Elements:
Name Type Min Occurs Max Occurs
Status oa:Status 0 (1)
ShipmentServiceLevel oa:ShipmentServiceLevel 0 (1)
CarrierServiceLevel oa:CarrierServiceLevel 0 (1)
DestinationCountry oa:DestinationCountry 0 (1)
DeclaredValue oa:DeclaredValue 0 (1)
EstimatedFreightCost oa:EstimatedFreightCost 0 (1)
TotalAmount oa:TotalAmount 0 (1)
FreightCost oa:FreightCost 0 (1)
LoadingDateTime oa:LoadingDateTime 0 (1)
NeedDeliveryDateTime oa:NeedDeliveryDateTime 0 (1)
PromisedDeliveryDateTime oa:PromisedDeliveryDateTime 0 (1)
PromisedShipDateTime oa:PromisedShipDateTime 0 (1)
ActualShippedDateTime oa:ActualShippedDateTime 0 (1)
ScheduledShipDateTime oa:ScheduledShipDateTime 0 (1)
ImportLicenseRequired oa:ImportLicenseRequired 0 (1)
ExportLicenseRequired oa:ExportLicenseRequired 0 (1)
HazardousMaterial oa:HazardousMaterial 0 (1)
ShipPriorToDueDateInd oa:ShipPriorToDueDateInd 0 (1)
PointOfLoadingCode oa:PointOfLoadingCode 0 (1)
PointOfShipmentCode oa:PointOfShipmentCode 0 (1)
PointOfStagingCode oa:PointOfStagingCode 0 (1)
<xs:group> oa:ShippingAmounts 0 (1)
<xs:group> oa:ShippingDates 0 (1)