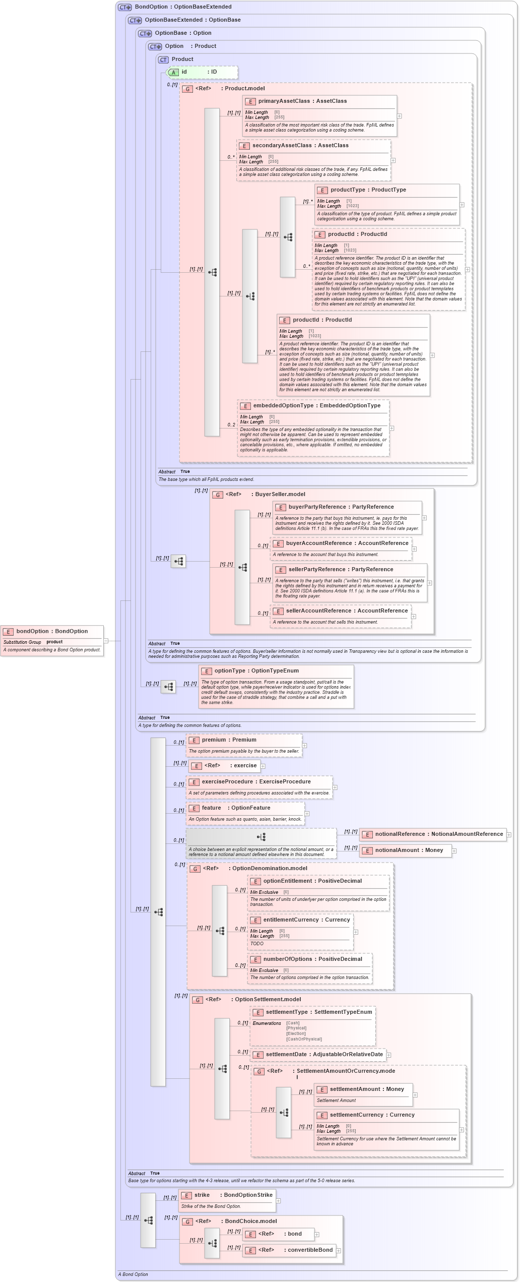
Definition Type: Element
Name: bondOption
Namespace: http://www.fpml.org/FpML-5/recordkeeping
Type: nsD:BondOption
Containing Schema: fpml-bond-option-5-10.xsd
Abstract
Documentation:
A component describing a Bond Option product.
Collapse XSD Schema Diagram:
Drilldown into convertibleBond in schema fpml-asset-5-10_xsd3 Drilldown into bond in schema fpml-asset-5-10_xsd3 Drilldown into BondChoice.model in schema fpml-asset-5-10_xsd3 Drilldown into strike in schema fpml-bond-option-5-10_xsd1 Drilldown into settlementCurrency in schema fpml-shared-5-10_xsd3 Drilldown into settlementAmount in schema fpml-shared-5-10_xsd3 Drilldown into SettlementAmountOrCurrency.model in schema fpml-shared-5-10_xsd3 Drilldown into settlementDate in schema fpml-option-shared-5-10_xsd2 Drilldown into settlementType in schema fpml-option-shared-5-10_xsd2 Drilldown into OptionSettlement.model in schema fpml-option-shared-5-10_xsd2 Drilldown into numberOfOptions in schema fpml-option-shared-5-10_xsd2 Drilldown into entitlementCurrency in schema fpml-option-shared-5-10_xsd2 Drilldown into optionEntitlement in schema fpml-option-shared-5-10_xsd2 Drilldown into OptionDenomination.model in schema fpml-option-shared-5-10_xsd2 Drilldown into notionalAmount in schema fpml-option-shared-5-10_xsd2 Drilldown into notionalReference in schema fpml-option-shared-5-10_xsd2 Drilldown into feature in schema fpml-option-shared-5-10_xsd2 Drilldown into exerciseProcedure in schema fpml-option-shared-5-10_xsd2 Drilldown into exercise in schema fpml-shared-5-10_xsd3 Drilldown into premium in schema fpml-option-shared-5-10_xsd2 Drilldown into optionType in schema fpml-option-shared-5-10_xsd2 Drilldown into sellerAccountReference in schema fpml-shared-5-10_xsd3 Drilldown into sellerPartyReference in schema fpml-shared-5-10_xsd3 Drilldown into buyerAccountReference in schema fpml-shared-5-10_xsd3 Drilldown into buyerPartyReference in schema fpml-shared-5-10_xsd3 Drilldown into BuyerSeller.model in schema fpml-shared-5-10_xsd3 Drilldown into embeddedOptionType in schema fpml-shared-5-10_xsd3 Drilldown into productId in schema fpml-shared-5-10_xsd3 Drilldown into productId in schema fpml-shared-5-10_xsd3 Drilldown into productType in schema fpml-shared-5-10_xsd3 Drilldown into secondaryAssetClass in schema fpml-shared-5-10_xsd3 Drilldown into primaryAssetClass in schema fpml-shared-5-10_xsd3 Drilldown into Product.model in schema fpml-shared-5-10_xsd3 Drilldown into id in schema fpml-shared-5-10_xsd3 Drilldown into Product in schema fpml-shared-5-10_xsd3 Drilldown into Option in schema fpml-option-shared-5-10_xsd2 Drilldown into OptionBase in schema fpml-option-shared-5-10_xsd2 Drilldown into OptionBaseExtended in schema fpml-option-shared-5-10_xsd2 Drilldown into BondOption in schema fpml-bond-option-5-10_xsd1XSD Diagram of bondOption in schema fpml-bond-option-5-10_xsd1 (Financial products Markup Language (FpML®))
Collapse XSD Schema Code:
<xsd:element name="bondOption" type="BondOption" substitutionGroup="product">
    <xsd:annotation>
        <xsd:documentation xml:lang="en">A component describing a Bond Option product.</xsd:documentation>
    </xsd:annotation>
</xsd:element>
Collapse Child Elements:
Name Type Min Occurs Max Occurs
primaryAssetClass nsD:primaryAssetClass (1) (1)
secondaryAssetClass nsD:secondaryAssetClass 0 unbounded
productType nsD:productType (1) unbounded
productId nsD:productId 0 unbounded
productId nsD:productId (1) unbounded
embeddedOptionType nsD:embeddedOptionType 0 2
buyerPartyReference nsD:buyerPartyReference (1) (1)
buyerAccountReference nsD:buyerAccountReference 0 (1)
sellerPartyReference nsD:sellerPartyReference (1) (1)
sellerAccountReference nsD:sellerAccountReference 0 (1)
optionType nsD:optionType (1) (1)
premium nsD:premium 0 (1)
exercise nsD:exercise (1) (1)
exerciseProcedure nsD:exerciseProcedure 0 (1)
feature nsD:feature 0 (1)
notionalReference nsD:notionalReference (1) (1)
notionalAmount nsD:notionalAmount (1) (1)
optionEntitlement nsD:optionEntitlement 0 (1)
entitlementCurrency nsD:entitlementCurrency 0 (1)
numberOfOptions nsD:numberOfOptions 0 (1)
settlementType nsD:settlementType 0 (1)
settlementDate nsD:settlementDate 0 (1)
settlementAmount nsD:settlementAmount (1) (1)
settlementCurrency nsD:settlementCurrency (1) (1)
strike nsD:strike (1) (1)
bond nsD:bond (1) (1)
convertibleBond nsD:convertibleBond (1) (1)
<xs:group> nsD:BuyerSeller.model (1) (1)
<xs:group> nsD:OptionDenomination.model 0 (1)
<xs:group> nsD:OptionSettlement.model (1) (1)
<xs:group> nsD:SettlementAmountOrCurrency.model 0 (1)
<xs:group> nsD:BondChoice.model (1) (1)
Collapse Child Attributes:
Name Type Default Value Use
id nsD:id (Optional)
Collapse Derivation Tree:
Collapse References:
nsD:product