Definition Type: ComplexType
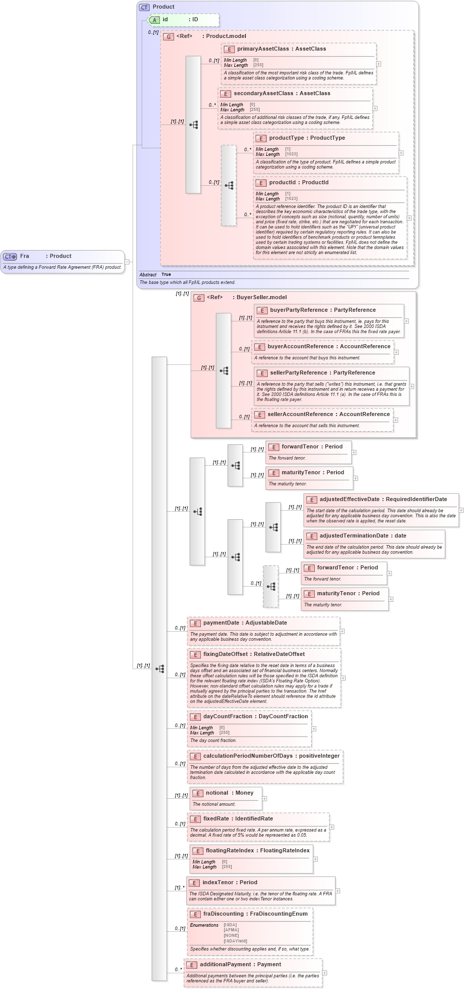
Name: Fra
Namespace: http://www.fpml.org/FpML-5/pretrade
Type: nsC:Product
Containing Schema: fpml-ird-5-10.xsd
Abstract
Documentation:
A type defining a Forward Rate Agreement (FRA) product.
Collapse XSD Schema Diagram:
Drilldown into additionalPayment in schema fpml-ird-5-10_xsd1 Drilldown into fraDiscounting in schema fpml-ird-5-10_xsd1 Drilldown into indexTenor in schema fpml-ird-5-10_xsd1 Drilldown into floatingRateIndex in schema fpml-ird-5-10_xsd1 Drilldown into fixedRate in schema fpml-ird-5-10_xsd1 Drilldown into notional in schema fpml-ird-5-10_xsd1 Drilldown into calculationPeriodNumberOfDays in schema fpml-ird-5-10_xsd1 Drilldown into dayCountFraction in schema fpml-ird-5-10_xsd1 Drilldown into fixingDateOffset in schema fpml-ird-5-10_xsd1 Drilldown into paymentDate in schema fpml-ird-5-10_xsd1 Drilldown into maturityTenor in schema fpml-ird-5-10_xsd1 Drilldown into forwardTenor in schema fpml-ird-5-10_xsd1 Drilldown into adjustedTerminationDate in schema fpml-ird-5-10_xsd1 Drilldown into adjustedEffectiveDate in schema fpml-ird-5-10_xsd1 Drilldown into maturityTenor in schema fpml-ird-5-10_xsd1 Drilldown into forwardTenor in schema fpml-ird-5-10_xsd1 Drilldown into sellerAccountReference in schema fpml-shared-5-10_xsd2 Drilldown into sellerPartyReference in schema fpml-shared-5-10_xsd2 Drilldown into buyerAccountReference in schema fpml-shared-5-10_xsd2 Drilldown into buyerPartyReference in schema fpml-shared-5-10_xsd2 Drilldown into BuyerSeller.model in schema fpml-shared-5-10_xsd2 Drilldown into productId in schema fpml-shared-5-10_xsd2 Drilldown into productType in schema fpml-shared-5-10_xsd2 Drilldown into secondaryAssetClass in schema fpml-shared-5-10_xsd2 Drilldown into primaryAssetClass in schema fpml-shared-5-10_xsd2 Drilldown into Product.model in schema fpml-shared-5-10_xsd2 Drilldown into id in schema fpml-shared-5-10_xsd2 Drilldown into Product in schema fpml-shared-5-10_xsd2XSD Diagram of Fra in schema fpml-ird-5-10_xsd1 (Financial products Markup Language (FpML®))
Collapse XSD Schema Code:
<xsd:complexType name="Fra">
    <xsd:annotation>
        <xsd:documentation xml:lang="en">A type defining a Forward Rate Agreement (FRA) product.</xsd:documentation>
    </xsd:annotation>
    <xsd:complexContent>
        <xsd:extension base="Product">
            <xsd:sequence>
                <xsd:group ref="BuyerSeller.model" />
                <xsd:choice>
                    <xsd:sequence>
                        <xsd:element name="forwardTenor" type="Period">
                            <xsd:annotation>
                                <xsd:documentation xml:lang="en">The forward tenor.</xsd:documentation>
                            </xsd:annotation>
                        </xsd:element>
                        <xsd:element name="maturityTenor" type="Period">
                            <xsd:annotation>
                                <xsd:documentation xml:lang="en">The maturity tenor.</xsd:documentation>
                            </xsd:annotation>
                        </xsd:element>
                    </xsd:sequence>
                    <xsd:sequence>
                        <xsd:sequence>
                            <xsd:element name="adjustedEffectiveDate" type="RequiredIdentifierDate">
                                <xsd:annotation>
                                    <xsd:documentation xml:lang="en">The start date of the calculation period. This date should already be adjusted for any applicable business day convention. This is also the date when the observed rate is applied, the reset date.</xsd:documentation>
                                </xsd:annotation>
                            </xsd:element>
                            <xsd:element name="adjustedTerminationDate" type="xsd:date">
                                <xsd:annotation>
                                    <xsd:documentation xml:lang="en">The end date of the calculation period. This date should already be adjusted for any applicable business day convention.</xsd:documentation>
                                </xsd:annotation>
                            </xsd:element>
                        </xsd:sequence>
                        <xsd:sequence minOccurs="0">
                            <xsd:element name="forwardTenor" type="Period">
                                <xsd:annotation>
                                    <xsd:documentation xml:lang="en">The forward tenor.</xsd:documentation>
                                </xsd:annotation>
                            </xsd:element>
                            <xsd:element name="maturityTenor" type="Period">
                                <xsd:annotation>
                                    <xsd:documentation xml:lang="en">The maturity tenor.</xsd:documentation>
                                </xsd:annotation>
                            </xsd:element>
                        </xsd:sequence>
                    </xsd:sequence>
                </xsd:choice>
                <xsd:element name="paymentDate" type="AdjustableDate" minOccurs="0">
                    <xsd:annotation>
                        <xsd:documentation xml:lang="en">The payment date. This date is subject to adjustment in accordance with any applicable business day convention.</xsd:documentation>
                    </xsd:annotation>
                </xsd:element>
                <xsd:element name="fixingDateOffset" type="RelativeDateOffset" minOccurs="0">
                    <xsd:annotation>
                        <xsd:documentation xml:lang="en">Specifies the fixing date relative to the reset date in terms of a business days offset and an associated set of financial business centers. Normally these offset calculation rules will be those specified in the ISDA definition for the relevant floating rate index (ISDA's Floating Rate Option). However, non-standard offset calculation rules may apply for a trade if mutually agreed by the principal parties to the transaction. The href attribute on the dateRelativeTo element should reference the id attribute on the adjustedEffectiveDate element.</xsd:documentation>
                    </xsd:annotation>
                </xsd:element>
                <xsd:element name="dayCountFraction" type="DayCountFraction" minOccurs="0">
                    <xsd:annotation>
                        <xsd:documentation xml:lang="en">The day count fraction.</xsd:documentation>
                    </xsd:annotation>
                </xsd:element>
                <xsd:element name="calculationPeriodNumberOfDays" type="xsd:positiveInteger" minOccurs="0">
                    <xsd:annotation>
                        <xsd:documentation xml:lang="en">The number of days from the adjusted effective date to the adjusted termination date calculated in accordance with the applicable day count fraction.</xsd:documentation>
                    </xsd:annotation>
                </xsd:element>
                <xsd:element name="notional" type="Money">
                    <xsd:annotation>
                        <xsd:documentation xml:lang="en">The notional amount.</xsd:documentation>
                    </xsd:annotation>
                </xsd:element>
                <xsd:element name="fixedRate" type="IdentifiedRate" minOccurs="0">
                    <xsd:annotation>
                        <xsd:documentation xml:lang="en">The calculation period fixed rate. A per annum rate, expressed as a decimal. A fixed rate of 5% would be represented as 0.05.</xsd:documentation>
                    </xsd:annotation>
                </xsd:element>
                <xsd:element name="floatingRateIndex" type="FloatingRateIndex" />
                <xsd:element name="indexTenor" type="Period" maxOccurs="unbounded">
                    <xsd:annotation>
                        <xsd:documentation xml:lang="en">The ISDA Designated Maturity, i.e. the tenor of the floating rate. A FRA can contain either one or two indexTenor instances.</xsd:documentation>
                    </xsd:annotation>
                </xsd:element>
                <xsd:element name="fraDiscounting" type="FraDiscountingEnum" minOccurs="0">
                    <xsd:annotation>
                        <xsd:documentation xml:lang="en">Specifies whether discounting applies and, if so, what type.</xsd:documentation>
                    </xsd:annotation>
                </xsd:element>
                <xsd:element name="additionalPayment" type="Payment" minOccurs="0" maxOccurs="unbounded">
                    <xsd:annotation>
                        <xsd:documentation xml:lang="en">Additional payments between the principal parties (i.e. the parties referenced as the FRA buyer and seller).</xsd:documentation>
                    </xsd:annotation>
                </xsd:element>
            </xsd:sequence>
        </xsd:extension>
    </xsd:complexContent>
</xsd:complexType>
Collapse Child Elements:
Name Type Min Occurs Max Occurs
primaryAssetClass nsC:primaryAssetClass 0 (1)
secondaryAssetClass nsC:secondaryAssetClass 0 unbounded
productType nsC:productType 0 unbounded
productId nsC:productId 0 unbounded
buyerPartyReference nsC:buyerPartyReference (1) (1)
buyerAccountReference nsC:buyerAccountReference 0 (1)
sellerPartyReference nsC:sellerPartyReference (1) (1)
sellerAccountReference nsC:sellerAccountReference 0 (1)
forwardTenor nsC:forwardTenor (1) (1)
maturityTenor nsC:maturityTenor (1) (1)
adjustedEffectiveDate nsC:adjustedEffectiveDate (1) (1)
adjustedTerminationDate nsC:adjustedTerminationDate (1) (1)
forwardTenor nsC:forwardTenor (1) (1)
maturityTenor nsC:maturityTenor (1) (1)
paymentDate nsC:paymentDate 0 (1)
fixingDateOffset nsC:fixingDateOffset 0 (1)
dayCountFraction nsC:dayCountFraction 0 (1)
calculationPeriodNumberOfDays nsC:calculationPeriodNumberOfDays 0 (1)
notional nsC:notional (1) (1)
fixedRate nsC:fixedRate 0 (1)
floatingRateIndex nsC:floatingRateIndex (1) (1)
indexTenor nsC:indexTenor (1) unbounded
fraDiscounting nsC:fraDiscounting 0 (1)
additionalPayment nsC:additionalPayment 0 unbounded
<xs:group> nsC:BuyerSeller.model (1) (1)
Collapse Child Attributes:
Name Type Default Value Use
id nsC:id (Optional)
Collapse Derivation Tree:
Collapse References:
nsC:fra