Definition Type: ComplexType
Name: FxBarrierFeature
Namespace: http://www.fpml.org/FpML-5/recordkeeping
Containing Schema: fpml-fx-5-10.xsd
Abstract
Documentation:
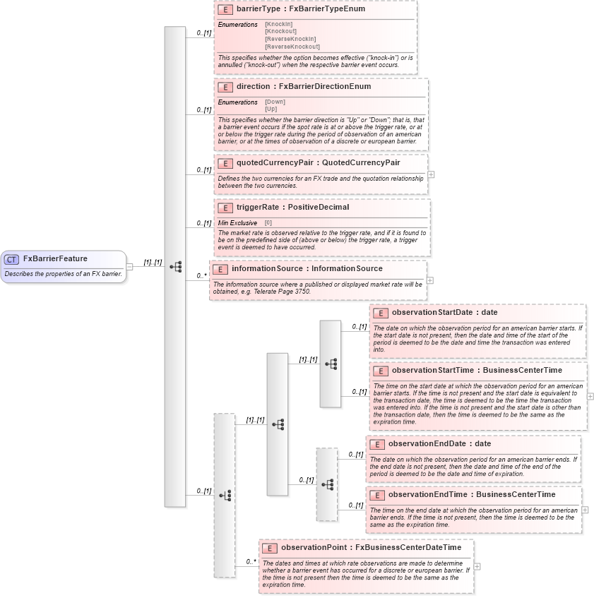
Describes the properties of an FX barrier.
Collapse XSD Schema Diagram:
Drilldown into observationPoint in schema fpml-fx-5-10_xsd2 Drilldown into observationEndTime in schema fpml-fx-5-10_xsd2 Drilldown into observationEndDate in schema fpml-fx-5-10_xsd2 Drilldown into observationStartTime in schema fpml-fx-5-10_xsd2 Drilldown into observationStartDate in schema fpml-fx-5-10_xsd2 Drilldown into informationSource in schema fpml-fx-5-10_xsd2 Drilldown into triggerRate in schema fpml-fx-5-10_xsd2 Drilldown into quotedCurrencyPair in schema fpml-fx-5-10_xsd2 Drilldown into direction in schema fpml-fx-5-10_xsd2 Drilldown into barrierType in schema fpml-fx-5-10_xsd2XSD Diagram of FxBarrierFeature in schema fpml-fx-5-10_xsd2 (Financial products Markup Language (FpML®))
Collapse XSD Schema Code:
<xsd:complexType name="FxBarrierFeature">
    <xsd:annotation>
        <xsd:documentation xml:lang="en">Describes the properties of an FX barrier.</xsd:documentation>
    </xsd:annotation>
    <xsd:sequence>
        <xsd:element name="barrierType" type="FxBarrierTypeEnum" minOccurs="0">
            <xsd:annotation>
                <xsd:documentation xml:lang="en">This specifies whether the option becomes effective ("knock-in") or is annulled ("knock-out") when the respective barrier event occurs.</xsd:documentation>
            </xsd:annotation>
        </xsd:element>
        <xsd:element name="direction" type="FxBarrierDirectionEnum" minOccurs="0">
            <xsd:annotation>
                <xsd:documentation xml:lang="en">This specifies whether the barrier direction is "Up" or "Down"; that is, that a barrier event occurs if the spot rate is at or above the trigger rate, or at or below the trigger rate during the period of observation of an american barrier, or at the times of observation of a discrete or european barrier.</xsd:documentation>
            </xsd:annotation>
        </xsd:element>
        <xsd:element name="quotedCurrencyPair" type="QuotedCurrencyPair" minOccurs="0">
            <xsd:annotation>
                <xsd:documentation xml:lang="en">Defines the two currencies for an FX trade and the quotation relationship between the two currencies.</xsd:documentation>
            </xsd:annotation>
        </xsd:element>
        <xsd:element name="triggerRate" type="PositiveDecimal" minOccurs="0">
            <xsd:annotation>
                <xsd:documentation xml:lang="en">The market rate is observed relative to the trigger rate, and if it is found to be on the predefined side of (above or below) the trigger rate, a trigger event is deemed to have occurred.</xsd:documentation>
            </xsd:annotation>
        </xsd:element>
        <xsd:element name="informationSource" type="InformationSource" minOccurs="0" maxOccurs="unbounded">
            <xsd:annotation>
                <xsd:documentation xml:lang="en">The information source where a published or displayed market rate will be obtained, e.g. Telerate Page 3750.</xsd:documentation>
            </xsd:annotation>
        </xsd:element>
        <xsd:choice minOccurs="0">
            <xsd:sequence>
                <xsd:sequence>
                    <xsd:element name="observationStartDate" type="xsd:date" minOccurs="0">
                        <xsd:annotation>
                            <xsd:documentation xml:lang="en">The date on which the observation period for an american barrier starts. If the start date is not present, then the date and time of the start of the period is deemed to be the date and time the transaction was entered into.</xsd:documentation>
                        </xsd:annotation>
                    </xsd:element>
                    <xsd:element name="observationStartTime" type="BusinessCenterTime" minOccurs="0">
                        <xsd:annotation>
                            <xsd:documentation xml:lang="en">The time on the start date at which the observation period for an american barrier starts. If the time is not present and the start date is equivalent to the transaction date, the time is deemed to be the time the transaction was entered into. If the time is not present and the start date is other than the transaction date, then the time is deemed to be the same as the expiration time.</xsd:documentation>
                        </xsd:annotation>
                    </xsd:element>
                </xsd:sequence>
                <xsd:sequence minOccurs="0">
                    <xsd:element name="observationEndDate" type="xsd:date" minOccurs="0">
                        <xsd:annotation>
                            <xsd:documentation xml:lang="en">The date on which the observation period for an american barrier ends. If the end date is not present, then the date and time of the end of the period is deemed to be the date and time of expiration.</xsd:documentation>
                        </xsd:annotation>
                    </xsd:element>
                    <xsd:element name="observationEndTime" type="BusinessCenterTime" minOccurs="0">
                        <xsd:annotation>
                            <xsd:documentation xml:lang="en">The time on the end date at which the observation period for an american barrier ends. If the time is not present, then the time is deemed to be the same as the expiration time.</xsd:documentation>
                        </xsd:annotation>
                    </xsd:element>
                </xsd:sequence>
            </xsd:sequence>
            <xsd:element name="observationPoint" type="FxBusinessCenterDateTime" minOccurs="0" maxOccurs="unbounded">
                <xsd:annotation>
                    <xsd:documentation xml:lang="en">The dates and times at which rate observations are made to determine whether a barrier event has occurred for a discrete or european barrier. If the time is not present then the time is deemed to be the same as the expiration time.</xsd:documentation>
                </xsd:annotation>
            </xsd:element>
        </xsd:choice>
    </xsd:sequence>
</xsd:complexType>
Collapse Child Elements:
Name Type Min Occurs Max Occurs
barrierType nsD:barrierType 0 (1)
direction nsD:direction 0 (1)
quotedCurrencyPair nsD:quotedCurrencyPair 0 (1)
triggerRate nsD:triggerRate 0 (1)
informationSource nsD:informationSource 0 unbounded
observationStartDate nsD:observationStartDate 0 (1)
observationStartTime nsD:observationStartTime 0 (1)
observationEndDate nsD:observationEndDate 0 (1)
observationEndTime nsD:observationEndTime 0 (1)
observationPoint nsD:observationPoint 0 unbounded
Collapse Derivation Tree:
Collapse References:
nsD:barrier, nsD:barrier