Definition Type: Element
Name: exposureReport
Namespace: http://www.fpml.org/FpML-5/reporting
Type: nsA:ExposureReport
Containing Schema: fpml-reporting-5-4.xsd
Abstract
Collapse XSD Schema Diagram:
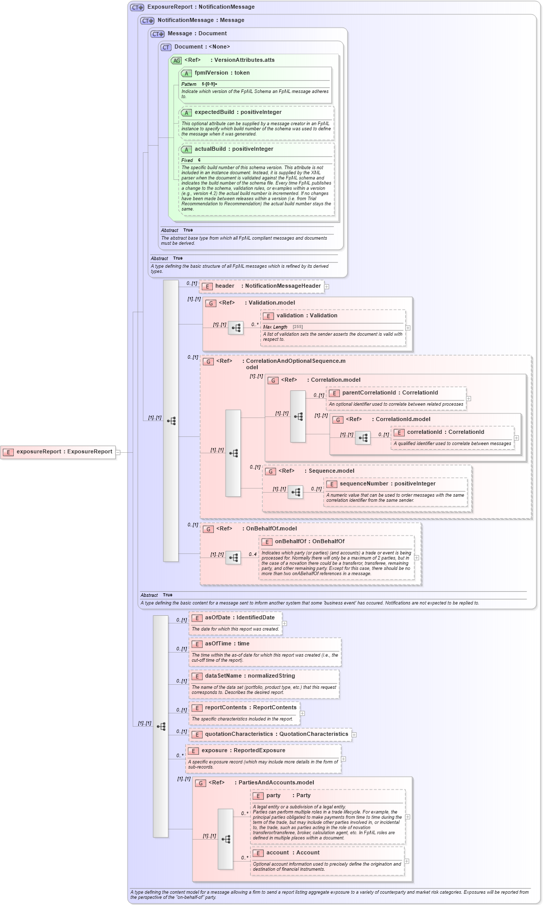
Drilldown into account in schema fpml-shared-5-4_xsd Drilldown into party in schema fpml-shared-5-4_xsd Drilldown into PartiesAndAccounts.model in schema fpml-shared-5-4_xsd Drilldown into exposure in schema fpml-reporting-5-4_xsd Drilldown into quotationCharacteristics in schema fpml-reporting-5-4_xsd Drilldown into reportContents in schema fpml-reporting-5-4_xsd Drilldown into dataSetName in schema fpml-reporting-5-4_xsd Drilldown into asOfTime in schema fpml-reporting-5-4_xsd Drilldown into asOfDate in schema fpml-reporting-5-4_xsd Drilldown into onBehalfOf in schema fpml-shared-5-4_xsd Drilldown into OnBehalfOf.model in schema fpml-shared-5-4_xsd Drilldown into sequenceNumber in schema fpml-msg-5-4_xsd Drilldown into Sequence.model in schema fpml-msg-5-4_xsd Drilldown into correlationId in schema fpml-msg-5-4_xsd Drilldown into CorrelationId.model in schema fpml-msg-5-4_xsd Drilldown into parentCorrelationId in schema fpml-msg-5-4_xsd Drilldown into Correlation.model in schema fpml-msg-5-4_xsd Drilldown into CorrelationAndOptionalSequence.model in schema fpml-msg-5-4_xsd Drilldown into validation in schema fpml-doc-5-4_xsd Drilldown into Validation.model in schema fpml-doc-5-4_xsd Drilldown into header in schema fpml-msg-5-4_xsd Drilldown into actualBuild in schema fpml-doc-5-4_xsd Drilldown into expectedBuild in schema fpml-doc-5-4_xsd Drilldown into fpmlVersion in schema fpml-doc-5-4_xsd Drilldown into VersionAttributes.atts in schema fpml-doc-5-4_xsd Drilldown into Document in schema fpml-doc-5-4_xsd Drilldown into Message in schema fpml-msg-5-4_xsd Drilldown into NotificationMessage in schema fpml-msg-5-4_xsd Drilldown into ExposureReport in schema fpml-reporting-5-4_xsdXSD Diagram of exposureReport in schema fpml-reporting-5-4_xsd (Financial products Markup Language (FpML®))
Collapse XSD Schema Code:
<xsd:element name="exposureReport" type="ExposureReport" />
Collapse Child Elements:
Name Type Min Occurs Max Occurs
header nsA:header 0 (1)
validation nsA:validation 0 unbounded
parentCorrelationId nsA:parentCorrelationId 0 (1)
correlationId nsA:correlationId 0 (1)
sequenceNumber nsA:sequenceNumber 0 (1)
onBehalfOf nsA:onBehalfOf 0 4
asOfDate nsA:asOfDate 0 (1)
asOfTime nsA:asOfTime 0 (1)
dataSetName nsA:dataSetName 0 (1)
reportContents nsA:reportContents 0 (1)
quotationCharacteristics nsA:quotationCharacteristics 0 (1)
exposure nsA:exposure 0 unbounded
party nsA:party 0 unbounded
account nsA:account 0 unbounded
<xs:group> nsA:Validation.model (1) (1)
<xs:group> nsA:CorrelationAndOptionalSequence.model 0 (1)
<xs:group> nsA:Correlation.model (1) (1)
<xs:group> nsA:CorrelationId.model (1) (1)
<xs:group> nsA:Sequence.model 0 (1)
<xs:group> nsA:OnBehalfOf.model 0 (1)
<xs:group> nsA:PartiesAndAccounts.model (1) (1)
Collapse Child Attributes:
Name Type Default Value Use
fpmlVersion nsA:fpmlVersion Required
expectedBuild nsA:expectedBuild (Optional)
actualBuild nsA:actualBuild (Optional)
Collapse Derivation Tree: