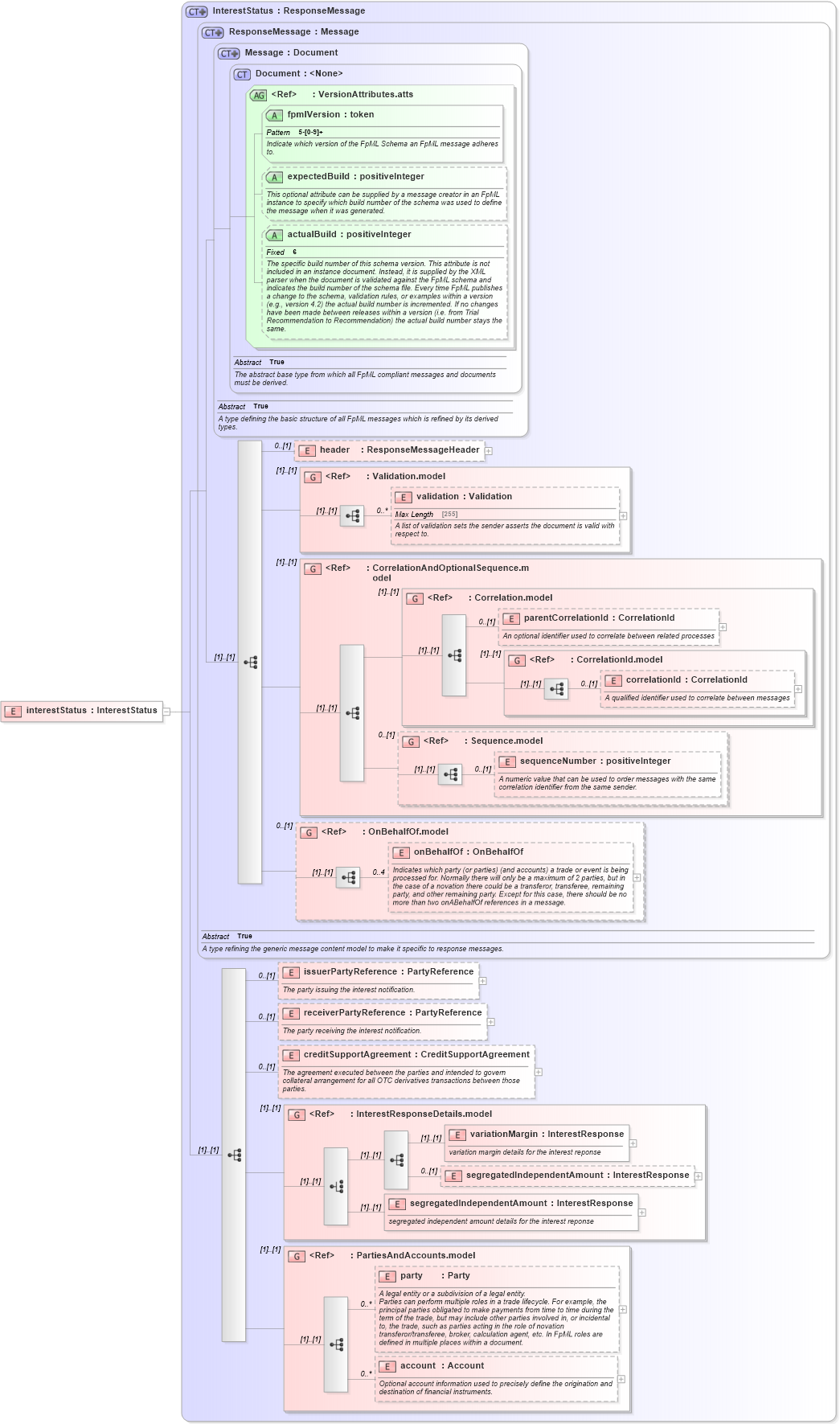
Definition Type: Element
Name: interestStatus
Namespace: http://www.fpml.org/FpML-5/reporting
Type: nsA:InterestStatus
Containing Schema: fpml-collateral-processes-5-4.xsd
Abstract
Collapse XSD Schema Diagram:
Drilldown into account in schema fpml-shared-5-4_xsd Drilldown into party in schema fpml-shared-5-4_xsd Drilldown into PartiesAndAccounts.model in schema fpml-shared-5-4_xsd Drilldown into segregatedIndependentAmount in schema fpml-collateral-processes-5-4_xsd Drilldown into segregatedIndependentAmount in schema fpml-collateral-processes-5-4_xsd Drilldown into variationMargin in schema fpml-collateral-processes-5-4_xsd Drilldown into InterestResponseDetails.model in schema fpml-collateral-processes-5-4_xsd Drilldown into creditSupportAgreement in schema fpml-collateral-processes-5-4_xsd Drilldown into receiverPartyReference in schema fpml-collateral-processes-5-4_xsd Drilldown into issuerPartyReference in schema fpml-collateral-processes-5-4_xsd Drilldown into onBehalfOf in schema fpml-shared-5-4_xsd Drilldown into OnBehalfOf.model in schema fpml-shared-5-4_xsd Drilldown into sequenceNumber in schema fpml-msg-5-4_xsd Drilldown into Sequence.model in schema fpml-msg-5-4_xsd Drilldown into correlationId in schema fpml-msg-5-4_xsd Drilldown into CorrelationId.model in schema fpml-msg-5-4_xsd Drilldown into parentCorrelationId in schema fpml-msg-5-4_xsd Drilldown into Correlation.model in schema fpml-msg-5-4_xsd Drilldown into CorrelationAndOptionalSequence.model in schema fpml-msg-5-4_xsd Drilldown into validation in schema fpml-doc-5-4_xsd Drilldown into Validation.model in schema fpml-doc-5-4_xsd Drilldown into header in schema fpml-msg-5-4_xsd Drilldown into actualBuild in schema fpml-doc-5-4_xsd Drilldown into expectedBuild in schema fpml-doc-5-4_xsd Drilldown into fpmlVersion in schema fpml-doc-5-4_xsd Drilldown into VersionAttributes.atts in schema fpml-doc-5-4_xsd Drilldown into Document in schema fpml-doc-5-4_xsd Drilldown into Message in schema fpml-msg-5-4_xsd Drilldown into ResponseMessage in schema fpml-msg-5-4_xsd Drilldown into InterestStatus in schema fpml-collateral-processes-5-4_xsdXSD Diagram of interestStatus in schema fpml-collateral-processes-5-4_xsd (Financial products Markup Language (FpML®))
Collapse XSD Schema Code:
<xsd:element name="interestStatus" type="InterestStatus" />
Collapse Child Elements:
Name Type Min Occurs Max Occurs
header nsA:header 0 (1)
validation nsA:validation 0 unbounded
parentCorrelationId nsA:parentCorrelationId 0 (1)
correlationId nsA:correlationId 0 (1)
sequenceNumber nsA:sequenceNumber 0 (1)
onBehalfOf nsA:onBehalfOf 0 4
issuerPartyReference nsA:issuerPartyReference 0 (1)
receiverPartyReference nsA:receiverPartyReference 0 (1)
creditSupportAgreement nsA:creditSupportAgreement 0 (1)
variationMargin nsA:variationMargin (1) (1)
segregatedIndependentAmount nsA:segregatedIndependentAmount 0 (1)
segregatedIndependentAmount nsA:segregatedIndependentAmount (1) (1)
party nsA:party 0 unbounded
account nsA:account 0 unbounded
<xs:group> nsA:Validation.model (1) (1)
<xs:group> nsA:CorrelationAndOptionalSequence.model (1) (1)
<xs:group> nsA:Correlation.model (1) (1)
<xs:group> nsA:CorrelationId.model (1) (1)
<xs:group> nsA:Sequence.model 0 (1)
<xs:group> nsA:OnBehalfOf.model 0 (1)
<xs:group> nsA:InterestResponseDetails.model (1) (1)
<xs:group> nsA:PartiesAndAccounts.model (1) (1)
Collapse Child Attributes:
Name Type Default Value Use
fpmlVersion nsA:fpmlVersion Required
expectedBuild nsA:expectedBuild (Optional)
actualBuild nsA:actualBuild (Optional)
Collapse Derivation Tree: