Definition Type: Element
Name: facilityRateChangeNotificationRetracted
Namespace: http://www.fpml.org/FpML-5/confirmation
Type: nsA:FacilityRateChangeNotificationRetracted
Containing Schema: fpml-loan-5-9.xsd
Abstract
Collapse XSD Schema Diagram:
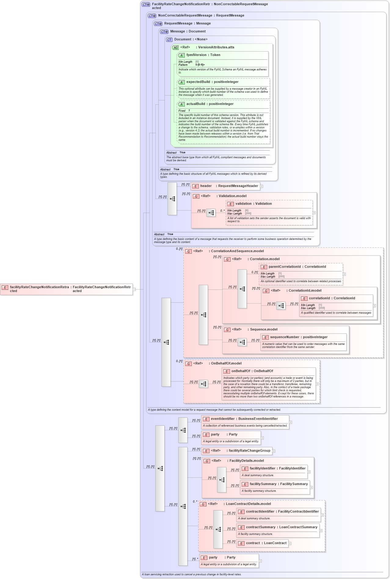
Drilldown into party in schema fpml-loan-5-9_xsd Drilldown into contract in schema fpml-loan-5-9_xsd Drilldown into contractSummary in schema fpml-loan-5-9_xsd Drilldown into contractIdentifier in schema fpml-loan-5-9_xsd Drilldown into LoanContractDetails.model in schema fpml-loan-5-9_xsd Drilldown into facilitySummary in schema fpml-loan-5-9_xsd Drilldown into facilityIdentifier in schema fpml-loan-5-9_xsd Drilldown into FacilityDetails.model in schema fpml-loan-5-9_xsd Drilldown into facilityRateChangeGroup in schema fpml-loan-5-9_xsd Drilldown into party in schema fpml-loan-5-9_xsd Drilldown into eventIdentifier in schema fpml-loan-5-9_xsd Drilldown into onBehalfOf in schema fpml-shared-5-9_xsd Drilldown into OnBehalfOf.model in schema fpml-shared-5-9_xsd Drilldown into sequenceNumber in schema fpml-msg-5-9_xsd Drilldown into Sequence.model in schema fpml-msg-5-9_xsd Drilldown into correlationId in schema fpml-msg-5-9_xsd Drilldown into CorrelationId.model in schema fpml-msg-5-9_xsd Drilldown into parentCorrelationId in schema fpml-msg-5-9_xsd Drilldown into Correlation.model in schema fpml-msg-5-9_xsd Drilldown into CorrelationAndSequence.model in schema fpml-msg-5-9_xsd Drilldown into validation in schema fpml-doc-5-9_xsd Drilldown into Validation.model in schema fpml-doc-5-9_xsd Drilldown into header in schema fpml-msg-5-9_xsd Drilldown into actualBuild in schema fpml-doc-5-9_xsd Drilldown into expectedBuild in schema fpml-doc-5-9_xsd Drilldown into fpmlVersion in schema fpml-doc-5-9_xsd Drilldown into VersionAttributes.atts in schema fpml-doc-5-9_xsd Drilldown into Document in schema fpml-doc-5-9_xsd Drilldown into Message in schema fpml-msg-5-9_xsd Drilldown into RequestMessage in schema fpml-msg-5-9_xsd Drilldown into NonCorrectableRequestMessage in schema fpml-msg-5-9_xsd Drilldown into FacilityRateChangeNotificationRetracted in schema fpml-loan-5-9_xsdXSD Diagram of facilityRateChangeNotificationRetracted in schema fpml-loan-5-9_xsd (Financial products Markup Language (FpML®))
Collapse XSD Schema Code:
<xsd:element name="facilityRateChangeNotificationRetracted" type="FacilityRateChangeNotificationRetracted" />
Collapse Child Elements:
Name Type Min Occurs Max Occurs
header nsA:header (1) (1)
validation nsA:validation 0 unbounded
parentCorrelationId nsA:parentCorrelationId 0 (1)
correlationId nsA:correlationId (1) (1)
sequenceNumber nsA:sequenceNumber (1) (1)
onBehalfOf nsA:onBehalfOf (1) (1)
eventIdentifier nsA:eventIdentifier (1) (1)
party nsA:party (1) (1)
facilityRateChangeGroup nsA:facilityRateChangeGroup (1) (1)
facilityIdentifier nsA:facilityIdentifier (1) (1)
facilitySummary nsA:facilitySummary (1) (1)
contractIdentifier nsA:contractIdentifier (1) (1)
contractSummary nsA:contractSummary (1) (1)
contract nsA:contract (1) (1)
party nsA:party (1) unbounded
<xs:group> nsA:Validation.model (1) (1)
<xs:group> nsA:CorrelationAndSequence.model 0 (1)
<xs:group> nsA:Correlation.model (1) (1)
<xs:group> nsA:CorrelationId.model (1) (1)
<xs:group> nsA:Sequence.model (1) (1)
<xs:group> nsA:OnBehalfOf.model 0 (1)
<xs:group> nsA:FacilityDetails.model (1) (1)
<xs:group> nsA:LoanContractDetails.model 0 unbounded
Collapse Child Attributes:
Name Type Default Value Use
fpmlVersion nsA:fpmlVersion Required
expectedBuild nsA:expectedBuild (Optional)
actualBuild nsA:actualBuild (Optional)
Collapse Derivation Tree: