Definition Type: ComplexType
Name: FxFixingSchedule
Namespace: http://www.fpml.org/FpML-5/recordkeeping
Containing Schema: fpml-fx-accruals-5-9.xsd
Abstract
Documentation:
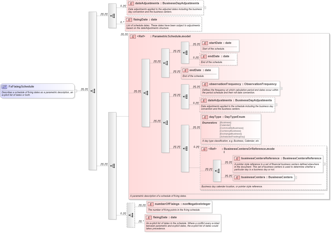
Describes a schedule of fixing dates as a parametric description, an explicit list of dates or both.
Collapse XSD Schema Diagram:
Drilldown into fixingDate in schema fpml-fx-accruals-5-9_xsd1 Drilldown into numberOfFixings in schema fpml-fx-accruals-5-9_xsd1 Drilldown into businessCenters in schema fpml-shared-5-9_xsd3 Drilldown into businessCentersReference in schema fpml-shared-5-9_xsd3 Drilldown into BusinessCentersOrReference.model in schema fpml-shared-5-9_xsd3 Drilldown into dayType in schema fpml-fx-targets-5-9_xsd1 Drilldown into dateAdjustments in schema fpml-fx-targets-5-9_xsd1 Drilldown into observationFrequency in schema fpml-fx-targets-5-9_xsd1 Drilldown into endDate in schema fpml-fx-targets-5-9_xsd1 Drilldown into endDate in schema fpml-fx-targets-5-9_xsd1 Drilldown into startDate in schema fpml-fx-targets-5-9_xsd1 Drilldown into ParametricSchedule.model in schema fpml-fx-targets-5-9_xsd1 Drilldown into fixingDate in schema fpml-fx-accruals-5-9_xsd1 Drilldown into dateAdjustments in schema fpml-fx-accruals-5-9_xsd1XSD Diagram of FxFixingSchedule in schema fpml-fx-accruals-5-9_xsd1 (Financial products Markup Language (FpML®))
Collapse XSD Schema Code:
<xsd:complexType name="FxFixingSchedule">
    <xsd:annotation>
        <xsd:documentation xml:lang="en">Describes a schedule of fixing dates as a parametric description, an explicit list of dates or both.</xsd:documentation>
    </xsd:annotation>
    <xsd:choice>
        <xsd:sequence>
            <xsd:element name="dateAdjustments" type="BusinessDayAdjustments" minOccurs="0">
                <xsd:annotation>
                    <xsd:documentation xml:lang="en">Date adjustments applied to the adjusted dates including the business day convention and the business centers.</xsd:documentation>
                </xsd:annotation>
            </xsd:element>
            <xsd:element name="fixingDate" type="xsd:date" minOccurs="0" maxOccurs="unbounded">
                <xsd:annotation>
                    <xsd:documentation xml:lang="en">List of schedule dates. These dates have been subject to adjustments based on the dateAdjustments structure.</xsd:documentation>
                </xsd:annotation>
            </xsd:element>
        </xsd:sequence>
        <xsd:sequence>
            <xsd:group ref="ParametricSchedule.model">
                <xsd:annotation>
                    <xsd:documentation xml:lang="en">A parametric description of a schedule of fixing dates.</xsd:documentation>
                </xsd:annotation>
            </xsd:group>
            <xsd:choice minOccurs="0">
                <xsd:element name="numberOfFixings" type="xsd:nonNegativeInteger">
                    <xsd:annotation>
                        <xsd:documentation xml:lang="en">The number of fixing points in the fixing schedule.</xsd:documentation>
                    </xsd:annotation>
                </xsd:element>
                <xsd:element name="fixingDate" type="xsd:date" maxOccurs="unbounded">
                    <xsd:annotation>
                        <xsd:documentation xml:lang="en">An explicit list of dates in the schedule. Where a conflict every existed between parametric and explicit dates, the explicit list of dates would takes precedence.</xsd:documentation>
                    </xsd:annotation>
                </xsd:element>
            </xsd:choice>
        </xsd:sequence>
    </xsd:choice>
</xsd:complexType>
Collapse Child Elements:
Name Type Min Occurs Max Occurs
dateAdjustments nsD:dateAdjustments 0 (1)
fixingDate nsD:fixingDate 0 unbounded
startDate nsD:startDate (1) (1)
endDate nsD:endDate 0 (1)
endDate nsD:endDate (1) (1)
observationFrequency nsD:observationFrequency (1) (1)
dateAdjustments nsD:dateAdjustments 0 (1)
dayType nsD:dayType (1) (1)
businessCentersReference nsD:businessCentersReference (1) (1)
businessCenters nsD:businessCenters (1) (1)
numberOfFixings nsD:numberOfFixings (1) (1)
fixingDate nsD:fixingDate (1) unbounded
<xs:group> nsD:ParametricSchedule.model (1) (1)
<xs:group> nsD:BusinessCentersOrReference.model 0 (1)
Collapse Derivation Tree:
Collapse References:
nsD:fixingSchedule