Definition Type: Element
Name: marginCallStatus
Namespace: http://www.fpml.org/FpML-5/reporting
Type: nsE:MarginCallStatus
Containing Schema: fpml-collateral-processes-5-9.xsd
Abstract
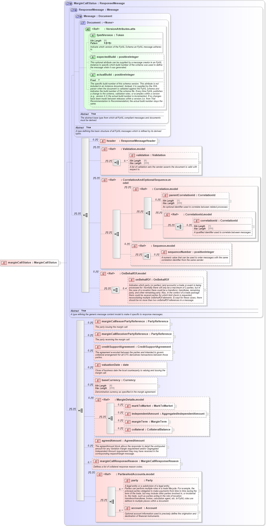
Collapse XSD Schema Diagram:
Drilldown into account in schema fpml-shared-5-9_xsd4 Drilldown into party in schema fpml-shared-5-9_xsd4 Drilldown into PartiesAndAccounts.model in schema fpml-shared-5-9_xsd4 Drilldown into marginCallResponseReason in schema fpml-collateral-processes-5-9_xsd Drilldown into agreedAmount in schema fpml-collateral-processes-5-9_xsd Drilldown into collateral in schema fpml-collateral-processes-5-9_xsd Drilldown into marginTerm in schema fpml-collateral-processes-5-9_xsd Drilldown into independentAmount in schema fpml-collateral-processes-5-9_xsd Drilldown into markToMarket in schema fpml-collateral-processes-5-9_xsd Drilldown into MarginDetails.model in schema fpml-collateral-processes-5-9_xsd Drilldown into baseCurrency in schema fpml-collateral-processes-5-9_xsd Drilldown into valuationDate in schema fpml-collateral-processes-5-9_xsd Drilldown into creditSupportAgreement in schema fpml-collateral-processes-5-9_xsd Drilldown into marginCallReceiverPartyReference in schema fpml-collateral-processes-5-9_xsd Drilldown into marginCallIssuerPartyReference in schema fpml-collateral-processes-5-9_xsd Drilldown into onBehalfOf in schema fpml-shared-5-9_xsd4 Drilldown into OnBehalfOf.model in schema fpml-shared-5-9_xsd4 Drilldown into sequenceNumber in schema fpml-msg-5-9_xsd3 Drilldown into Sequence.model in schema fpml-msg-5-9_xsd3 Drilldown into correlationId in schema fpml-msg-5-9_xsd3 Drilldown into CorrelationId.model in schema fpml-msg-5-9_xsd3 Drilldown into parentCorrelationId in schema fpml-msg-5-9_xsd3 Drilldown into Correlation.model in schema fpml-msg-5-9_xsd3 Drilldown into CorrelationAndOptionalSequence.model in schema fpml-msg-5-9_xsd3 Drilldown into validation in schema fpml-doc-5-9_xsd4 Drilldown into Validation.model in schema fpml-doc-5-9_xsd4 Drilldown into header in schema fpml-msg-5-9_xsd3 Drilldown into actualBuild in schema fpml-doc-5-9_xsd4 Drilldown into expectedBuild in schema fpml-doc-5-9_xsd4 Drilldown into fpmlVersion in schema fpml-doc-5-9_xsd4 Drilldown into VersionAttributes.atts in schema fpml-doc-5-9_xsd4 Drilldown into Document in schema fpml-doc-5-9_xsd4 Drilldown into Message in schema fpml-msg-5-9_xsd3 Drilldown into ResponseMessage in schema fpml-msg-5-9_xsd3 Drilldown into MarginCallStatus in schema fpml-collateral-processes-5-9_xsdXSD Diagram of marginCallStatus in schema fpml-collateral-processes-5-9_xsd (Financial products Markup Language (FpML®))
Collapse XSD Schema Code:
<xsd:element name="marginCallStatus" type="MarginCallStatus" />
Collapse Child Elements:
Name Type Min Occurs Max Occurs
header nsE:header 0 (1)
validation nsE:validation 0 unbounded
parentCorrelationId nsE:parentCorrelationId 0 (1)
correlationId nsE:correlationId 0 (1)
sequenceNumber nsE:sequenceNumber 0 (1)
onBehalfOf nsE:onBehalfOf 0 4
marginCallIssuerPartyReference nsE:marginCallIssuerPartyReference 0 (1)
marginCallReceiverPartyReference nsE:marginCallReceiverPartyReference 0 (1)
creditSupportAgreement nsE:creditSupportAgreement 0 (1)
valuationDate nsE:valuationDate 0 (1)
baseCurrency nsE:baseCurrency 0 (1)
markToMarket nsE:markToMarket 0 (1)
independentAmount nsE:independentAmount 0 (1)
marginTerm nsE:marginTerm 0 (1)
collateral nsE:collateral 0 (1)
agreedAmount nsE:agreedAmount 0 (1)
marginCallResponseReason nsE:marginCallResponseReason 0 unbounded
party nsE:party 0 unbounded
account nsE:account 0 unbounded
<xs:group> nsE:Validation.model (1) (1)
<xs:group> nsE:CorrelationAndOptionalSequence.model (1) (1)
<xs:group> nsE:Correlation.model (1) (1)
<xs:group> nsE:CorrelationId.model (1) (1)
<xs:group> nsE:Sequence.model 0 (1)
<xs:group> nsE:OnBehalfOf.model 0 (1)
<xs:group> nsE:MarginDetails.model 0 (1)
<xs:group> nsE:PartiesAndAccounts.model (1) (1)
Collapse Child Attributes:
Name Type Default Value Use
fpmlVersion nsE:fpmlVersion Required
expectedBuild nsE:expectedBuild (Optional)
actualBuild nsE:actualBuild (Optional)
Collapse Derivation Tree: