Definition Type: Element
Name: returnConfirmationStatus
Namespace: http://www.fpml.org/FpML-5/reporting
Type: nsE:SubstituteReturnConfirmationStatus
Containing Schema: fpml-collateral-processes-5-9.xsd
Abstract
Collapse XSD Schema Diagram:
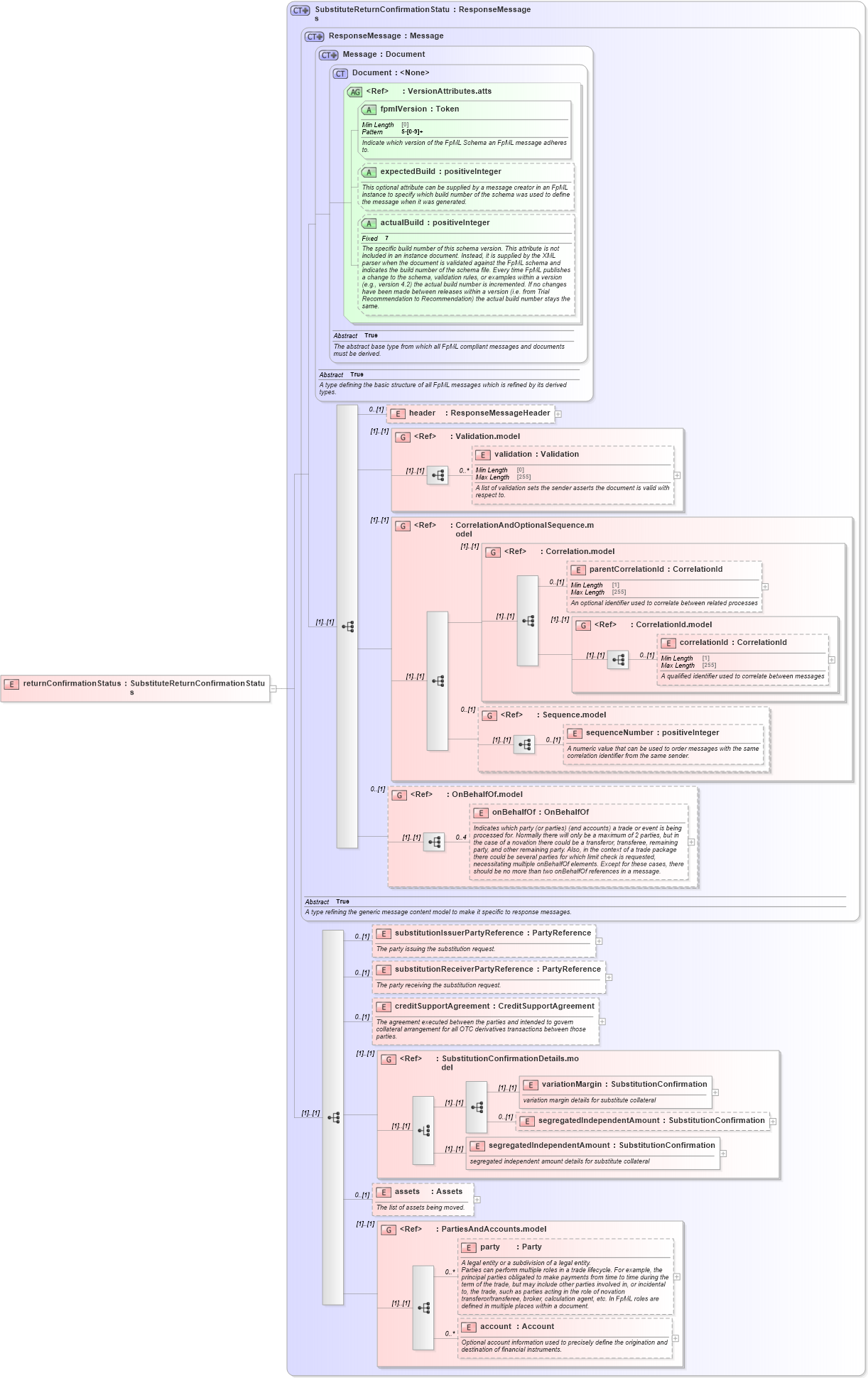
Drilldown into account in schema fpml-shared-5-9_xsd4 Drilldown into party in schema fpml-shared-5-9_xsd4 Drilldown into PartiesAndAccounts.model in schema fpml-shared-5-9_xsd4 Drilldown into assets in schema fpml-collateral-processes-5-9_xsd Drilldown into segregatedIndependentAmount in schema fpml-collateral-processes-5-9_xsd Drilldown into segregatedIndependentAmount in schema fpml-collateral-processes-5-9_xsd Drilldown into variationMargin in schema fpml-collateral-processes-5-9_xsd Drilldown into SubstitutionConfirmationDetails.model in schema fpml-collateral-processes-5-9_xsd Drilldown into creditSupportAgreement in schema fpml-collateral-processes-5-9_xsd Drilldown into substitutionReceiverPartyReference in schema fpml-collateral-processes-5-9_xsd Drilldown into substitutionIssuerPartyReference in schema fpml-collateral-processes-5-9_xsd Drilldown into onBehalfOf in schema fpml-shared-5-9_xsd4 Drilldown into OnBehalfOf.model in schema fpml-shared-5-9_xsd4 Drilldown into sequenceNumber in schema fpml-msg-5-9_xsd3 Drilldown into Sequence.model in schema fpml-msg-5-9_xsd3 Drilldown into correlationId in schema fpml-msg-5-9_xsd3 Drilldown into CorrelationId.model in schema fpml-msg-5-9_xsd3 Drilldown into parentCorrelationId in schema fpml-msg-5-9_xsd3 Drilldown into Correlation.model in schema fpml-msg-5-9_xsd3 Drilldown into CorrelationAndOptionalSequence.model in schema fpml-msg-5-9_xsd3 Drilldown into validation in schema fpml-doc-5-9_xsd4 Drilldown into Validation.model in schema fpml-doc-5-9_xsd4 Drilldown into header in schema fpml-msg-5-9_xsd3 Drilldown into actualBuild in schema fpml-doc-5-9_xsd4 Drilldown into expectedBuild in schema fpml-doc-5-9_xsd4 Drilldown into fpmlVersion in schema fpml-doc-5-9_xsd4 Drilldown into VersionAttributes.atts in schema fpml-doc-5-9_xsd4 Drilldown into Document in schema fpml-doc-5-9_xsd4 Drilldown into Message in schema fpml-msg-5-9_xsd3 Drilldown into ResponseMessage in schema fpml-msg-5-9_xsd3 Drilldown into SubstituteReturnConfirmationStatus in schema fpml-collateral-processes-5-9_xsdXSD Diagram of returnConfirmationStatus in schema fpml-collateral-processes-5-9_xsd (Financial products Markup Language (FpML®))
Collapse XSD Schema Code:
<xsd:element name="returnConfirmationStatus" type="SubstituteReturnConfirmationStatus" />
Collapse Child Elements:
Name Type Min Occurs Max Occurs
header nsE:header 0 (1)
validation nsE:validation 0 unbounded
parentCorrelationId nsE:parentCorrelationId 0 (1)
correlationId nsE:correlationId 0 (1)
sequenceNumber nsE:sequenceNumber 0 (1)
onBehalfOf nsE:onBehalfOf 0 4
substitutionIssuerPartyReference nsE:substitutionIssuerPartyReference 0 (1)
substitutionReceiverPartyReference nsE:substitutionReceiverPartyReference 0 (1)
creditSupportAgreement nsE:creditSupportAgreement 0 (1)
variationMargin nsE:variationMargin (1) (1)
segregatedIndependentAmount nsE:segregatedIndependentAmount 0 (1)
segregatedIndependentAmount nsE:segregatedIndependentAmount (1) (1)
assets nsE:assets 0 (1)
party nsE:party 0 unbounded
account nsE:account 0 unbounded
<xs:group> nsE:Validation.model (1) (1)
<xs:group> nsE:CorrelationAndOptionalSequence.model (1) (1)
<xs:group> nsE:Correlation.model (1) (1)
<xs:group> nsE:CorrelationId.model (1) (1)
<xs:group> nsE:Sequence.model 0 (1)
<xs:group> nsE:OnBehalfOf.model 0 (1)
<xs:group> nsE:SubstitutionConfirmationDetails.model (1) (1)
<xs:group> nsE:PartiesAndAccounts.model (1) (1)
Collapse Child Attributes:
Name Type Default Value Use
fpmlVersion nsE:fpmlVersion Required
expectedBuild nsE:expectedBuild (Optional)
actualBuild nsE:actualBuild (Optional)
Collapse Derivation Tree: