Definition Type: Element
Name: OriginalInformation
Namespace: http://idealliance.org/maildat/Specs/md091/mailxml60a/mailxml
Containing Schema: mailxml_120308.xsd
MinOccurs 0
MaxOccurs (1)
Abstract
Collapse XSD Schema Diagram:
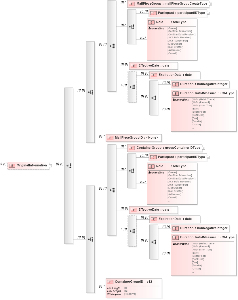
Drilldown into ContainerGroupID in schema mailxml_120308_xsd Drilldown into DurationUnitofMeasure in schema mailxml_120308_xsd Drilldown into Duration in schema mailxml_120308_xsd Drilldown into ExpirationDate in schema mailxml_120308_xsd Drilldown into EffectiveDate in schema mailxml_120308_xsd Drilldown into Role in schema mailxml_120308_xsd Drilldown into Particpant in schema mailxml_120308_xsd Drilldown into ContainerGroup in schema mailxml_120308_xsd Drilldown into MailPieceGroupID in schema mailxml_120308_xsd Drilldown into DurationUnitofMeasure in schema mailxml_120308_xsd Drilldown into Duration in schema mailxml_120308_xsd Drilldown into ExpirationDate in schema mailxml_120308_xsd Drilldown into EffectiveDate in schema mailxml_120308_xsd Drilldown into Role in schema mailxml_120308_xsd Drilldown into Particpant in schema mailxml_120308_xsd Drilldown into MailPieceGroup in schema mailxml_120308_xsdXSD Diagram of OriginalInformation in schema mailxml_120308_xsd (Mail.XML - Mailing supply chain)
Collapse XSD Schema Code:
<xs:element name="OriginalInformation" minOccurs="0">
    <xs:complexType>
        <xs:choice>
            <xs:choice>
                <xs:sequence>
                    <xs:element name="MailPieceGroup" type="mailxml:mailPieceGroupCreateType" maxOccurs="unbounded" />
                    <xs:sequence maxOccurs="unbounded">
                        <xs:element name="Particpant" type="mailxml:participantIDType" />
                        <xs:element name="Role" type="mailxml_base:roleType" maxOccurs="unbounded" />
                    </xs:sequence>
                    <xs:element name="EffectiveDate" type="xs:date" />
                    <xs:choice minOccurs="0">
                        <xs:element name="ExpirationDate" type="xs:date" />
                        <xs:sequence>
                            <xs:element name="Duration" type="xs:nonNegativeInteger" />
                            <xs:element name="DurationUnitofMeasure" type="mailxml_base:uOMType" />
                        </xs:sequence>
                    </xs:choice>
                </xs:sequence>
                <xs:element name="MailPieceGroupID" maxOccurs="unbounded" />
            </xs:choice>
            <xs:choice>
                <xs:sequence>
                    <xs:element name="ContainerGroup" type="mailxml:groupContainerIDType" maxOccurs="unbounded" />
                    <xs:sequence maxOccurs="unbounded">
                        <xs:element name="Particpant" type="mailxml:participantIDType" />
                        <xs:element name="Role" type="mailxml_base:roleType" maxOccurs="unbounded" />
                    </xs:sequence>
                    <xs:element name="EffectiveDate" type="xs:date" />
                    <xs:choice minOccurs="0">
                        <xs:element name="ExpirationDate" type="xs:date" />
                        <xs:sequence>
                            <xs:element name="Duration" type="xs:nonNegativeInteger" />
                            <xs:element name="DurationUnitofMeasure" type="mailxml_base:uOMType" />
                        </xs:sequence>
                    </xs:choice>
                </xs:sequence>
                <xs:element name="ContainerGroupID" type="mailxml_base:s12" maxOccurs="unbounded" />
            </xs:choice>
        </xs:choice>
    </xs:complexType>
</xs:element>
Collapse Child Elements:
Name Type Min Occurs Max Occurs
MailPieceGroup mailxml:MailPieceGroup (1) unbounded
Particpant mailxml:Particpant (1) (1)
Role mailxml:Role (1) unbounded
EffectiveDate mailxml:EffectiveDate (1) (1)
ExpirationDate mailxml:ExpirationDate (1) (1)
Duration mailxml:Duration (1) (1)
DurationUnitofMeasure mailxml:DurationUnitofMeasure (1) (1)
MailPieceGroupID mailxml:MailPieceGroupID (1) unbounded
ContainerGroup mailxml:ContainerGroup (1) unbounded
Particpant mailxml:Particpant (1) (1)
Role mailxml:Role (1) unbounded
EffectiveDate mailxml:EffectiveDate (1) (1)
ExpirationDate mailxml:ExpirationDate (1) (1)
Duration mailxml:Duration (1) (1)
DurationUnitofMeasure mailxml:DurationUnitofMeasure (1) (1)
ContainerGroupID mailxml:ContainerGroupID (1) unbounded