Definition Type: Element
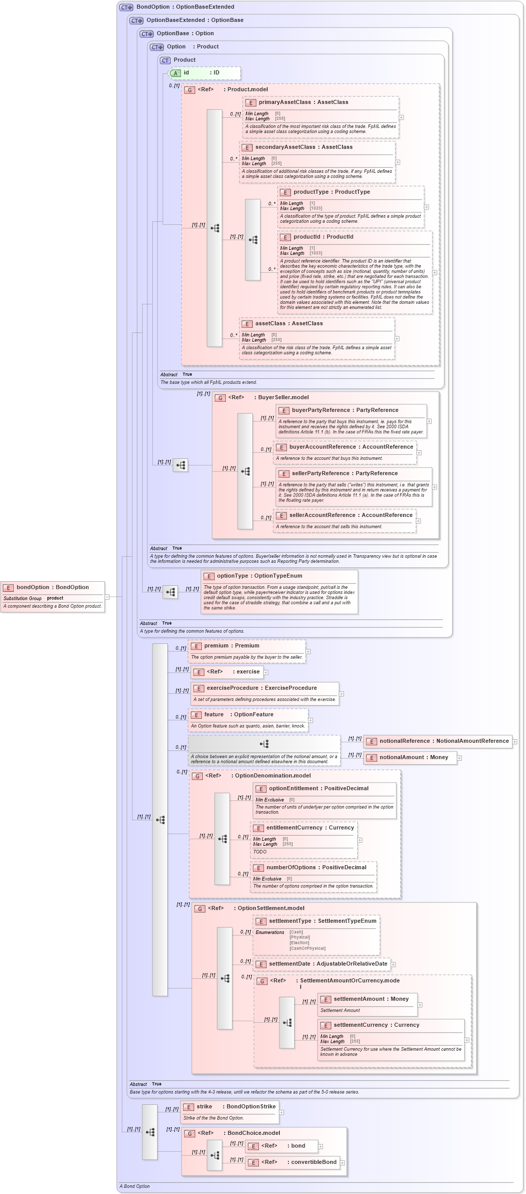
Name: bondOption
Namespace: http://www.fpml.org/FpML-5/confirmation
Type: nsA:BondOption
Containing Schema: fpml-bond-option-5-10.xsd
Abstract
Documentation:
A component describing a Bond Option product.
Collapse XSD Schema Diagram:
Drilldown into convertibleBond in schema fpml-asset-5-10_xsd Drilldown into bond in schema fpml-asset-5-10_xsd Drilldown into BondChoice.model in schema fpml-asset-5-10_xsd Drilldown into strike in schema fpml-bond-option-5-10_xsd Drilldown into settlementCurrency in schema fpml-shared-5-10_xsd Drilldown into settlementAmount in schema fpml-shared-5-10_xsd Drilldown into SettlementAmountOrCurrency.model in schema fpml-shared-5-10_xsd Drilldown into settlementDate in schema fpml-option-shared-5-10_xsd Drilldown into settlementType in schema fpml-option-shared-5-10_xsd Drilldown into OptionSettlement.model in schema fpml-option-shared-5-10_xsd Drilldown into numberOfOptions in schema fpml-option-shared-5-10_xsd Drilldown into entitlementCurrency in schema fpml-option-shared-5-10_xsd Drilldown into optionEntitlement in schema fpml-option-shared-5-10_xsd Drilldown into OptionDenomination.model in schema fpml-option-shared-5-10_xsd Drilldown into notionalAmount in schema fpml-option-shared-5-10_xsd Drilldown into notionalReference in schema fpml-option-shared-5-10_xsd Drilldown into feature in schema fpml-option-shared-5-10_xsd Drilldown into exerciseProcedure in schema fpml-option-shared-5-10_xsd Drilldown into exercise in schema fpml-shared-5-10_xsd Drilldown into premium in schema fpml-option-shared-5-10_xsd Drilldown into optionType in schema fpml-option-shared-5-10_xsd Drilldown into sellerAccountReference in schema fpml-shared-5-10_xsd Drilldown into sellerPartyReference in schema fpml-shared-5-10_xsd Drilldown into buyerAccountReference in schema fpml-shared-5-10_xsd Drilldown into buyerPartyReference in schema fpml-shared-5-10_xsd Drilldown into BuyerSeller.model in schema fpml-shared-5-10_xsd Drilldown into assetClass in schema fpml-shared-5-10_xsd Drilldown into productId in schema fpml-shared-5-10_xsd Drilldown into productType in schema fpml-shared-5-10_xsd Drilldown into secondaryAssetClass in schema fpml-shared-5-10_xsd Drilldown into primaryAssetClass in schema fpml-shared-5-10_xsd Drilldown into Product.model in schema fpml-shared-5-10_xsd Drilldown into id in schema fpml-shared-5-10_xsd Drilldown into Product in schema fpml-shared-5-10_xsd Drilldown into Option in schema fpml-option-shared-5-10_xsd Drilldown into OptionBase in schema fpml-option-shared-5-10_xsd Drilldown into OptionBaseExtended in schema fpml-option-shared-5-10_xsd Drilldown into BondOption in schema fpml-bond-option-5-10_xsdXSD Diagram of bondOption in schema fpml-bond-option-5-10_xsd (Financial products Markup Language (FpML®))
Collapse XSD Schema Code:
<xsd:element name="bondOption" type="BondOption" substitutionGroup="product">
    <xsd:annotation>
        <xsd:documentation xml:lang="en">A component describing a Bond Option product.</xsd:documentation>
    </xsd:annotation>
</xsd:element>
Collapse Child Elements:
Name Type Min Occurs Max Occurs
primaryAssetClass nsA:primaryAssetClass 0 (1)
secondaryAssetClass nsA:secondaryAssetClass 0 unbounded
productType nsA:productType 0 unbounded
productId nsA:productId 0 unbounded
assetClass nsA:assetClass 0 unbounded
buyerPartyReference nsA:buyerPartyReference (1) (1)
buyerAccountReference nsA:buyerAccountReference 0 (1)
sellerPartyReference nsA:sellerPartyReference (1) (1)
sellerAccountReference nsA:sellerAccountReference 0 (1)
optionType nsA:optionType (1) (1)
premium nsA:premium 0 (1)
exercise nsA:exercise (1) (1)
exerciseProcedure nsA:exerciseProcedure (1) (1)
feature nsA:feature 0 (1)
notionalReference nsA:notionalReference (1) (1)
notionalAmount nsA:notionalAmount (1) (1)
optionEntitlement nsA:optionEntitlement (1) (1)
entitlementCurrency nsA:entitlementCurrency 0 (1)
numberOfOptions nsA:numberOfOptions 0 (1)
settlementType nsA:settlementType 0 (1)
settlementDate nsA:settlementDate 0 (1)
settlementAmount nsA:settlementAmount (1) (1)
settlementCurrency nsA:settlementCurrency (1) (1)
strike nsA:strike (1) (1)
bond nsA:bond (1) (1)
convertibleBond nsA:convertibleBond (1) (1)
<xs:group> nsA:BuyerSeller.model (1) (1)
<xs:group> nsA:OptionDenomination.model 0 (1)
<xs:group> nsA:OptionSettlement.model (1) (1)
<xs:group> nsA:SettlementAmountOrCurrency.model 0 (1)
<xs:group> nsA:BondChoice.model (1) (1)
Collapse Child Attributes:
Name Type Default Value Use
id nsA:id (Optional)
Collapse Derivation Tree:
Collapse References:
nsA:product