Definition Type: Element
Name: nonpublicExecutionReportRetracted
Namespace: http://www.fpml.org/FpML-5/reporting
Type: nsE:NonpublicExecutionReportRetracted
Containing Schema: fpml-recordkeeping-processes-5-10.xsd
Abstract
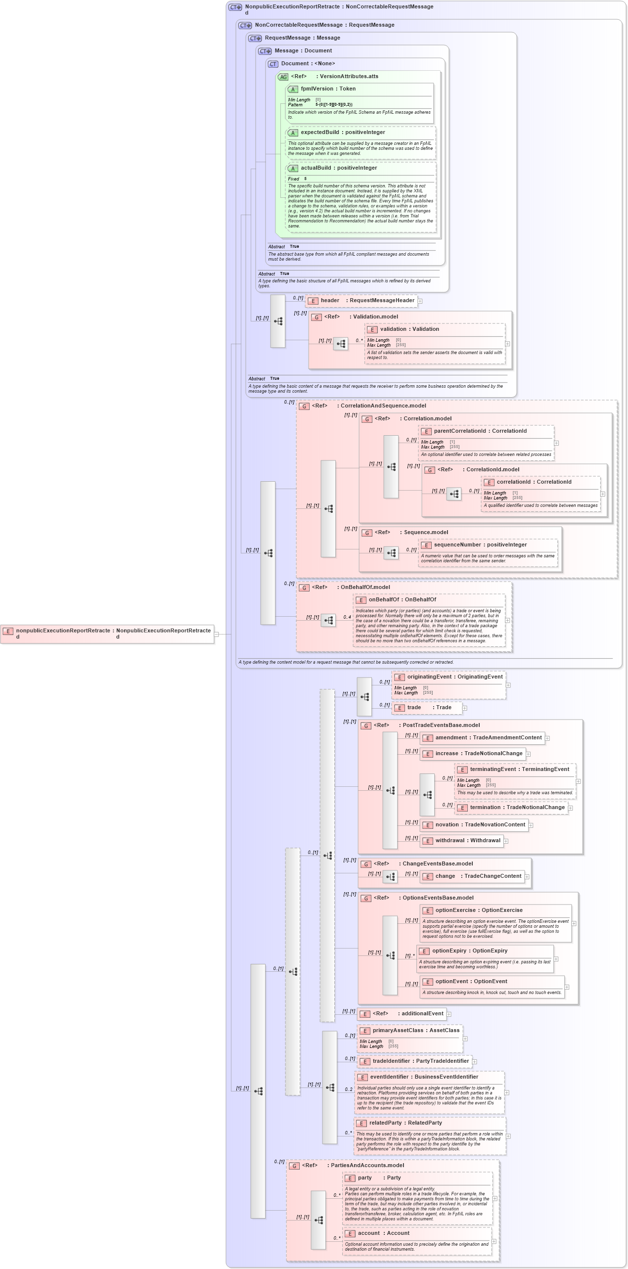
Collapse XSD Schema Diagram:
Drilldown into account in schema fpml-shared-5-10_xsd4 Drilldown into party in schema fpml-shared-5-10_xsd4 Drilldown into PartiesAndAccounts.model in schema fpml-shared-5-10_xsd4 Drilldown into relatedParty in schema fpml-recordkeeping-processes-5-10_xsd1 Drilldown into eventIdentifier in schema fpml-recordkeeping-processes-5-10_xsd1 Drilldown into tradeIdentifier in schema fpml-recordkeeping-processes-5-10_xsd1 Drilldown into primaryAssetClass in schema fpml-recordkeeping-processes-5-10_xsd1 Drilldown into additionalEvent in schema fpml-business-events-5-10_xsd3 Drilldown into optionEvent in schema fpml-business-events-5-10_xsd3 Drilldown into optionExpiry in schema fpml-business-events-5-10_xsd3 Drilldown into optionExercise in schema fpml-business-events-5-10_xsd3 Drilldown into OptionsEventsBase.model in schema fpml-business-events-5-10_xsd3 Drilldown into change in schema fpml-business-events-5-10_xsd3 Drilldown into ChangeEventsBase.model in schema fpml-business-events-5-10_xsd3 Drilldown into withdrawal in schema fpml-business-events-5-10_xsd3 Drilldown into novation in schema fpml-business-events-5-10_xsd3 Drilldown into termination in schema fpml-business-events-5-10_xsd3 Drilldown into terminatingEvent in schema fpml-business-events-5-10_xsd3 Drilldown into increase in schema fpml-business-events-5-10_xsd3 Drilldown into amendment in schema fpml-business-events-5-10_xsd3 Drilldown into PostTradeEventsBase.model in schema fpml-business-events-5-10_xsd3 Drilldown into trade in schema fpml-recordkeeping-processes-5-10_xsd1 Drilldown into originatingEvent in schema fpml-recordkeeping-processes-5-10_xsd1 Drilldown into onBehalfOf in schema fpml-shared-5-10_xsd4 Drilldown into OnBehalfOf.model in schema fpml-shared-5-10_xsd4 Drilldown into sequenceNumber in schema fpml-msg-5-10_xsd3 Drilldown into Sequence.model in schema fpml-msg-5-10_xsd3 Drilldown into correlationId in schema fpml-msg-5-10_xsd3 Drilldown into CorrelationId.model in schema fpml-msg-5-10_xsd3 Drilldown into parentCorrelationId in schema fpml-msg-5-10_xsd3 Drilldown into Correlation.model in schema fpml-msg-5-10_xsd3 Drilldown into CorrelationAndSequence.model in schema fpml-msg-5-10_xsd3 Drilldown into validation in schema fpml-doc-5-10_xsd4 Drilldown into Validation.model in schema fpml-doc-5-10_xsd4 Drilldown into header in schema fpml-msg-5-10_xsd3 Drilldown into actualBuild in schema fpml-doc-5-10_xsd4 Drilldown into expectedBuild in schema fpml-doc-5-10_xsd4 Drilldown into fpmlVersion in schema fpml-doc-5-10_xsd4 Drilldown into VersionAttributes.atts in schema fpml-doc-5-10_xsd4 Drilldown into Document in schema fpml-doc-5-10_xsd4 Drilldown into Message in schema fpml-msg-5-10_xsd3 Drilldown into RequestMessage in schema fpml-msg-5-10_xsd3 Drilldown into NonCorrectableRequestMessage in schema fpml-msg-5-10_xsd3 Drilldown into NonpublicExecutionReportRetracted in schema fpml-recordkeeping-processes-5-10_xsd1XSD Diagram of nonpublicExecutionReportRetracted in schema fpml-recordkeeping-processes-5-10_xsd1 (Financial products Markup Language (FpML®))
Collapse XSD Schema Code:
<xsd:element name="nonpublicExecutionReportRetracted" type="NonpublicExecutionReportRetracted" />
Collapse Child Elements:
Name Type Min Occurs Max Occurs
header nsE:header 0 (1)
validation nsE:validation 0 unbounded
parentCorrelationId nsE:parentCorrelationId 0 (1)
correlationId nsE:correlationId 0 (1)
sequenceNumber nsE:sequenceNumber 0 (1)
onBehalfOf nsE:onBehalfOf 0 4
originatingEvent nsE:originatingEvent 0 (1)
trade nsE:trade 0 (1)
amendment nsE:amendment (1) (1)
increase nsE:increase (1) (1)
terminatingEvent nsE:terminatingEvent 0 (1)
termination nsE:termination 0 (1)
novation nsE:novation (1) (1)
withdrawal nsE:withdrawal (1) (1)
change nsE:change (1) (1)
optionExercise nsE:optionExercise (1) (1)
optionExpiry nsE:optionExpiry (1) unbounded
optionEvent nsE:optionEvent (1) (1)
additionalEvent nsE:additionalEvent (1) (1)
primaryAssetClass nsE:primaryAssetClass 0 (1)
tradeIdentifier nsE:tradeIdentifier 0 (1)
eventIdentifier nsE:eventIdentifier 0 2
relatedParty nsE:relatedParty 0 unbounded
party nsE:party 0 unbounded
account nsE:account 0 unbounded
<xs:group> nsE:Validation.model (1) (1)
<xs:group> nsE:CorrelationAndSequence.model 0 (1)
<xs:group> nsE:Correlation.model (1) (1)
<xs:group> nsE:CorrelationId.model (1) (1)
<xs:group> nsE:Sequence.model (1) (1)
<xs:group> nsE:OnBehalfOf.model 0 (1)
<xs:group> nsE:PostTradeEventsBase.model (1) (1)
<xs:group> nsE:ChangeEventsBase.model (1) (1)
<xs:group> nsE:OptionsEventsBase.model (1) (1)
<xs:group> nsE:PartiesAndAccounts.model 0 (1)
Collapse Child Attributes:
Name Type Default Value Use
fpmlVersion nsE:fpmlVersion Required
expectedBuild nsE:expectedBuild (Optional)
actualBuild nsE:actualBuild (Optional)
Collapse Derivation Tree: