Definition Type: Element
Name: nonpublicExecutionReportRetracted
Namespace: http://www.fpml.org/FpML-5/recordkeeping
Type: nsD:NonpublicExecutionReportRetracted
Containing Schema: fpml-recordkeeping-processes-5-10.xsd
Abstract
Collapse XSD Schema Diagram:
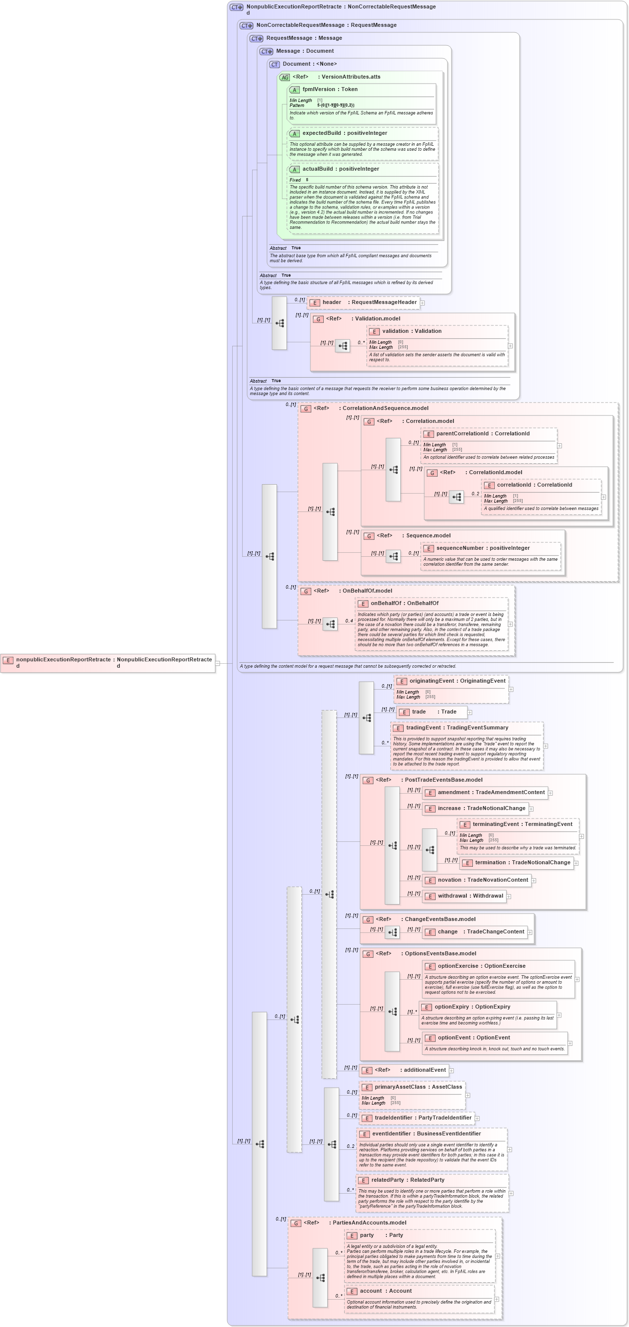
Drilldown into account in schema fpml-shared-5-10_xsd3 Drilldown into party in schema fpml-shared-5-10_xsd3 Drilldown into PartiesAndAccounts.model in schema fpml-shared-5-10_xsd3 Drilldown into relatedParty in schema fpml-recordkeeping-processes-5-10_xsd Drilldown into eventIdentifier in schema fpml-recordkeeping-processes-5-10_xsd Drilldown into tradeIdentifier in schema fpml-recordkeeping-processes-5-10_xsd Drilldown into primaryAssetClass in schema fpml-recordkeeping-processes-5-10_xsd Drilldown into additionalEvent in schema fpml-business-events-5-10_xsd2 Drilldown into optionEvent in schema fpml-business-events-5-10_xsd2 Drilldown into optionExpiry in schema fpml-business-events-5-10_xsd2 Drilldown into optionExercise in schema fpml-business-events-5-10_xsd2 Drilldown into OptionsEventsBase.model in schema fpml-business-events-5-10_xsd2 Drilldown into change in schema fpml-business-events-5-10_xsd2 Drilldown into ChangeEventsBase.model in schema fpml-business-events-5-10_xsd2 Drilldown into withdrawal in schema fpml-business-events-5-10_xsd2 Drilldown into novation in schema fpml-business-events-5-10_xsd2 Drilldown into termination in schema fpml-business-events-5-10_xsd2 Drilldown into terminatingEvent in schema fpml-business-events-5-10_xsd2 Drilldown into increase in schema fpml-business-events-5-10_xsd2 Drilldown into amendment in schema fpml-business-events-5-10_xsd2 Drilldown into PostTradeEventsBase.model in schema fpml-business-events-5-10_xsd2 Drilldown into tradingEvent in schema fpml-recordkeeping-processes-5-10_xsd Drilldown into trade in schema fpml-recordkeeping-processes-5-10_xsd Drilldown into originatingEvent in schema fpml-recordkeeping-processes-5-10_xsd Drilldown into onBehalfOf in schema fpml-shared-5-10_xsd3 Drilldown into OnBehalfOf.model in schema fpml-shared-5-10_xsd3 Drilldown into sequenceNumber in schema fpml-msg-5-10_xsd2 Drilldown into Sequence.model in schema fpml-msg-5-10_xsd2 Drilldown into correlationId in schema fpml-msg-5-10_xsd2 Drilldown into CorrelationId.model in schema fpml-msg-5-10_xsd2 Drilldown into parentCorrelationId in schema fpml-msg-5-10_xsd2 Drilldown into Correlation.model in schema fpml-msg-5-10_xsd2 Drilldown into CorrelationAndSequence.model in schema fpml-msg-5-10_xsd2 Drilldown into validation in schema fpml-doc-5-10_xsd3 Drilldown into Validation.model in schema fpml-doc-5-10_xsd3 Drilldown into header in schema fpml-msg-5-10_xsd2 Drilldown into actualBuild in schema fpml-doc-5-10_xsd3 Drilldown into expectedBuild in schema fpml-doc-5-10_xsd3 Drilldown into fpmlVersion in schema fpml-doc-5-10_xsd3 Drilldown into VersionAttributes.atts in schema fpml-doc-5-10_xsd3 Drilldown into Document in schema fpml-doc-5-10_xsd3 Drilldown into Message in schema fpml-msg-5-10_xsd2 Drilldown into RequestMessage in schema fpml-msg-5-10_xsd2 Drilldown into NonCorrectableRequestMessage in schema fpml-msg-5-10_xsd2 Drilldown into NonpublicExecutionReportRetracted in schema fpml-recordkeeping-processes-5-10_xsdXSD Diagram of nonpublicExecutionReportRetracted in schema fpml-recordkeeping-processes-5-10_xsd (Financial products Markup Language (FpML®))
Collapse XSD Schema Code:
<xsd:element name="nonpublicExecutionReportRetracted" type="NonpublicExecutionReportRetracted" />
Collapse Child Elements:
Name Type Min Occurs Max Occurs
header nsD:header 0 (1)
validation nsD:validation 0 unbounded
parentCorrelationId nsD:parentCorrelationId 0 (1)
correlationId nsD:correlationId 0 2
sequenceNumber nsD:sequenceNumber 0 (1)
onBehalfOf nsD:onBehalfOf 0 4
originatingEvent nsD:originatingEvent 0 (1)
trade nsD:trade (1) (1)
tradingEvent nsD:tradingEvent 0 unbounded
amendment nsD:amendment (1) (1)
increase nsD:increase (1) (1)
terminatingEvent nsD:terminatingEvent 0 (1)
termination nsD:termination (1) (1)
novation nsD:novation (1) (1)
withdrawal nsD:withdrawal (1) (1)
change nsD:change (1) (1)
optionExercise nsD:optionExercise (1) (1)
optionExpiry nsD:optionExpiry (1) unbounded
optionEvent nsD:optionEvent (1) (1)
additionalEvent nsD:additionalEvent (1) (1)
primaryAssetClass nsD:primaryAssetClass 0 (1)
tradeIdentifier nsD:tradeIdentifier 0 (1)
eventIdentifier nsD:eventIdentifier 0 2
relatedParty nsD:relatedParty 0 unbounded
party nsD:party 0 unbounded
account nsD:account 0 unbounded
<xs:group> nsD:Validation.model (1) (1)
<xs:group> nsD:CorrelationAndSequence.model 0 (1)
<xs:group> nsD:Correlation.model (1) (1)
<xs:group> nsD:CorrelationId.model (1) (1)
<xs:group> nsD:Sequence.model (1) (1)
<xs:group> nsD:OnBehalfOf.model 0 (1)
<xs:group> nsD:PostTradeEventsBase.model (1) (1)
<xs:group> nsD:ChangeEventsBase.model (1) (1)
<xs:group> nsD:OptionsEventsBase.model (1) (1)
<xs:group> nsD:PartiesAndAccounts.model 0 (1)
Collapse Child Attributes:
Name Type Default Value Use
fpmlVersion nsD:fpmlVersion Required
expectedBuild nsD:expectedBuild (Optional)
actualBuild nsD:actualBuild (Optional)
Collapse Derivation Tree: